电脑桌面
添加小米粒文库到电脑桌面
安装后可以在桌面快捷访问

20240809112111-品质目标考核办法VIP免费

20240809112111-品质目标考核办法_第1页
1/5
20240809112111-品质目标考核办法_第2页
2/5
20240809112111-品质目标考核办法_第3页
3/5
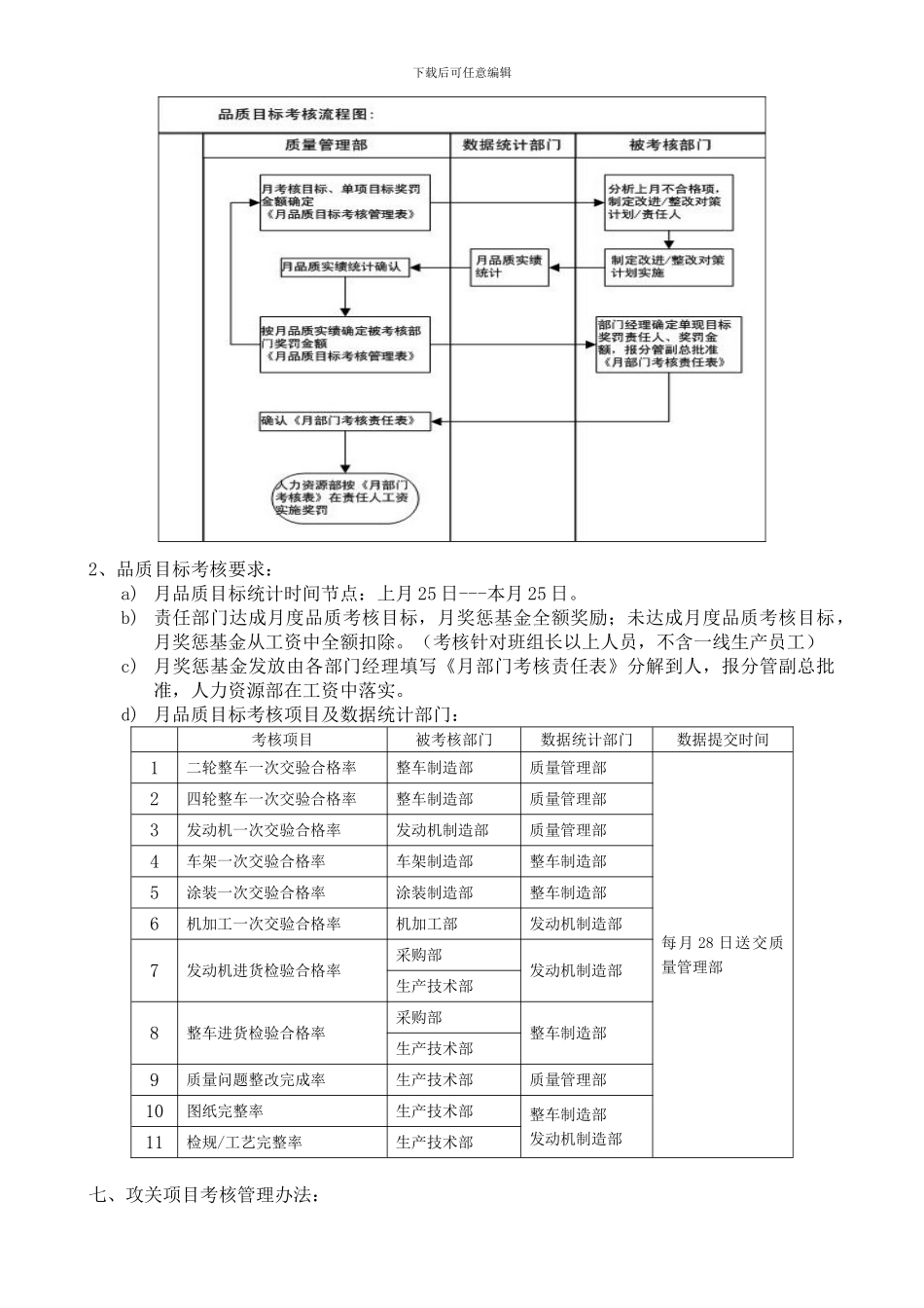
下载后可任意编辑浙江春风动力股份有限公司品 质 考 核 管 理 办 法春风质管考字[2024]001 为明确“以市场为关注焦点”的品质工作方向,增强品质目标达成的执行力,逐步健全、完善激励机制和约束机制,充分调动员工的积极性,确保公司各项品质目标的顺利完成 ,特制订本办法。一、适用范围 本办法适用于对公司内影响产品质量的各部门的品质考核。二、基本原则:定量考核原则;月度考核原则;客户考核原则(下工序考核上工序部门)。三、职责:1. 质量管理部负责年、月品质目标的制定,按月组织指标实际完成情况统计并考核;负责质量管理体系运行检查考核;负责单项质量责任考核(500 元以下)。2. 总经理负责月度考核目标、考核结果的批准;负责单项质量责任考核(500 元以上)的批准。3. 管理者代表负责质量管理体系运行检查考核结果的批准。4. 人力资源部负责考核工资落实。5. 企业管理部负责各项考核的监督。四、CFMOTO 品质总目标:1. 整车可靠性品质目标:整车道路试验 6000km 无故障;“无故障”定义:即不得出现造成停驶、性能下降、外观质量下降的故障项。2. 整车耐久性品质目标:整车道路试验 16000~25000km 耐久性(按排量)>70 分;3. 发动机耐久性品质目标:发动机台架试验 200h 耐久性>80 分;4. 新产品可靠性、耐久性目标与上相同。五、考核分类:1. 品质目标考核:针对品质安定化提出的责任到部门的内控质量指标进行的考核,确保生产一致性有效、稳定提升。(考核针对各部门班组长以上人员,不含一线生产员工)2. 攻关项目考核:针对长期未得到有效解决且影响市场的设计、质量问题进行的考核,确保问题得到有效解决。3. 质量体系运行检查考核:针对质量管理体系运行中不合格项进行的考核,确保体系有效运行。(考核针对各部门班组长以上人员,不含一线生产员工)4. 单项质量责任考核:针对市场、现场、试验等反馈属未按标准作业、责任心差(如:错漏检、错漏装、技术状态错误、错漏发等)造成的问题进行的考核。六、品质目标考核管理办法:1、品质目标考核流程:下载后可任意编辑2、品质目标考核要求:a) 月品质目标统计时间节点:上月 25 日---本月 25 日。b) 责任部门达成月度品质考核目标,月奖惩基金全额奖励;未达成月度品质考核目标,月奖惩基金从工资中全额扣除。(考核针对班组长以上人员,不含一线生产员工)c) 月奖惩基金发放由各部门经理填写《月部门考核责任表》分解到人...

1、当您付费下载文档后,您只拥有了使用权限,并不意味着购买了版权,文档只能用于自身使用,不得用于其他商业用途(如 [转卖]进行直接盈利或[编辑后售卖]进行间接盈利)。
2、本站所有内容均由合作方或网友上传,本站不对文档的完整性、权威性及其观点立场正确性做任何保证或承诺!文档内容仅供研究参考,付费前请自行鉴别。
3、如文档内容存在违规,或者侵犯商业秘密、侵犯著作权等,请点击“违规举报”。

碎片内容

20240809112111-品质目标考核办法

您可能关注的文档

确认删除?
VIP
微信客服
  • 扫码咨询
会员Q群
  • 会员专属群点击这里加入QQ群
客服邮箱
回到顶部