施工现场临时用电设备检查记录表工程名称:检查日期:年 月(星期三)天气:晴编号:XI 目设备名称电机数据绝缘电阻接地(零)线防雷接地...
施工现场临时用电的验收与检查要求1.电气线路、用电设备安装完工后,必须会同质安、动力部门验收合格(填写验收表格)才允许通电投入运转...
施工现场临时用电安全生产检查要点一、管理 容量在 50KW 以上的均应编制临时用电施工组织设计,其内容包括如下: 1.现场勘探; 2.确定...
施工机具检查验收表施工单位:工程名称:年 月 日机械名称规格型号编号序号检查项目检查内容检查结果合格 J不合格 X1设置地点地基平整...
施工安全定期检查制度安全生产应定期进行检查,工程开始检查安全措施,施工过程中检查措施的落实、违章指挥、违章操作,施工结束,检查安全...
新冠病毒疫苗接种督导检查工作开展情况汇报 根据县纪委监委相关工作要求,强化“监督的再监督”,对各单位履行疫情防控职责情况开展监督,...
教案检查制度为了确保、提高教学质量,最大限度提高课堂上的教学效率,老师必须备好每 节课,充分发挥个人、集体备课作用,选择好要达到预...
xx 县第 x 中学老师培训管理检查制度老师参加业务培训教育既是一种权利,又是一种义务,老师要自觉遵守有关 规定要求,服从学校及上一...
教学检查制度一、教学检查是了解教学情况,获得教学质量信息反馈的重要途径。教导处应在每学期开学一周内,制定出本学期的教学检查工作计划...
【教学常规检查量化评分表】教学常规检查记录内容 福贡县中小学教学常规检查量化评分表学校(印章): 填表人(签字): 时间: 年月日...
教学常规检查自查汇报教学常规检查自查汇报时间飞快,一段时间旳工作已经结束了,回看这段时间旳工作,有着某些问题,我想这个时候,你需要...
教学工作检查制度1. 校领导要分别深化教研组,参加教研活动或集体备课活动,每 周一次。定期检查集体活动记录,督促老师按时参加集体备课...
改善安全生产检查的效果对策一、安全生产监督检查现状和问题分析 安全生产监督检查:泛指政府监督管理部门的安全检查,以下简称安全检查。...
支部纪检委员和宣传委员个人检查材料 根据上级党委和四川 XX 公司党支部的要求,结合支部及个人 2025 年党建工作整体情况,通过交心谈...
支气管镜检查详细流程第一章、支气管镜检查的术前准备流程第 1 节 支气管镜检查的适应症和禁忌症的掌握一、支气管镜检查的绝对适应症1、...
提升运输及钢绳检查制度1、绞车司机在使用车辆前必须检查链环,插销、鸭咀、碰头,车盘是否符合要求。2、绞车司机每班接班时检查钢丝绳。阴...
提升绞车用钢丝绳的使用、检查、试验、维护及更换管理规定一、我矿各井及各类绞车在用的最大钢丝绳规格:1.扩建主斜井、副斜井、五更山采区...
提升卷扬机维修检查制度每班由机电班组长专人检查一次,每周由矿区安全安全负责人检查一次,每月由公司技术员负责检查一次,发现问题,立即...
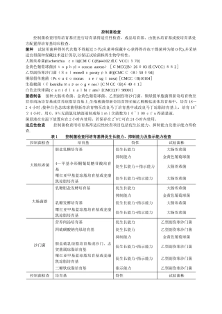
控制菌检查控制菌检查用得培育基应进行培育基得适应性检查,成品培育基、由脱水培育基或按培育基处方配置得培育基均应检查。菌种 试验用菌...
接地装置的检查和试验制度一、有值班人员的机电硐室和有专职司机的电气设备的保护接地,每班必须进行一次表面检查(交接班时)。其他电气的...

