职工培训中心教学管理制度(试行)第一章 总 则第一条 为了法律规范教学管理,提高培训质量,根据包神铁路集团公司教育培训管理办法的要...
目 录职工培训中心管理制度..............................2职工培训中心教育管理制度 .......................... 2 职工培训中心教学...
职工培训中心岗位(定员)编制说明一、集团公司员工结构现状我公司截至 2024 年 11 月底在册职工人数为 7860 人,其中女职工 2085 人...
翰林教育培训中心规章制度为了进一步维护我校日常教学工作正常有序地进行,为了建立一支高素养、高效率、具有较强团队凝聚力的老师队伍,经...
美术培训中心老师管理制度 一 课堂教学管理 1 、所有任课老师应在课前课后做好签到签退工作. 2 、所有任课老师要严格根据功课表上课...
眉县职教中心机械加工技术专业校企合作共建培训中心方案机械加工技术重点建设专业项目组眉县职教中心机械加工技术专业校企合作共建培训中心...
王博士培训中心绩效考核管理条例1、原则和目的:1.1 目的:充分发挥王博士培训中心现有资源平台作用,更好激励人员,形成合力,推动王博士...
王博士培训中心薪酬绩效管理制度”2025’年 M’月’d 日"'目 录第一章 总则3第二章 薪酬体系 3 第三章 中层管理人员的薪酬绩效分配...
企业内训师综合管理服务方案海洋石油培训中心目录前言...................................................................................
海南省动漫产业基地文化产业培训中心成立方案一、成立背景随着国家经济增长,世界对于中国动漫文化产业的关注日益增长。如何共同发掘中国文...
河北省企业创新职业资格培训中心 河 北 省 企 业 家 协 会 冀企培字[] 22 号有关开展第八期高级项目管理师国家职业资格认证试验...
←文化艺术培训中心老师合同协议书← 为保证教学管理工作有序进行,真正落实我中心的办学宗旨,推动我镇青少年的艺术教育及文体活动的开展...
教育培训中心安全管理制度为仔细贯彻执行“安全第一”的电力生产方针,结合教育培训中心的具体情况,制定如下安全管理制度:一、建立安全管...
教育培训中心(河源)运营方案前言:市场分析(略)教育培训中心出售的是服务,课程培训的服务。所以,教育培训从产品(课程)的设计,到产品的...
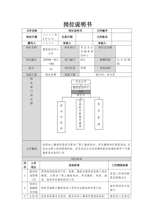
岗位说明书文件名称岗位说明书文件编号制定日期×××× 年8 月 15 日生效日期文件版本撰写人××××审核人审批人岗位名称教育培训中...
培训学校安全协议书甲方(学生): 乙方:xx 教育培训中心 友好提示:甲方应具有完全的民事行为能力。无民事行为能力的甲方学习时应经过监...
一.实验题目:托管培训中心信息管理系统二.实验目的《数据库与信息管理课程设计》是软件工程专业集中实践性环节之一,是计算机学科基础的...
-××市干部培训中心大厦物业管理的整体设想与策划一、认识与定位1、项目概况××市干部培训中心大厦(以下简称培训中心)位于××路南端,...
煤矿培训中心教师考核评价制度为了切实提高安全培训质量,推进安全培训教师队伍建设,根据煤矿-培训教育的规划,特制定此评价制度。一、考...
煤矿培训中心教师考核评价制度为了切实提高安全培训质量,推进安全培训教师队伍建设,根据煤矿-培训教育的规划,特制定此评价制度。一、考...

