第十章 交变电流 传感器第 1 节 交变电流的产生及描述(1)矩形线圈在匀强磁场中匀速转动时,一定会产生正弦式交变电流。(×)(2)线圈在...
第十一章 近代物理初步第 1 节 波粒二象性(1)光子和光电子都是实物粒子。(×)(2)只要入射光的强度足够强,就可以使金属发生光电效应。(...
第十三章 波与相对论[选修 3-4]第 1 节 机械振动(1)简谐运动是匀变速运动。(×)(2)周期、频率是表征物体做简谐运动快慢程度的物理量...
第十二章 热学[选修 3-3]第 1 节 分子动理论__内能(1)布朗运动是液体分子的无规则运动。(×)(2)温度越高,布朗运动越剧烈。(√)(3)分...
第三章 牛顿运动定律第 1 节 牛顿第一定律__牛顿第三定律(1)牛顿第一定律是实验定律。(×)(2)在水平面上运动的物体最终停下来,是因为...
第七章 恒定电流第 1 节 电流__电阻__电功__电功率(1)由 R=知, 导体的电阻与导体两端电压成正比,与流过导体的电流成反比。(×)(2)...
第六章 静电场第 1 节 电场力的性质(1)任何带电体所带的电荷量都是元电荷的整数倍。(√)(2)点电荷和电场线都是客观存在的。(×)(3)根据...
第九章 电磁感应第 1 节 电磁感应现象__楞次定律(1)闭合电路内只要有磁通量,就有感应电流产生。(×)(2)穿过线圈的磁通量和线圈的匝数...
第二章 相互作用第 1 节 重力__弹力(1)自由下落的物体所受重力为零。(×)(2)重力的方向不一定指向地心。(√)(3)弹力一定产生在相互接触...
第八章 磁场第 1 节 磁场的描述__磁场对电流的作用(1)磁场中某点磁感应强度的大小,跟放在该点的试探电流元的情况无关。(√)(2)磁场中...
2012~2016 年江苏卷考题统计专题江苏卷 5 年考题专题一 力与物体的平衡2016 年:T1;2015 年:T14(1)2014 年:T13专题二 力与直线...
专题五 功 功率 动能定理江苏卷考情导向考点考题考情功 功率的分析与计算2017 年江苏 T14考查共点力平衡的条件及其应用;功的计算1....
专题四 力与曲线运动(二)——万有引力与航天江苏卷考情导向考点考题考情万有引力定律的应用2015 年 T3考查行星绕某一恒星做匀速圆周运动...
专题十一 力学实验江苏卷考情导向考点考题考情螺旋测微器和游标卡尺的读数力学基本实验2017 年 T10考查探究恒力做功与物体动能变化的关...
专题十五 碰撞与动量守恒 近代物理初步江苏卷考情导向考点考题考情原子结构和光电效应2017 年 T12(C)(2)考查德布罗意波波长2016 年 T...
专题十四 振动和波动 光及光的波动性江苏卷考情导向考点考题考情振动与波动的综合应用2017 年 T12(B)(2)考查波的传播特性2015 年 T12...
专题十三 分子动理论 气体及热力学定律江苏卷考情导向考点考题考情分子动理论、内能及热力学定律2017 年 T12(A)考查热力学第一定律以及...
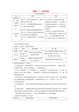
专题十二 电学实验江苏卷考情导向考点考题考情电表的改装、使用与读数电学基本实验2015 年 T10考查对图象的认识,测定电源的电动势和内...
专题十 电磁感应规律及其应用江苏卷考情导向考点考题考情电磁感应规律及其应用2016 年 T13考查导体切割磁感线时的感应电动势;闭合电路...
专题三 力与曲线运动(一)——抛体运动和圆周运动江苏卷考情导向考点考题考情运动的合成与分解抛体运动的运动规律2017 年江苏高考 T2考查...

