二、水泥稳定碎石基层施工方案与技术措施1、施工准备另外,做好开工前机械设备的保养和试机工作。2、工序交接路面底基层施工完毕进入水泥稳...
贡山丙中洛至吉瓦图公路改建工程(K0+000~K27+020)路面一标项目部水稳料拌合站临建方案施工单位: 云南三江道路桥梁工程公司监理单位:云...
水 泥 稳 定 碎 石施 工 方 案一、编制依据 1、xxxxxxx 参考资料及图纸等。2、国家部委颁布现行的《城镇道路工程施工与质量验收...
水泥稳定碎石成品料买卖合同买方(以下简称甲方)供方(以下简称乙方)依照《中华人民共和国合同法》、《中华人民共和国建筑法》及其它有关...
水泥稳定碎石底基层施工方案一.工程概况:某高速公路 XX 段 NB 标主线起自 K163+080,止于 K191+000.XX市境连接线起自 K0+032.29,...
水 泥 稳 定 碎 石 底 基 层 施 工 方 案一 、 编 制 依 据 :1 、 西 华 至 周 口 段 扶 项 高 速 公 路 ...
水泥稳定碎石层施工方案概述:水泥稳定碎石层,有 0—40 混合碎石料掺有 5%32.5R 水泥搅拌而成,是路面板块下的一层结构面层,在塘渣层...
技术交底记录合同号:G310YSLM。2 施工单位:河南省路桥建设集团有限公司交底项目水泥稳定碎石底基层施工日期2024.12.1水稳碎石底基层施工...
浅谈水泥稳定碎石基层的质量通病及预防措施摘要:水泥稳定碎石具有良好的力学性能和整体性、抗冻性、稳定性(水稳定性和温度稳定性)、耐久性...
水泥稳定碎石基层安全施工技术交底一、项目安全目标杜绝任何安全事故发生,有效控制工伤事故,零伤亡,预防为主防治结合;安全达标率 100...
水泥稳定碎石基层试验段总结报告 水泥稳定碎石基层试验段施工总结:我项目部选 K0+000-K0+150 段全幅底基层上,铺筑长 150 长的水泥稳...
水泥稳定碎石基层施工组织设计一、编制说明(一)编制范围麻黄梁工业集中区道路工程 N1 标段起止桩号 K0+000~K2+714,全长 2.714 公里...
徐州建筑学院继续教育学院道路桥梁工程技术专业专科毕业论文水泥稳定碎石基层施工的质量控制要点学生姓名:学号:指导老师:专 业:年级:...
水泥稳定碎石基层施工组织及技术方案一、编制依据1、326 省道改扩建工程 S2 标工程施工图设计图。2、《公路路面基层施工技术法律规范》(...
水泥稳定碎石基层施工方案一、工程概况本项目位于阜阳市城南新区南部,是一条南北走向的城市主干路,全长 3586。807m,北起淮河路,南至竹园...
缙云县仙都景区管线落地(道路改造)工程水泥稳定级配碎石基层开工报告宁波仁禾建设有限公司缙云县仙都景区管线落地(道路改造)工程项目经...
河西南部地区规划三号支河西南部地区规划三号支路建设工程路建设工程((BHX130043—01SGBHX130043—01SG))水泥稳定碎石专项施工方案水泥稳...
水泥稳定碎石基层的施工方案施工准备一、施工前的准备:1、当级配碎石底基层施工完毕并自检合格后,立即报验,检测内容内包括:固体体积率、...
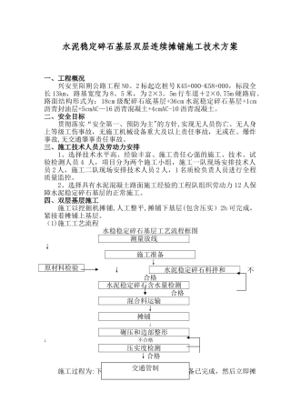
水泥稳定碎石基层双层连续摊铺施工技术方案一、工程概况兴安至阳朔公路工程 N0。2 标起讫桩号 K45+000-K58+000,标段全长 13km,路基宽...
水泥稳定碎石基层(底基层)施工工艺标准1 适用范围水泥稳定碎石是在一定级配的碎石中,掺入适当的水泥和水,根据技术要求,经拌和、摊铺,...

