1《道德经》第十章载营魄抱一,能无离乎?专气致柔,能婴儿乎?涤除玄览,能无疵乎?爱民治国,能无知乎?天门开合,能无(守)雌乎?明白...
12021 年春季平行线的性质一、教学内容解析《相交线、平行线与平移》是沪科版《数学》七年级下册的第 10 章,是初一学生在学习了《图形...
第十讲等积变换知识要点1•等积形:面积相等的两个图形称为等积形。2•三角形的等积变形:三角形的等积变形指的是使三角形面积相等的变换。...
Module 1 Pride and PrejudiceI. 模块教学目标用心 爱心 专心用心 爱心 专心技能目标 Skill Goals ▲Learn about Jane Aust...
《桃花心目〉六年制第十册第六课 《桃花心目〉六年制第十册第六课 师:今日我们学习《桃花心目》这篇课文,同学们已经预习了课文,我问一...
2024 部编版四年级上册语文第十到十四课同步练习题目 学校生要培育好语文学习的习惯和思维,不写错别字、把握书写法律规范、把字写清楚、...
相对论时空观课题相对论时空观课时1考点、知识点(1)同时的相对性(2)运动长度的收缩(3)时间间隔的相对(4)相对论时空观与经典物理时...
磁现象 磁场课题磁现象 磁场课时1考点、知识点了解磁现象。了解电流磁效应的发现过程,体会奥斯特发现的重要意义。知道磁场及其基本特性...
西藏自治区党校第十期中青年干部培训班赴珠海、深圳学习考察报告 西藏自治区党校第十期中青年干部培训班赴珠海、深圳学习考察报告 为深化...
第十四周周二广播稿 甲:尊敬的老师,乙:亲爱的同学们,合:大家早上好!甲:伴随着这熟悉的乐曲,乙:倾听着这动人的旋律;甲:龙西小学...
第十四周广播稿 第十四周广播稿 叶:亲爱的同学们! 傅:红领巾广播站又和大家见面了! 叶:我是今日的主持人 。 傅:我是今日的主持...
第十六次全国爱耳日宣传教育活动策划方案 【第十六次全国爱耳日宣传教育活动策划方案】 一、活动主题 爱耳护耳,健康听力——预防从初级...
第十周国旗下讲话 同学们,你喜爱自己吗?你对自己满意吗?你很艳羡某些人,甚至同意自己也成为他吗?假如你对自己有疑惑,那么我来告诉你:...
章末小结与测评 [高考真题体验]1.(2016·北京高考)如图所示,弹簧振子在 M、N 之间做简谐运动。以平衡位置 O 为原点,建立 Ox 轴,...
第 4 课时 单摆[研究选考·把握考情]知识内容单摆考试要求加试 c教学要求1.知道单摆是一个理想化模型和做简谐运动的条件2.知道单摆做简...
第 4 节 单_摆 一、单摆组成要求细线摆线看成是不可伸长,且没有质量的细线小球摆球看成是没有大小只有质量的质点单摆是理想化模型:忽...
第 3 节 简谐运动的回复力和能量一、简谐运动的回复力1.简谐运动如果质点所受的力与它偏离平衡位置位移的大小成正比,并且总是指向平衡...
第 2 节简谐运动的描述 一、描述简谐运动的物理量1.振幅(1)定义:振动物体离开平衡位置的最大距离,用 A 表示。(2)物理意义:表示振...
第 1 节 简_谐_运_动[目标早知道]浙江选考·学习要求知识内容考试要求1.简谐运动加试 b2.简谐运动的描述加试 c3.简谐运动的回复力和能...
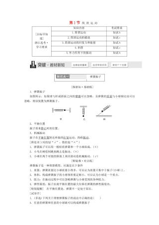
第 1 节 简谐运动 一、弹簧振子1.弹簧振子图 1111如图 1111 所示,如果球与杆或斜面之间的摩擦可以忽略,且弹簧的质量与小球相比也...

