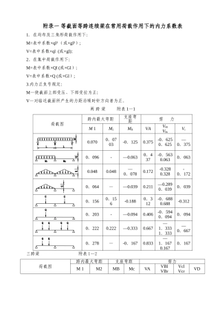
附录一 等截面等跨连续梁在常用荷载作用下的内力系数表1.在均布及三角形荷载作用下:M=表中系数×ql² (或×gl²);V=表中系数×ql (...
附表 13 等截面等跨连续梁在常用荷载作用下的内力系数表附表 14 双向板在均布荷载作用下的弯矩系数表四边简支双向板三边简支、一边固定...
读书心得 内力靠的是反思--读《老师要学叶圣陶》有感我看到这句话:“一切知识和能力的猎取靠自得;外力灌注是无济于事的,必须靠受教育者...
材 料 力 学 教 案 1 第 2 讲 教学方案 ——拉压杆的内力和应力 基 本 内 容 杆件轴向拉伸与压缩时的内力与应力计算 教 ...
说明:1本工作表为竖向荷载内力计算表格;2本工作表中只需填写黄色、浅绿色和天蓝其他勿动,可能会导致结果不正确;3表格编辑迭代原则:先...
主梁的内力计算主梁的内力计算包括恒载内力计算和活载内力计算。根据上述梁跨结构纵、横截面的布置,计算活载作用下的梁桥荷载横向分布系数...
第四章 梁的内力 第一节 工程实际中的受弯杆 受弯杆件是工程实际中最常见的一种变形杆,通常把以弯曲为主的杆件称为梁。图4 -1 中列...
1 第四节 竖下荷载作用下 KJ的内力计算 一、弯矩二次分配法 (一)预备知识 1.固端弯矩: MBA=-1/3qL2qMBA=-1/3qL2MAB=-1/12qLq2MBA...
构件内力分析 ——材料力学教案 教学学时 8 基本内容 内力与内力分量,外力与内力的相依关系。 内力图的绘制 教学目的 1、 深入理...
专题一 梁的内力和内力图 例1 求图1(a)所示梁截面 A、C 的剪力和弯矩。 解:1)求反力 kN5AF, kN4BF 2)求A 左截面的内...
第三章 杆件的内力计算内力的大小及其分布规律与杆件的变形与失效密切相关,因此内力分析是解决构件承载能力的基础。本章主要研究杆件的内...
杆件的内力 截面法 一、基本要求 1.了解轴向拉伸与压缩、扭转、弯曲的概念; 2.掌握用截面法计算基本变形杆件截面上的内力; 3.熟...
查找差距,激发动力,不断开创工作新局面----新疆巴州第二十期赴大连理工大学经济管理班学习考察启示焉耆县民政局 姜宏伟2012 年 4 月...
精品文档---下载后可任意编辑钢筋混凝土拱圈内力讨论的开题报告一、讨论背景和意义钢筋混凝土结构作为现代建筑中应用广泛的结构类型之一,...
q = 245kN/mABC习题 1 图(a)6kN8kNABC1m1m2m116kN8kNM1FS15kNABC1m1m221m1m(b)115kNBCM1FS1CM2FS25kN11223m5mAB(c)FRB5kNFRAFRAM1FS1FR...
精品文档---下载后可任意编辑问题描述:单支点地下连续墙支护结构内力与变形计算几何模型尺寸:墙厚:1m,墙深 20 米;支撑设置位置:第...
精品文档---下载后可任意编辑4.1、恒载作用下的框架内力4.1.1 弯矩分配系数:由于该框架为对称结构,取框架的一般进行简化计算,如图 4-1...
精品文档---下载后可任意编辑《抗震法律规范》第条规定如下。截面抗震验算5.4.1 结构构件的地震作用效应和其他荷载效应的基本组合,应按下...
7.1 内力组合各种荷载情况下的框架内力求得后,根据最不利又是可能的原则进行内力组合。当考虑结构塑性内力重分布的有利影响时,应在内力...
精品文档---下载后可任意编辑三主桁三索面斜拉桥内力横向分配与桥型特点讨论的开题报告一、选题背景及意义随着城市化进程的不断加快,桥梁...

