上海市建设工程文明施工管理规定(2009 年 9 月 25 日上海市人民政府令第 18 号公布根据 2010 年 10 月 30 日上海市人民政府...
上海市建筑消防设施管理规定实施细则第一条(目的依据)为了加强本市建筑消防设施的管理,确保建筑消防设施正常运行,预防火灾发生,减少火...
上海市建筑消防设施管理规定(2011年12月28日上海市人民政府令第80号公布)第一条 (目的依据)为了加强建筑消防设施的管理,保障建筑消防...
上海市烟草专卖零售许可证管理规定第一章 总 则第一条(制定依据) 为法律规范本市烟草专卖行政许可行为,加强对本市烟草专卖零售许可证...
沪建管〔2024〕755 号上海市城乡建设和管理委员会关于发布《上海市建筑起重机械监督管理规定》的通知 各有关单位 现将《上海市建筑起重...
上海市建筑消防设施管理规定上海市人民政府令第 80 号 《上海市建筑消防设施管理规定》已经 2024 年 12 月 26 日市政府第 131 ...
附录 B:上海光源用户辐射安全管理规定(第一版 试行)中国科学院上海应用物理讨论所2024 年 4 月目 录第一章 总则1第二章 用户辐射...
万科集团师资管理规定(2024 修订版)(阅读:103)生效期 2024 年 8 月 18 日1. 目的培育和激励企业师资,提升工作水准,有效利用培...
万盛置业公司工程项目施工管理规定 万盛置业公司工程项目施工管理规定提要:关于项目施工技术管理图纸会审工程的整体功能合理是建设项目实...
国投昔阳能源有限责任公司“一坡三挡"安全管理规定为了法律规范斜巷运输“一坡三挡"安装、使用、检查标准,实现煤矿轨道运输的安全管理,特...
高空作业安全管理规定高空作业安全管理条例 1.高处坠落范围 由于并非所有的坠落都是沿垂直方向笔直地下坠,因此就有一个可能坠落范围的半...
高空作业安全管理规定第一条作业人员必须年满 18 周岁,经医疗部门体检符合高处作业健康检查标准。第二条作业人员必须经过三级安全教育、...
高校同学管理规定修订将如何影响高校生活?想创业又担忧误了学业?苦读却反被冒名顶替上高校?对学校的奖惩不服却无处可说?时隔近 12 年...
维保驻点管理的规定目的由于公司规模的不断扩大,维保驻点的不断增多,为了法律规范驻点管理特制定本规定。成立需要新增驻点应提出书面申请...
驻场造价工程师工作职责及管理规定一、总则为有效控制成本,配合项目工程进度,及时复核现场实况,法律规范驻场造价工程师行为,制订本规定...
食品生产许可管理办法 第一章 总则 第一条 为了保障食品安全,加强食品生产监管,法律规范食品生产许可活动,根据《中华人民共和国食品...
食品标志管理规定 食品标志管理规定如下 第一章 总 则 第一条为加强绿色食品标志使用管理,确保绿色食品信誉,促进绿色食品事业健康进...
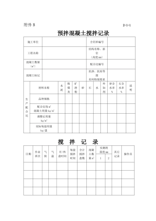
附件 B 2-1-1 预拌混凝土搅拌记录 施工单位合同单编号工程名称结构名称、部位〔高度 mm〕混凝土数量〔m3〕配合比编号混凝土标记抗渗、...
工程技术管理规定1. 目的和适用范围本程序主要包括图纸会审制度;施工组织设计〔方案〕的编制与管理;技术核定与设计变更;技术交底和技术...
音视频智能系统集成工程企业专项资质申报评定管理规定中 国 音 响 行 业 协 会音 视 频 智 能 系 统 集 成 工 程 企 业...

