专题五立体几何第二讲点、直线、平面之间的位置关系1.公理1如果一条直线上两点在一个平面内,那么这条直线在此平面内.此公理可以用来判断...
空间向量在求空间角及距离中的应用【考点梳理】1.异面直线所成的角设a,b分别是两异面直线l1,l2的方向向量,则a与b的夹角βl1与l2所成的角...
专题1.5立体几何总分_______时间_______班级_______学号_______得分_______一、选择题(12*5=60分)1.如图,四棱锥P-ABCD中,M,N分别为AC...
第五节直线、平面垂直的判定与性质A组基础题组1.(2017课标全国Ⅲ,10,5分)在正方体ABCD-A1B1C1D1中,E为棱CD的中点,则()A.A1E⊥DC1B.A1E⊥BDC...
课时跟踪检测(四十二)直线、平面垂直的判定及其性质一抓基础,多练小题做到眼疾手快1.设α,β为两个不同的平面,直线l⊂α,则“l⊥β...
【课时训练】空间几何体的结构及三视图、直观图一、选择题1.(2018贵州黔东南州一模)若某几何体的三视图如图所示,则这个几何体的直观图可...
3三视图时间:25分钟1.以下说法错误的是()A.三视图相同的几何体只有球B.直立圆锥的主视图与左视图都是等腰三角形,俯视图是圆和圆心C....
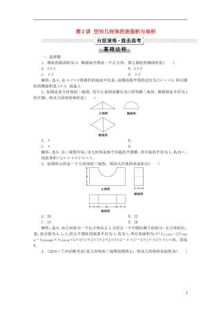
第2讲空间几何体的表面积与体积一、选择题1.圆柱的底面积为S,侧面展开图是一个正方形,那么圆柱的侧面积是()A.4πSB.2πSC.πSD.πS...
第7讲空间中角与距离的计算1.如图X871,正方体ABCDA1B1C1D1的棱长为1,若E,F分别是BC,DD1的中点,则B1到平面ABF的距离为()A.B.C.D.图X87...
考点45立体几何中的向量方法1.(辽宁省沈阳市2019届高三教学质量监测三数学理)如图,四棱锥中,底面是边长为2的正方形,侧面底面,为上的...
立体几何应用例1:如图,在平行四边形ABCD中,AB=2BC,∠ABC=120°,E为线段AB的中线,将△ADE沿直线DE翻折成△A′DE,使平面A′DE⊥平面B...
7.6空间向量及运算[基础送分提速狂刷练]一、选择题1.已知点O,A,B,C为空间不共面的四点,且向量a=OA+OB+OC,向量b=OA+OB-OC,则...
第七章立体几何第一节空间几何体的结构特征及三视图与直观图1.简单几何体(1)简单旋转体的结构特征:①圆柱可以由矩形绕其任一边旋转得到;...
第八章立体几何第1讲空间几何体的三视图和直观图1.下列说法正确的是()A.相等的角在直观图中仍然相等B.相等的线段在直观图中仍然相等C....
2018版高考数学一轮总复习第7章立体几何7.3空间点、直线、平面之间的位置关系模拟演练文[A级基础达标](时间:40分钟)1.[2017·福州质检]已...
考点测试58二项式定理一、基础小题1.4的展开式中的常数项为()A.-24B.-6C.6D.24答案D解析二项展开式的通项Tr+1=C(2x)4-rr=C24-r(...
第六章立体几何考点测试40空间几何体的结构特征及三视图和直观图一、基础小题1.三视图如图所示的几何体是()A.三棱锥B.四棱锥C.四棱台D...
第4讲直线、平面平行的判定与性质1.设α,β是两个不同的平面,m,n是平面α内的两条不同直线,l1,l2是平面β内的两条相交直线,则α∥β...
江苏省洪泽中学高一数学立体几何测试卷本卷满分150分考试时间120分钟一、选择题(本大题共10小题,每小题5分,共50分,每小题有四个选项,其...
第七章立体几何考点22空间几何体的结构、三视图、几何体的表面积与体积两年高考真题演练1.(2015·山东)在梯形ABCD中,∠ABC=,AD∥BC,BC...

