工会会员会籍管理办法第一章 总 则第一条 为法律规范工会会员会籍管理工作,增强会员意识,保障会员权利,根据《中华人民共和国工会法》...
注册测绘师执业管理措施(试行)编辑本词条缺乏信息栏、名片图,补充有关内容使词条更完整,还能迅速升级,赶紧来编辑吧!7 月 9 日,国...
工业建筑管理办法第一章 总则 第一条 为适应公司的进展需要,进一部明确职责,法律规范管理,确保工业建(构)筑物的安全使用,特制定本办法...
第五章财务管理第五十四条 为保证院预算总目的的控制,设计所应加强内部财务管理,增收节支,按年度预算指标控制支出,其预算执行状况纳入年...
2024 年工业园区管理办法为加强工业园区管理,维护园区公共秩序,制造园区良好环境,把园区建设成为干净、优美、文明的现代化工业园区,根...
工作人员考勤管理措施第 一 章总 则 第 一 条 为 加 强 和 规 范 本 局 人 事 管 理 工 作 ,严 格 工作 纪 律 ,...
商场员工薪资管理措施按照商场的经营理念与管理模式,根据商场的发展状况和本年度经营发展需求,为提高团体积极性,规范商场薪资管理,特制...
信息系统管理措施第一章 总则第一条 计算机网络化、信息化管理是充足获取和应用信息的一种新型管理手段,是现代项目管理的重要标志。为切...
业务基本法第一章 业务纪律一、工作纪律业务工作的“三大纪律、八项注意”---- 附件一二、行政纪律1、不准兼职;2、不准随意请假;3、不...
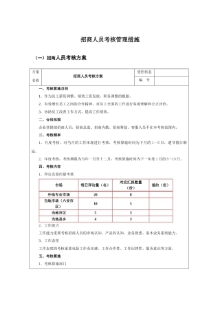
招商人员考核管理措施(一)招商人员考核方案方案名称招商人员考核方案受控状态编 号一、考核算施目的1.作为员工薪资调整、绩效工资发放...
物 流 师 职 业 资 格 认 证 管 理 措 施 ( 试 行 )第 一 章 总 则第 一 条 为 深 入 增 进 物 流 产 业...
住院医师规范化培训管理措施(试行) 第一章 总 则第一条 为贯彻《有关建立住院医师规范化培训制度的指导意见》,规范住院医师规范化培...
武汉市贯彻《房地产经纪管理措施》实行细则第一章 总 则第一条 为深入规范武汉市房地产经纪活动,保护房地产交易及经纪活动当事人的合法...
乡村兽医管理措施注:本文通过精心编辑,部分内容来源网络,如有疑议,请联络我们处理。乡村兽医管理措施(农业部令第 17 号)《乡村兽医管...
物流师职业资格认证管理措施(试行)第一章 总则第一条 为深入增进物流产业发展,满足不停增长的物流人才市场需求,提高从业人员的素质,...
XXXXX 企业竞赛项目筹划方案书为选拔高素质的 XXX 专业技能人才参与 XXXXX 竞赛,做到“早准备、早选拔、早培训”,力争在本届竞赛中...
后勤工作人员考核管理措施为了加强后勤工作规范化、科学化管理,充足调动学校后勤人员的工作积极性,牢固树立服务意识,发明性地开展工作,...
水利水电工程施工企业重要负责人、项目负责人和专职安全生产管理人员安全生产考核管理措施第一章 总 则第一条 为规范水利水电工程施工企...
***农村信用社员工培训管理措施第一章 总则第一条 合用范围 《***农村信用社员工培训管理措施》(如下简称《措施》)合用于***农村信用...
【该版本有效】燃气设施巡检及维护管理办法修订人:审核人:批准人:2024—03—31 批准 2024-04-01 实施燃气设施巡检及维护管理办法修订记...

