生产过程控制制度1 目的为了使生产过程各个工序能够满足生产合格产品的要求,满足相关法规的要求,特制定本制度。2 适用范围适用于生产过...
生产过程控制管理制度及考核办法生产过程管理是从原料投产到产品产出全过程的管理制定本管理文件,确定生产过程中人机 料的控制要求,形成...
生产过程当中的风险控制和安全管理生产安全管理可以归纳为生产过程当中对人、设备、环境风险因素的评估、控制和消除的综合管理。生产企业在...
炼钢—连铸生产过程数据分析及在仿真中的应用讨论钢铁生产的关键程序就是炼钢,我国钢铁企业进行钢铁生产和管理时,难点以及核心是生产调度...
概述生产过程(合成树脂)火灾爆炸危险性分析与预防对策作者:王文激 塑料的主要原料是合成树脂。而合成树脂的单体,如乙炔、乙烯、丙烯、...
服装 产品质量生产过程控制考核制度一、 目得 为了加强生产现场工序质量管理、法律规范管理制度,通过抓操作者得工作质量来提高产品得制...
奶业公司生产过程的管理与考核制度奶业科技有限公司生产过程的管理与考核制度本公司对生产进行全过程的管理和控制,对所发生的 不合格及时...
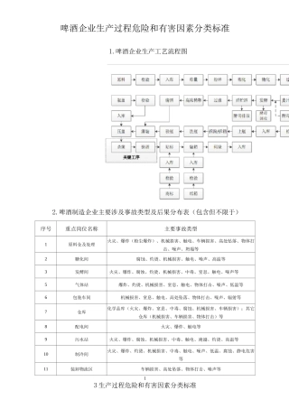
啤酒企业生产过程危险和有害因素分类标准1.啤酒企业生产工艺流程图2.啤酒制造企业主要涉及事故类型及后果分布表(包含但不限于)序号重点岗...
医疗器械生产过程控制程序1.0 目的对影响产品质量的过程进行控制,确保生产中的产品质量符合 规定要求。2.0 适用范围本程序适用于本公司...
产品生产过程质量管理制度及考核办法生产过程中质量管理的任务是:建立能够稳定生产合格和优质产品的生产系统,抓好生产环节的质量管理,保证...
产品生产过程质量控制措施1、生产过程的质量管理 工业生产的全过程是指从市场调查开始,经过产品开发设计,产品工艺准备,原材料采购,生...
猪料糊化度简易快速检测方法(物理定性)1、准确秤饲料 50 克,加入盛有自来水(常温)350ml 的烧杯中,几次搅拌,完全融化解体,静置 ...
“一表、一法”评价机械工业生产过程“一表、一法”评价机械工业生产过程张劲 马静娴运用“安全检查表”和“作业条件危险性评价法”,综合...
HNSL.GL08-23-2025重要原材料进厂、生产过程和成品出厂检验和试验管理制度进货产品检验管理制度1. 检验员应熟悉和掌握进货产品的产品标准...
毕 业 论 文题 目 离散型制造系统生产过程仿真 学 院 1 前言1.1 国内外讨论现状由于制造系统变得越来越复杂并且内部关联性越来越...
毕 业 论 文题 目 离散型制造系统生产过程仿真 学 院 机械工程学院 专 业 工业工程 班 级 工程 0701 学 生 范加龙 学 ...
5.4.10 生产过程管理系统5.4.10.1 概述矿井生产过程管理信息系统以安全生产为核心、以管控集成为手段、以提高矿井生产效益为目旳,全面猎...
物联网技术在优质白酒生产过程中的应用项目可行性讨论报告 目 录第一章 总 论..........................................11.1 项目名...
1 引言随着网络科学技术的进展,为了更好的利用互联网技,为人们提供更多的便利,国际电信联盟(ITU)于 2025 年 11 月 17 日,在突...
论述焊接生产过程中质量管理焊接广泛用于汽车,船舶,机车,桥梁,锅炉,化工设备级炼油设备等制造和安装,焊接质量好坏直接影响其安全性和...

