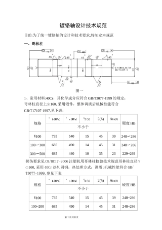
第1页共8页镀铬轴设计技术规范目的:为了统一镀铬轴的设计和技术要求,特制定本规范一、哥林柱1、常用材料:40Cr,其化学成分应符合GB/T3077-1...
课程内容:课程内容:一、瓦楞辊相关零件介绍;一、瓦楞辊相关零件介绍;二、相关零件设计;二、相关零件设计;1.1.瓦楞辊的设计瓦楞辊的设...
HonHaiPrecisionIndustryPCEBGEMDTest謝立冬2009/11/10MSD元件管控及BOM介紹MSD元件管控及BOM介紹HonHaiPrecisionIndustryMSD元件管控及BOM...
螺旋千斤顶零件图
序号代号幅面名称所属装配明表总量本细的数净重材料品种材料规格表面处理备注代号数量单件总计总装图/总图普通浮球液位控制TWF、N07Tli、+/...
材料表面强化处理农机具耐磨零件材耐磨材料概述高锰钢的耐磨©2004机挾科学阳究陰北京机科易普轨件技术有限鱼司耐磨零件材料概述球磨机磨球...
11.材料:45#2.热处理:时效硬度HBS220-2403.未注倒角:I4法兰盘比例重量材料第张制图月日3/t>余其//0.03A技术要求209数控大专班审核月日3底...
数控铣削零件加工实训一、实验的目的和要求1.了解数控铣床的基本结构和加工特点;2.通过零件的加工实践,熟练掌握数控铣床的操作方法;3.掌...
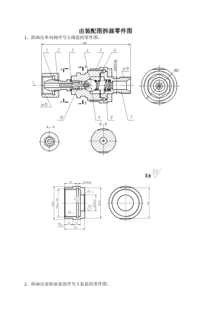
由装配图拆画零件图1、拆画出单向阀序号5阀盖的零件图。2、拆画出齿轮油泵的序号5泵盖的零件图。3、拆画出夹线体的序号4座的零件图。4、拆...
教师备课纸第1页共11页机电工程系《NXCAM》教学团队项目一平面铣加工---内凹类零件的CAM编程与仿真加工学习情境学生以企业制造部门MC编程人...
零件委托加工合同篇一:零件委托加工合同零件委托加工合同编号:甲方:成都同驰机电设备有限公司乙方:新都区新渝机械加工厂1、甲方备料委...
教案课题内轮廓零件加工备注授课课时课型理实一体化教具黑板软件准备教具清点学生教学目标、会制订套类零件的数控加工工艺;、掌握加工内轮...
系列零件设计表§5.0概述配置:可以在单一的文件中对零件或装配体生成多个设计变化。配置提供了简便的方法来开发与管理一组有着不同尺寸、...
毕业设计说明书题目复杂零件加工工艺设计及数控程序编制专业数控技术班级数控班学生姓名指导教师年月日目录摘要…………………………………...
aaauuuuuuuuDD12021432aaaaaaaa随着科学技术飞速发展和经济竞争的日趋激烈,机械产品的更新速度越来越快,数控加工技术作为先进生产力的代...
内容:平口钳装配体三维建模根据平口钳装配图及零件工程图要求,用Pro/Engineer软件完成平口钳装配体三维建模(零件图和装配图见文件夹“二...
NX10.0软件测量零件尺寸使用教程本UG教程要用到的UG指令为:测量距离;在对3D零件进行机加工时,由于图纸上的标注尺寸太多,漏标是常有的事...
NX10.0中镜像零件的几种使用方法概述:UG10.0镜像命令主要应用在对称的三维零件中,对于对称的零件,只需要设计出一侧,然后用镜像功能,可...
1法国标准NFF00-0371993年9月存档编号F00-017通用铁道设备-金属零件公差-无公差指示值尺寸的允许偏差-机加工余量依据1993年8月20日的AF...
DHJI件i41[Tii机械零件图纸干机械设计这一行的入门和不可缺少的资料(转载)1.轴套类零件这类零件一般有轴、衬套等零件,在视图表达时,只...


