电脑桌面
添加小米粒文库到电脑桌面
安装后可以在桌面快捷访问

干簧管与干簧继电器VIP免费

干簧管与干簧继电器_第1页
1/6
干簧管与干簧继电器_第2页
2/6
干簧管与干簧继电器_第3页
3/6
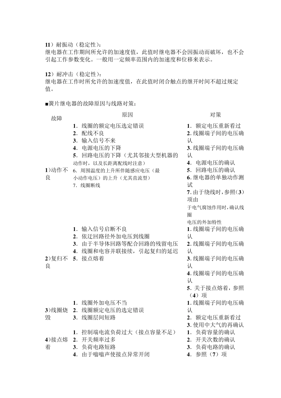
干簧管与干簧继电器 2009-08-18 21:46 动作原理: 磁簧继电器由磁簧开关和线圈组成,它起到通断外电路的作用。磁簧开关是此类继电器的核心,是用磁性材料制成的,被密封于玻璃管内的一对或多个簧片而形成的触点开关元件,能在磁力驱动下使触点接通或断开,以达到控制外电路的目的。 磁簧继电器在线圈通电激励或永久磁铁的驱动下,簧片间的间隙处就会形成磁通并将簧片磁化,从而使两簧片间产生了磁性吸力。 1 、干簧管 2 、骨架 3 、线圈 4 、控制开关 5 、控制电源 ● 类型: 1) Open Frame Ty pe – 无罩壳型 2) DIP – 双列直插式,塑封型 3) SIP – 单排直插式,塑封型 ● 产品特点: 结构简单、体积小、重量轻、成本低、灵敏速动、性能可靠 ● 应用范围: 1)电信通讯产品:电话机、无绳电话、交换机、IP 拨号器等(Hook 或拨接切换); 2)安全防盗系统:警报系统、烟雾探测器等(讯号切换); 3)电脑及周边产品:数据机(Hook 或拨接切换); 4)精密测试仪器等:自动测试仪器(侦测线路是否导通,以判定测试零件之良否)。 5)机器设备:排队机、触摸屏等 ■ 主要性能参数之解释: 1 )触点形式: 表示接触系统中触点的结构和触点数,由组数、切换掷数(单掷或双掷)、正常状态(断开或闭合)以及闭合和断开的顺序来定义。 触点组合 表示符号 国内代号 国际代号 常开触点 H A 常闭触点 D B 转换触点 Z C 2)额定工作电压或额定工作电流: 继电器在工作时线圈需要的电压或电流。一种型号的继电器的构造大体是相同的,为了适应不同电压的电路应用,通常有多种额定工作电压或额定工作电流,并用规格型号加以区别。 3)吸合电压和释放电压: 继电器能够产生吸合动作的最小电压和产生释放动作的最大电压。 4)接触电阻: 指从触点组件两引出端测得的一对闭合触点间的电阻值。接触电阻过大,不但使触点工作时发热量过大而导致过早失效,而且影响被接电路的整个压降。 影响接触电阻的主要因素有:触点材料、触点表面状况、触点接触形式及压力、引出端的洁净状况等。 5)绝缘电阻: 继电器所有相互绝缘的导体之间的电阻值。如线圈与触点间、线圈与触点对任何导磁体或其他零电位机构之间。该值会随时间或寿命的增长而减小,原因是材料的腐蚀、飞溅和尘埃的堆积或潮湿等。 6)介质耐压: 指介质材料在不失效的情况下所能承受的最大电压,所加电压一般为交流有效值。该...

1、当您付费下载文档后,您只拥有了使用权限,并不意味着购买了版权,文档只能用于自身使用,不得用于其他商业用途(如 [转卖]进行直接盈利或[编辑后售卖]进行间接盈利)。
2、本站所有内容均由合作方或网友上传,本站不对文档的完整性、权威性及其观点立场正确性做任何保证或承诺!文档内容仅供研究参考,付费前请自行鉴别。
3、如文档内容存在违规,或者侵犯商业秘密、侵犯著作权等,请点击“违规举报”。

碎片内容

干簧管与干簧继电器

小辰+ 关注
实名认证
内容提供者

出售各种文档和资料

确认删除?
VIP
微信客服
  • 扫码咨询
会员Q群
  • 会员专属群点击这里加入QQ群
客服邮箱
回到顶部