电脑桌面
添加小米粒文库到电脑桌面
安装后可以在桌面快捷访问

独山县生态移民与廉租房整合项目安全大检查VIP免费

独山县生态移民与廉租房整合项目安全大检查_第1页
1/5
独山县生态移民与廉租房整合项目安全大检查_第2页
2/5
独山县生态移民与廉租房整合项目安全大检查_第3页
3/5
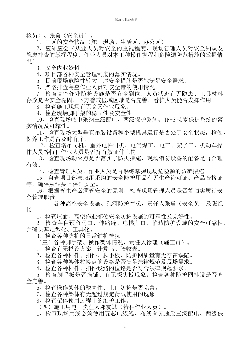
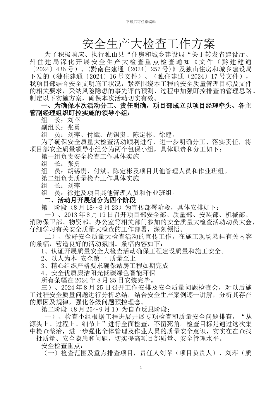
下载后可任意编辑安全生产大检查工作方案为了积极响应、执行独山县“住房和城乡建设局“关于转发省建设厅、州 住 建 局 深 化 开 展 安 全 生 产 大 检 查 重 点 检 查 通 知 《 文 件 ( 黔 建 建 通〔2024〕436 号)、(黔南住建通〔2024〕257 号)》及独山住房和城乡建设局下发的(独住建通〔2024〕16 号文件)、(独住建通〔2024〕17 号文件),我项目部结合安全文明施工状况,紧密围绕本工程的安全质量管理目标及文件的相关要求,采纳风险隐患的事先评估预测、过程中加强盯控排查的管理思路。制定以下实施方案,确保本次活动切实有效。 一、为确保本次活动分工、责任明确,项目部成立以项目经理牵头、各主管副经理组织盯控实施的领导小组:组 长:刘苹 副组长:张勇 组 员:刘萍、付斌、胡锡贵、陈定彬、徐建。为了确保安全质量大检查活动顺利进行,进一步明确分工、落实责任,将项目部安全质量领导小组分为两个包保小组,具体职责和分工如下: 第一组负责安全检查工作具体实施 组 长:张勇 组 员:胡锡贵、付斌、陈定彬及项目其他管理人员和作业班组。 第二组负责质量检查工作具体实施 组 长:刘萍 组 员:徐建及项目其他管理人员和作业班组。 二、活动月开展划分为四个阶段 第一阶段(8 月 18~8 月 23)为宣传部署阶段,具体安排如下: 一)、2013 年 8 月 19 日召开项目部安全部、质量部、安装部、机械部、消防保卫部、物资部、办公室等相关部门参加的安全质量大检查活动动员大会,仔细学习有关安全质量大检查的工作部署,深刻领悟。 二)、做好安全质量大检查活动的宣传工作,在施工现场悬挂有关内容的条幅,营造良好的活动氛围。条幅内容如下: 1、认证开展质量安全大检查活动确保工程建设质量和施工安全。 2、以人为本 安全第一 质量至上 3、精心组织严格要求确保站房工程如期完成 4、安全优质廉洁阳光低碳绿色智能环保 所有条幅在 2024 年 8 月 25 日安装完毕。 三)、2024 年 8 月 25 日召开工作安排及安全质量问题检查会,对以后施工过程安全质量问题进行分析总结,结合安全生产案例逐一讲解,分析其存在的原因及规律,强化各级问题预控理念。 第二阶段(8 月 25~9 月 1)为自查反思阶段: 一)、检查小组根据工程进展开展专项检查和质量安全问题排查,“从源头上、过程上、细节上”进行全面检查,不留死角。检查目标是通过这次集中检查整治...

1、当您付费下载文档后,您只拥有了使用权限,并不意味着购买了版权,文档只能用于自身使用,不得用于其他商业用途(如 [转卖]进行直接盈利或[编辑后售卖]进行间接盈利)。
2、本站所有内容均由合作方或网友上传,本站不对文档的完整性、权威性及其观点立场正确性做任何保证或承诺!文档内容仅供研究参考,付费前请自行鉴别。
3、如文档内容存在违规,或者侵犯商业秘密、侵犯著作权等,请点击“违规举报”。

碎片内容

独山县生态移民与廉租房整合项目安全大检查

您可能关注的文档

确认删除?
VIP
微信客服
  • 扫码咨询
会员Q群
  • 会员专属群点击这里加入QQ群
客服邮箱
回到顶部