电脑桌面
添加小米粒文库到电脑桌面
安装后可以在桌面快捷访问

泄爆面积计算书

泄爆面积计算书_第1页
1/4
泄爆面积计算书_第2页
2/4
泄爆面积计算书_第3页
3/4
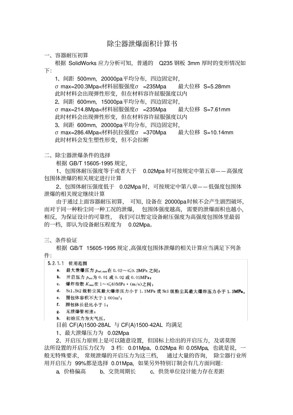
除尘器泄爆面积计算书一、容器耐压初算根据 SolidWorks 应力分析可知,普通的Q235 钢板 3mm 厚时的变形情况如下:1、间距 500mm,20000pa平均分布,四边固定时,σ max=200.3Mpa<材料屈服强度σ=235Mpa 最大位移 S=5.28mm 此时材料会出现弹性形变,但在材料容许屈服强度以内2、间距 600mm,15000pa平均分布,四边固定时,σ max=214.8Mpa<材料屈服强度σ=235Mpa 最大位移 S=7.61mm 此时材料会出现弹性形变,但在材料容许屈服强度以内3、间距 600mm,20000pa平均分布,四边固定时,σ max=286.4Mpa<材料抗拉强度σ=370Mpa 最大位移 S=10.14mm 此时材料会发生塑性形变,但不会拉断二、除尘器泄爆条件的选择根据 GB/T 15605-1995 规定,1、包围体耐压强度等于或者大于0.02Mpa 时可按规定中第五章——高强度包围体泄爆的相关规定进行计算2、包围体耐压强度低于0.02Mpa 时,可按规定中第八章——低强度包围体泄爆的相关规定继续计算由于通过上面容器耐压初算, 可知,设备在 20000pa时候不会产生剧烈破坏,而对于同一种粉尘同一种工况的泄爆, 包围体强度越高,需要的泄爆面积也越小,相反,为保证设计的可靠性, 我们可以暂定设备耐压强度为高强度包围体里最弱的一档,即认为设备耐压程度为0.02Mpa。三、条件验证根据 GB/T 15605-1995 规定 ,高强度包围体泄爆的相关计算应当满足下列条件:目前 CF(A)1500-28AL 与 CF(A)1500-42AL 均满足1、最大泄爆压力为 0.02Mpa 2、开启压力原则上是可以随意设置,但国标上给出的开启压力,及诺莫图法所设置的开启压力仅为3 档: 0.01Mpa、0.02Mpa 和 0.05Mpa,也就是说,一般无特殊要求, 常规泄爆的开启压力为这三档,通过大量的咨询, 除尘器行业所用开启压力 99%都是选择 0.01Mpa,如果另外特别订制会有几方面问题:a、价格偏高b、交货周期长c、供货单位设计能力存在差距因此,可设定开启压力为0.01Mpa 3、因为使用的工况是粉煤灰,查标准附录表 C2 矿质粉尘可知,所有煤灰无一例外的都属于ST1 类粉尘,爆炸指数均小于20Mpa?(m/s) 因此,为保证设计安全性,可取爆炸指数Kmax=20 Mpa?(m/s) 4、ST1 级粉尘最大爆炸压力小于1.1Mpa,从上表可知,粉煤灰的爆炸性能满足此要求。5、体积方面:粗略计算V 28=6.3m3,V 42=11.6m3,两种机型的体积均小于1000 m3,因此,此项满足要求。6、两种机型的长细比均不大于5,满足要求。7、无泄压管相连,满足要求。8、...

1、当您付费下载文档后,您只拥有了使用权限,并不意味着购买了版权,文档只能用于自身使用,不得用于其他商业用途(如 [转卖]进行直接盈利或[编辑后售卖]进行间接盈利)。
2、本站所有内容均由合作方或网友上传,本站不对文档的完整性、权威性及其观点立场正确性做任何保证或承诺!文档内容仅供研究参考,付费前请自行鉴别。
3、如文档内容存在违规,或者侵犯商业秘密、侵犯著作权等,请点击“违规举报”。

碎片内容

泄爆面积计算书

爱的疯狂+ 关注
实名认证
内容提供者

该用户很懒,什么也没介绍

相关文档

确认删除?
VIP
微信客服
  • 扫码咨询
会员Q群
  • 会员专属群点击这里加入QQ群
客服邮箱
回到顶部