电脑桌面
添加小米粒文库到电脑桌面
安装后可以在桌面快捷访问

加汽混凝土砌块构造要点VIP免费

加汽混凝土砌块构造要点_第1页
1/18
加汽混凝土砌块构造要点_第2页
2/18
加汽混凝土砌块构造要点_第3页
3/18
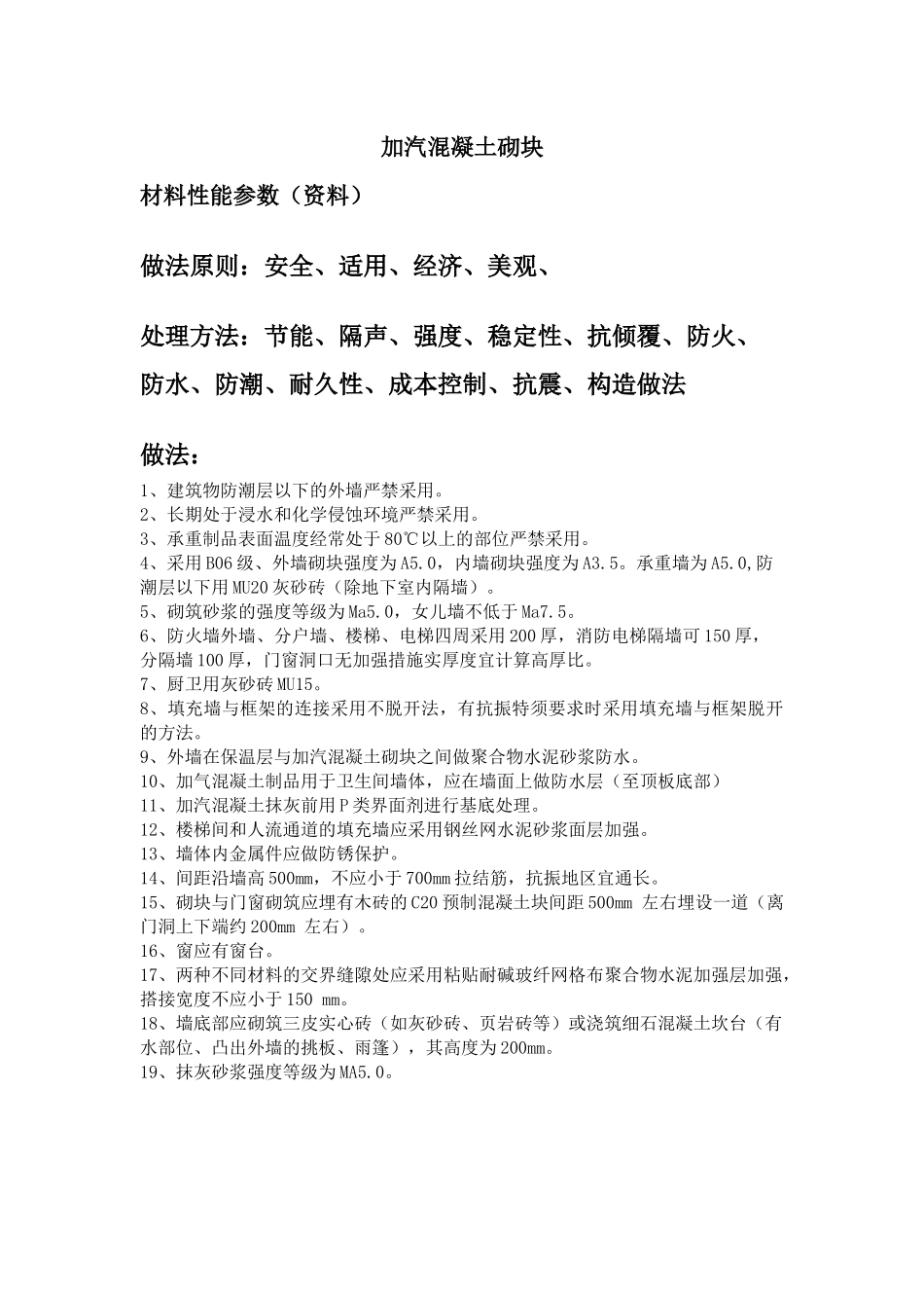
加汽混凝土砌块材料性能参数(资料)做法原则:安全、适用、经济、美观、处理方法:节能、隔声、强度、稳定性、抗倾覆、防火、防水、防潮、耐久性、成本控制、抗震、构造做法做法:1、建筑物防潮层以下的外墙严禁采用。2、长期处于浸水和化学侵蚀环境严禁采用。3、承重制品表面温度经常处于80℃以上的部位严禁采用。4、采用B06级、外墙砌块强度为A5.0,内墙砌块强度为A3.5。承重墙为A5.0,防潮层以下用MU20灰砂砖(除地下室内隔墙)。5、砌筑砂浆的强度等级为Ma5.0,女儿墙不低于Ma7.5。6、防火墙外墙、分户墙、楼梯、电梯四周采用200厚,消防电梯隔墙可150厚,分隔墙100厚,门窗洞口无加强措施实厚度宜计算高厚比。7、厨卫用灰砂砖MU15。8、填充墙与框架的连接采用不脱开法,有抗振特须要求时采用填充墙与框架脱开的方法。9、外墙在保温层与加汽混凝土砌块之间做聚合物水泥砂浆防水。10、加气混凝土制品用于卫生间墙体,应在墙面上做防水层(至顶板底部)11、加汽混凝土抹灰前用P类界面剂进行基底处理。12、楼梯间和人流通道的填充墙应采用钢丝网水泥砂浆面层加强。13、墙体内金属件应做防锈保护。14、间距沿墙高500mm,不应小于700mm拉结筋,抗振地区宜通长。15、砌块与门窗砌筑应埋有木砖的C20预制混凝土块间距500mm左右埋设一道(离门洞上下端约200mm左右)。16、窗应有窗台。17、两种不同材料的交界缝隙处应采用粘贴耐碱玻纤网格布聚合物水泥加强层加强,搭接宽度不应小于150mm。18、墙底部应砌筑三皮实心砖(如灰砂砖、页岩砖等)或浇筑细石混凝土坎台(有水部位、凸出外墙的挑板、雨篷),其高度为200mm。19、抹灰砂浆强度等级为MA5.0。《蒸压加气混凝土建筑应用技术规程》JGJ/T17–2008J824-20083.0.3在下列情况下不得采用加气混凝土制品:1.建筑物防潮层以下的外墙;2.长期处于浸水和化学侵蚀环境;3.承重制品表面温度经常处于80℃以上的部位1、5.6.4抗震设防地区的砌块墙体,应根据设计选用粘结性能良好的专用砂浆砌筑,砂浆的最低强度等级不应低于M5.0。2、5.6.5不宜用加气混凝土砌块做独立柱承重。支承梁的加气混凝土砌块墙段,必须有混凝土垫块;当有圈梁时,应将圈梁与混凝土垫块浇成整体。3、5.6.8加气混凝土砌块承重墙上的门窗洞口,不得采用无筋砌块过梁;其它过梁支承长度每侧不应小于240mm。4、5.6.9墙长大于或等于层高的1.5倍时,应在墙的中段增设构造柱,其做法与设在纵横墙间的构造柱相同。5、7.1.1当加气混凝土外墙墙面水平方向有凹凸线脚和挑出部分时,应做泛水和滴水。6、7.1.2加气混凝土制品与门、窗、附墙管道、管线支架、卫生设备等应连接牢固。当采用金属件作为进入或穿过加气混凝土制品的连接构件时,应有防锈保护措施。解:7.1.2加气混凝土系多孔材料,出釜含水率为35~40%,使用过程中,水分不可能全部蒸发;其次在潮湿季节中,它也会吸入一部分水分;三是加气混凝土属于中性材料,PH值在9-11之间。上述因素对未经处理的铁件均会起锈蚀作用,所以进入加气中的铁件应做防锈处理。7、7.3.1加气混凝土砌块作为单一材料用作外墙,当其与其他材料处于同一表面时,应在其它材料的外表设保温材料,并在其表面和接缝处做聚合物砂浆耐碱玻纤布加强面层或其它防裂措施。8、7.3.2对后砌筑的非承重墙,在与承重墙或柱交接处应沿墙高1m左右用2Ф4钢筋与承重墙或柱拉结,每边伸入墙内长度不得小于700mm,地震区应采用通长钢筋。当墙长≥5.0m或墙高≥4.0m时,应根据结构计算采取其他可靠的构造措施。9、7.3.3对后砌筑的非承重墙,其顶部在梁或楼板下的缝隙宜作柔性连接,在地震区应有卡固措施。10、7.3.4墙体洞口过梁,伸过洞口两边搁置长度每边不得小于300mm。11、7.3.5当砌块作为外墙的保温材料与其它墙体复合使用时,应采用专用砂浆砌筑。并沿墙高每500~600mm左右,在两墙体之间应采用钢筋网片拉结。11a、7.5.3加气混凝土强度低、板材薄,如民用建筑中墙板上安装卫生设备、暖气片、热水器、吊柜等重物,或在工业建筑中固定管道支架时,应采用加强措施,如穿墙螺栓夹板锚固等。12、8.0.2加气混凝土墙面抹灰前应在其表面用专用砂浆或其它有效的专用界面处理剂进行...

1、当您付费下载文档后,您只拥有了使用权限,并不意味着购买了版权,文档只能用于自身使用,不得用于其他商业用途(如 [转卖]进行直接盈利或[编辑后售卖]进行间接盈利)。
2、本站所有内容均由合作方或网友上传,本站不对文档的完整性、权威性及其观点立场正确性做任何保证或承诺!文档内容仅供研究参考,付费前请自行鉴别。
3、如文档内容存在违规,或者侵犯商业秘密、侵犯著作权等,请点击“违规举报”。

碎片内容

加汽混凝土砌块构造要点

您可能关注的文档

确认删除?
VIP
微信客服
  • 扫码咨询
会员Q群
  • 会员专属群点击这里加入QQ群
客服邮箱
回到顶部