电脑桌面
添加小米粒文库到电脑桌面
安装后可以在桌面快捷访问

明路电子电力保安-清洁合同-2024.3.3VIP专享

明路电子电力保安-清洁合同-2024.3.3_第1页
1/6
明路电子电力保安-清洁合同-2024.3.3_第2页
2/6
明路电子电力保安-清洁合同-2024.3.3_第3页
3/6
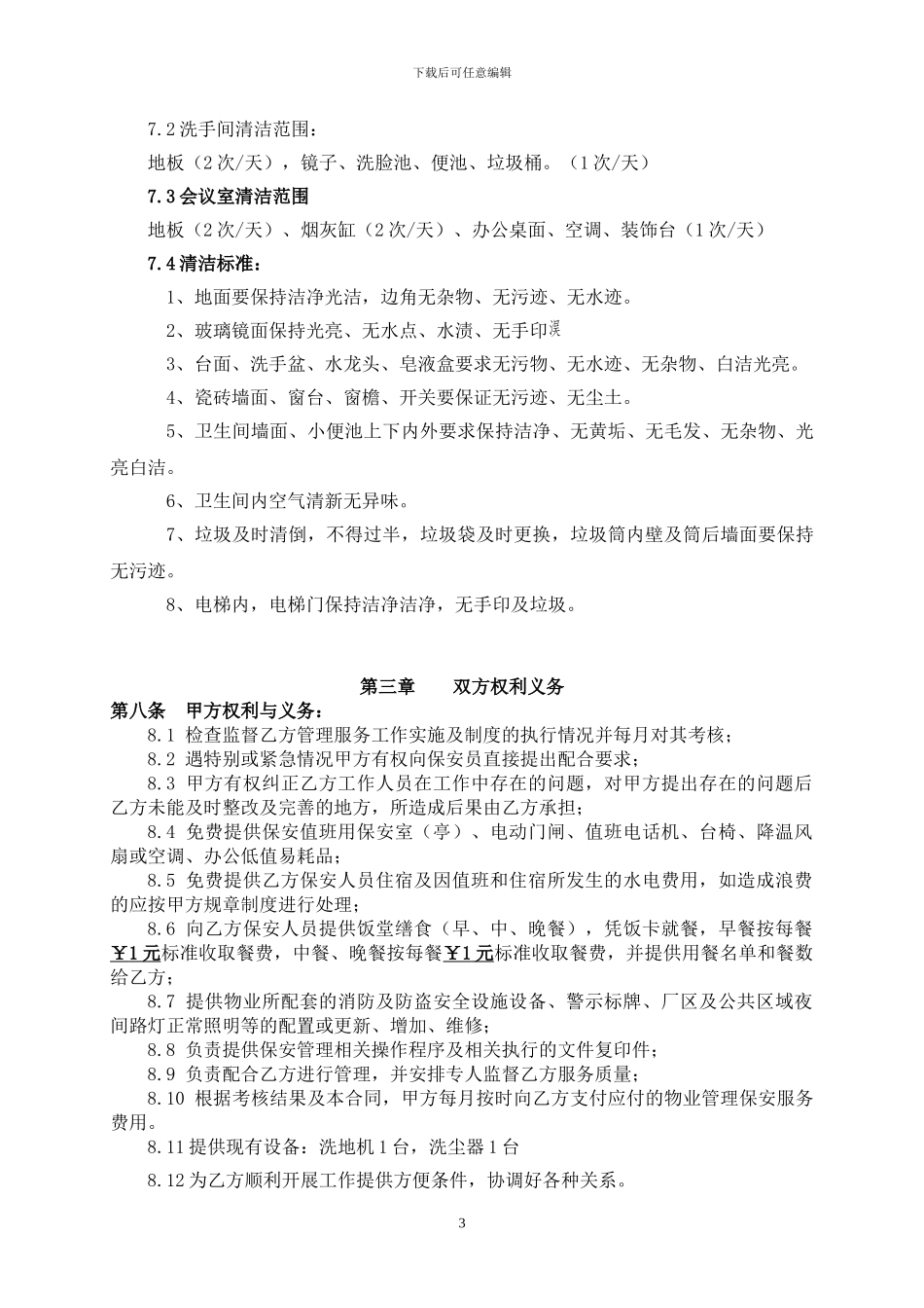
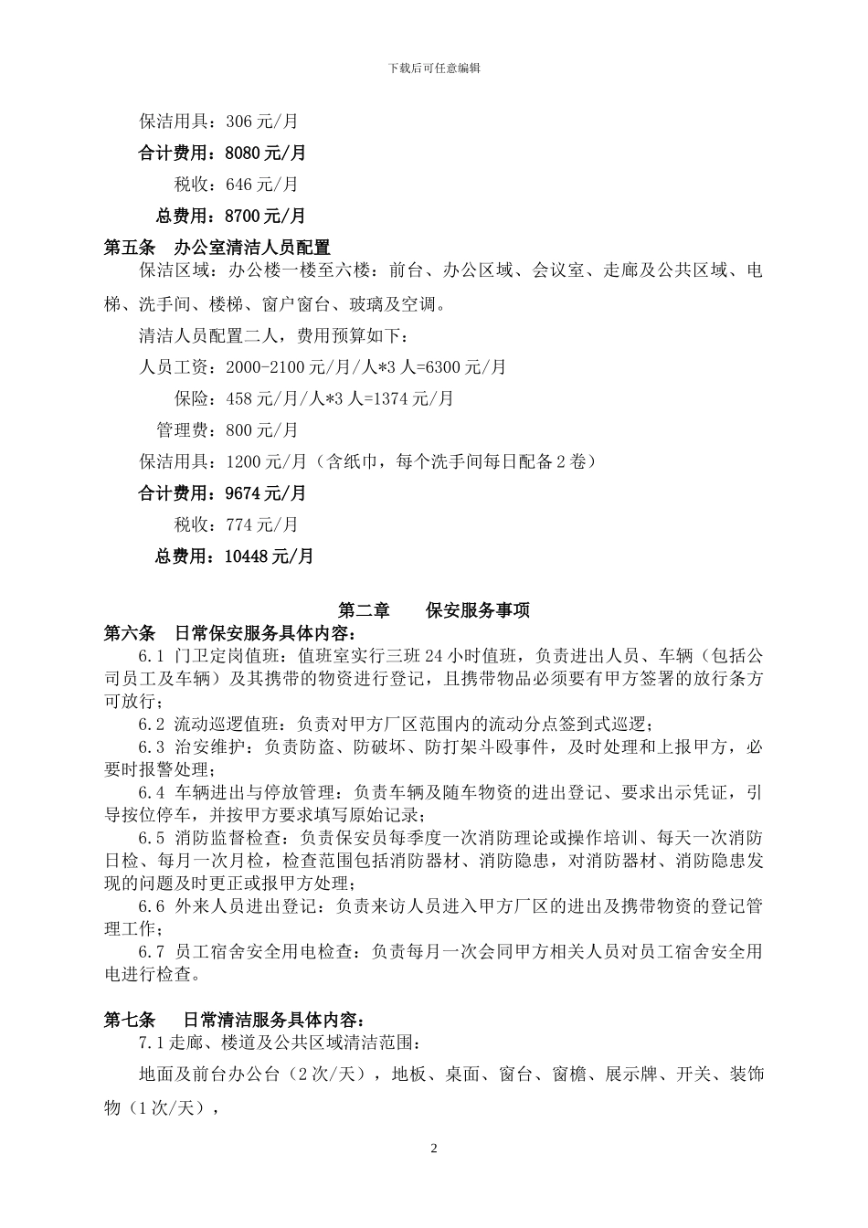
下载后可任意编辑保安及清洁承包服务合同第一章 总 则第一条 本合同当事人:甲 方: 广东明路电力电子有限公司(简称甲方)乙 方:佛山市宜华物业管理有限公司(简称乙方)经甲乙双方充分协商,并根据《广东省物业管理条例》等有关法律、法规,本着自愿、平等、协商的原则,甲方将 其厂区 的物业管理《保安服务》和《清洁服务》和乙方派遣人员实施专业化服务,经甲乙双方协商一致,订立本合同。第二条 甲方物业基本情况:2.1 本项目物业占地总面积: 约 7500 平方米;2.2 本项目物业建筑总面积: 约 20000 平方米;2.3 本项目位于地址: 佛山市顺德区伦教街道集约工业区新熹三路北 6 号 ;2.4 本厂一期大门共一个,日常开放前大门一个,后续大门要时作临时对外开放使用,具体另协商。第三条 保安人员派遣工作人员的配置:3.1 按正门一个门口计算:乙方配置保安员共 5 人,(其中含保安队长 1 人)。要求:男性,年龄 30~50 岁之间,初中毕业以上文化,五官端正,视力正常,身体健康,能说广东粤语或者比较流利的普通话,入职时必须向甲方提供镇级以上医院出具的健康体检报告,未能提交健康检查报告的自备餐具就餐;3.2 上下班时间实行轮换制 24 小时值班3.3 每班各 2 人,保安队长负责保安队伍现场管理及代保安员轮休值班;3.4 物业保安员实行每月 4 天轮流休息。保安人员费用预算:保安:2600 元/月/人*4 人=10400 元/月保安队长:2900 元/月安保用品:300 元/月保险费:458 元/月/人*5 人=2290 元/月管理费:2000 元/月合计费用:17890 元/月 税收:1431 元/月 总费用:19300 元/月第四条 生产车间及宿舍的清洁人员配置保洁区域:一楼至五楼生产车间,三楼饭堂,绿化带,通道,车场,洗手间,走廊及公共区域楼梯、窗户窗台、玻璃及空调,两个宿舍,宿舍通道和楼梯,宿舍垃圾清运等。清洁人员配置三人,费用预算如下:人员工资:1800 元/月/人 *3 人=5400 元/月 保险:458 元/月/人*3 人=1374 元/月管理费:1000 元/月1下载后可任意编辑保洁用具:306 元/月合计费用:8080 元/月税收:646 元/月总费用:8700 元/月第五条 办公室清洁人员配置保洁区域:办公楼一楼至六楼:前台、办公区域、会议室、走廊及公共区域、电梯、洗手间、楼梯、窗户窗台、玻璃及空调。清洁人员配置二人,费用预算如下:人员工资:2000-2100 元/月/人*3 人=6300 元/月 保险:458 元/月/人*3 人...

1、当您付费下载文档后,您只拥有了使用权限,并不意味着购买了版权,文档只能用于自身使用,不得用于其他商业用途(如 [转卖]进行直接盈利或[编辑后售卖]进行间接盈利)。
2、本站所有内容均由合作方或网友上传,本站不对文档的完整性、权威性及其观点立场正确性做任何保证或承诺!文档内容仅供研究参考,付费前请自行鉴别。
3、如文档内容存在违规,或者侵犯商业秘密、侵犯著作权等,请点击“违规举报”。

碎片内容

明路电子电力保安-清洁合同-2024.3.3

确认删除?
VIP
微信客服
  • 扫码咨询
会员Q群
  • 会员专属群点击这里加入QQ群
客服邮箱
回到顶部