电脑桌面
添加小米粒文库到电脑桌面
安装后可以在桌面快捷访问

内衣厂物料检验标准

内衣厂物料检验标准_第1页
1/10
内衣厂物料检验标准_第2页
2/10
内衣厂物料检验标准_第3页
3/10
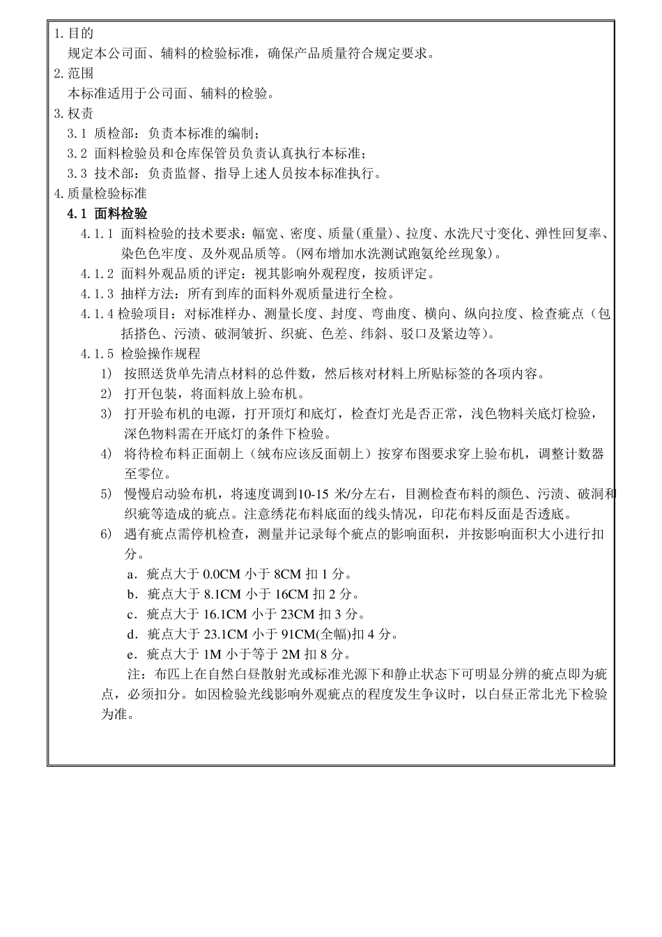
文件编号版本/版次页次A/01 OF 62011-08-23文件名称物料检验标准生效日期1.目的规定本公司面、辅料的检验标准,确保产品质量符合规定要求。2.范围本标准适用于公司面、辅料的检验。3.权责 3.1 质检部:负责本标准的编制; 3.2 面料检验员和仓库保管员负责认真执行本标准; 3.3 技术部:负责监督、指导上述人员按本标准执行。4.质量检验标准4.1 面料检验 4.1.1 面料检验的技术要求:幅宽、密度、质量(重量)、拉度、水洗尺寸变化、弹性回复率、染色色牢度、及外观品质等。(网布增加水洗测试跑氨纶丝现象)。 4.1.2 面料外观品质的评定:视其影响外观程度,按质评定。 4.1.3 抽样方法:所有到库的面料外观质量进行全检。 4.1.4 检验项目:对标准样办、测量长度、封度、弯曲度、横向、纵向拉度、检查疵点(包括搭色、污渍、破洞皱折、织疵、色差、纬斜、驳口及紧边等)。 4.1.5 检验操作规程1) 按照送货单先清点材料的总件数,然后核对材料上所贴标签的各项内容。2) 打开包装,将面料放上验布机。3) 打开验布机的电源,打开顶灯和底灯,检查灯光是否正常,浅色物料关底灯检验,深色物料需在开底灯的条件下检验。4) 将待检布料正面朝上(绒布应该反面朝上)按穿布图要求穿上验布机,调整计数器至零位。5) 慢慢启动验布机,将速度调到10-15 米/分左右,目测检查布料的颜色、污渍、破洞和织疵等造成的疵点。注意绣花布料底面的线头情况,印花布料反面是否透底。6) 遇有疵点需停机检查,测量并记录每个疵点的影响面积,并按影响面积大小进行扣分。a.疵点大于 0.0CM 小于 8CM 扣 1 分。b.疵点大于 8.1CM 小于 16CM 扣 2 分。c.疵点大于 16.1CM 小于 23CM 扣 3 分。d.疵点大于 23.1CM 小于 91CM(全幅)扣 4 分。e.疵点大于 1M 小于等于 2M 扣 8 分。注:布匹上在自然白昼散射光或标准光源下和静止状态下可明显分辨的疵点即为疵点,必须扣分。如因检验光线影响外观疵点的程度发生争议时,以白昼正常北光下检验为准。文件编号版本/版次页次A/02 OF 62011-08-23文件名称物料检验标准生效日期7) 比较布料与“采购确认书”所附的标准样办是否有差异。从每一批样本中剪取一内在质量试验办(在不同卷加剪一块作缩水测试办),剪办位置必须在距开头 2M 以后。8) 有弹性的面料要在每一卷上面剪取一块测试拉度是否达标,并且要比对整批料的拉度、同一卷不同部位的拉度是否一致。9) 用于模杯车间生产棉...

1、当您付费下载文档后,您只拥有了使用权限,并不意味着购买了版权,文档只能用于自身使用,不得用于其他商业用途(如 [转卖]进行直接盈利或[编辑后售卖]进行间接盈利)。
2、本站所有内容均由合作方或网友上传,本站不对文档的完整性、权威性及其观点立场正确性做任何保证或承诺!文档内容仅供研究参考,付费前请自行鉴别。
3、如文档内容存在违规,或者侵犯商业秘密、侵犯著作权等,请点击“违规举报”。

碎片内容

内衣厂物料检验标准

您可能关注的文档

确认删除?
VIP
微信客服
  • 扫码咨询
会员Q群
  • 会员专属群点击这里加入QQ群
客服邮箱
回到顶部