电脑桌面
添加小米粒文库到电脑桌面
安装后可以在桌面快捷访问

培训机构引流课设置、操作全流程

培训机构引流课设置、操作全流程_第1页
1/11
培训机构引流课设置、操作全流程_第2页
2/11
培训机构引流课设置、操作全流程_第3页
3/11
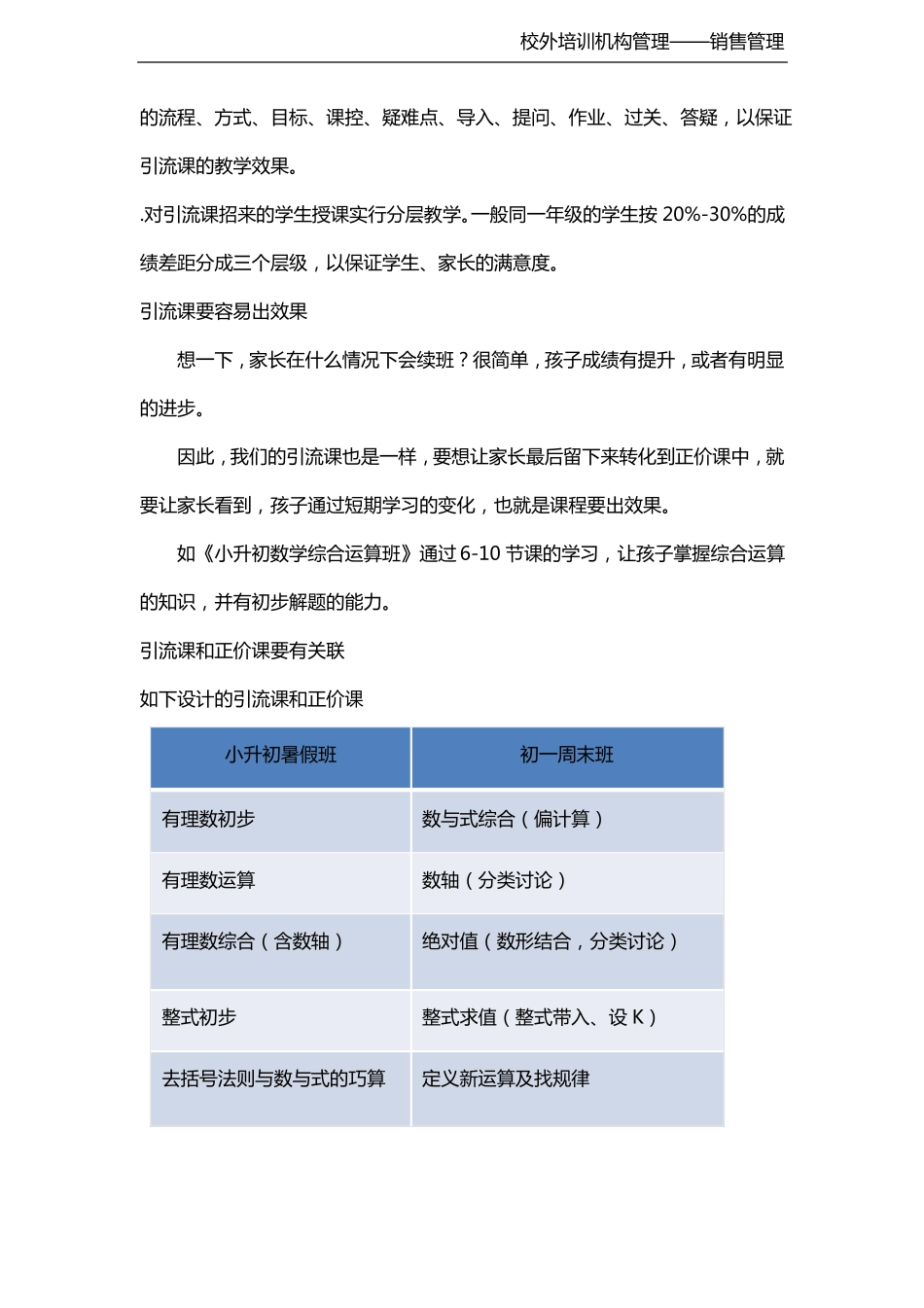
校外培训机构管理——销售管理培训机构引流课设置超作全流程(内附转化话术)一、关于引流课的五大原则正确理解引流课的目的低价只是为了引流,我们的引流课程都是低价课这对成本是一个大的考验,具体价格怎么设置,可以根据计划人数和课程设置来确定。记住低价不是目的,并不是价格越低越好,低价只是吸引家长报我们的课程。(一般价格定在 100 元左右)免费的不一定好。试错成本高,重点体现价值。引流是为了转化正价课引流课的目的是为了转化正价课,所以从招生话术、课程设置、上课内容、教学服务都要围绕这个目标设定。引流课需求量要大我们都知道,留存转化量取决于引流量,而引流量又取决于引流课的需求量。所以,引流课一定要是大众化的刚需课或次刚需课,课程受众目标大、广这样才能保证你的引流课招生成功。其次需求量大可以让课程标准化程度更高,容易复制。比如,《初升高数学衔接》、《五天音标满分班》、《小升初数学综合运算主题班》……引流课的质量一定要高用学校最优秀的老师做引流课。该老师不仅讲课经验丰富,性格还要和蔼可亲,而且一定要有转化意识——在上课期间有意识的引导,合理的规划。建立引流课备课、研课、磨课、练课、过课制度进行课程设计,设计引流课上课校外培训机构管理——销售管理的流程、方式、目标、课控、疑难点、导入、提问、作业、过关、答疑,以保证引流课的教学效果。.对引流课招来的学生授课实行分层教学。一般同一年级的学生按 20%-30%的成绩差距分成三个层级,以保证学生、家长的满意度。引流课要容易出效果想一下,家长在什么情况下会续班?很简单,孩子成绩有提升,或者有明显的进步。因此,我们的引流课也是一样,要想让家长最后留下来转化到正价课中,就要让家长看到,孩子通过短期学习的变化,也就是课程要出效果。如《小升初数学综合运算班》通过 6-10 节课的学习,让孩子掌握综合运算的知识,并有初步解题的能力。引流课和正价课要有关联如下设计的引流课和正价课小升初暑假班有理数初步有理数运算有理数综合(含数轴)初一周末班数与式综合(偏计算)数轴(分类讨论)绝对值(数形结合,分类讨论)整式初步去括号法则与数与式的巧算整式求值(整式带入、设 K)定义新运算及找规律校外培训机构管理——销售管理测试测试从上面的课程设计可以看出,引流课跟周末班彼此之间是有承前启后体系的。暑假只是基础原理的学习,要想学习更深入的课程,那么就需要周末班。无形中,就在给家长渗...

1、当您付费下载文档后,您只拥有了使用权限,并不意味着购买了版权,文档只能用于自身使用,不得用于其他商业用途(如 [转卖]进行直接盈利或[编辑后售卖]进行间接盈利)。
2、本站所有内容均由合作方或网友上传,本站不对文档的完整性、权威性及其观点立场正确性做任何保证或承诺!文档内容仅供研究参考,付费前请自行鉴别。
3、如文档内容存在违规,或者侵犯商业秘密、侵犯著作权等,请点击“违规举报”。

碎片内容

培训机构引流课设置、操作全流程

您可能关注的文档

确认删除?
VIP
微信客服
  • 扫码咨询
会员Q群
  • 会员专属群点击这里加入QQ群
客服邮箱
回到顶部