电脑桌面
添加小米粒文库到电脑桌面
安装后可以在桌面快捷访问

《物理选修31》知识点总结VIP专享

《物理选修31》知识点总结_第1页
1/21
《物理选修31》知识点总结_第2页
2/21
《物理选修31》知识点总结_第3页
3/21
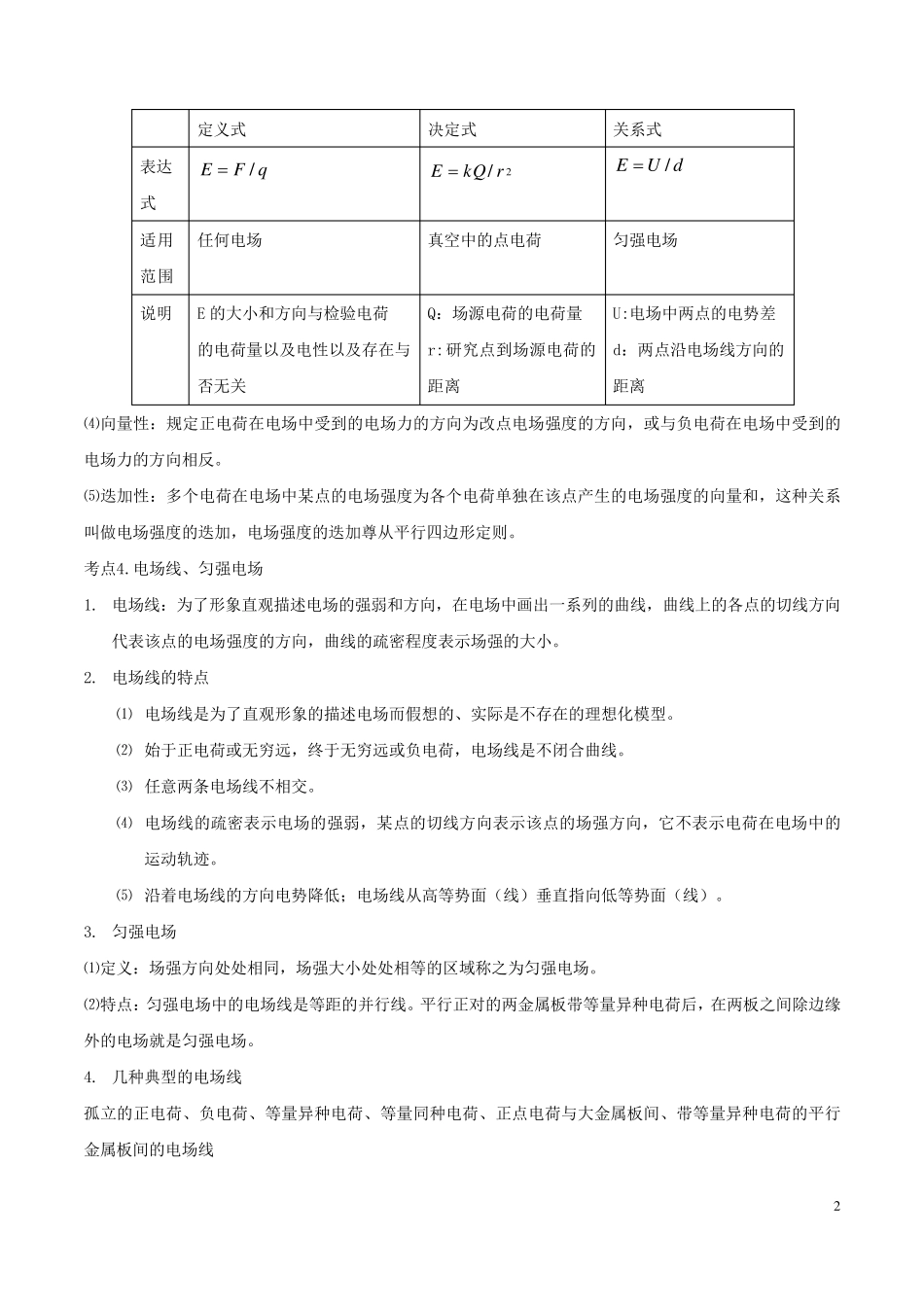
1 《 物 理 选 修 3-1》 知 识 点 总 结 第 六 章 静 电 场 第 1 课 时 库 仑 定 律 、 电 场 力 的 性 质 考 点 1.电 荷 、 电 荷 守 恒 定 律 自 然 界 中 存 在 两 种 电 荷 : 正 电 荷 和 负 电 荷 。 例 如 : 用 毛 皮 摩 擦 过 的 橡 胶 棒 带 负 电 , 用 丝 绸 摩 擦 过 的 玻 璃 棒带 正 电 。 1. 元 电 荷 : 电 荷 量ce1 91 06 0.1的 电 荷 , 叫 元 电 荷 。 说 明 任 意 带 电 体 的 电 荷 量 都 是 元 电 荷 电 荷 量 的 整数 倍 。 2. 电 荷 守 恒 定 律 : 电 荷 既 不 能 被 创 造 , 又 不 能 被 消 灭 , 它 只 能 从 一 个 物 体 转 移 到 另 一 个 物 体 , 或 者 从 物 体的 一 部 分 转 移 到 另 一 部 分 , 电 荷 的 总 量 保 持 不 变 。 考 点 2.库 仑 定 律 1. 内 容 : 在 真 空 中 静 止 的 两 个 点 电 荷 之 间 的 作 用 力 跟 它 们 的 电 荷 量 的 乘 积 成 正 比 , 跟 它 们 之 间 的 距 离 的 平方 成 反 比 , 作 用 力 的 方 向 在 他 们 的 联 机 上 。 2. 公 式 :叫 静 电 力 常 量 )式 中,/1 00.9(229221CmNkrQQkF 3. 适用 条件: 真 空 中 的 点 电 荷 。 4. 点 电 荷 :如 果带 电 体 间 的 距 离 比 它 们 的 大小大得多,以致带 电 体 的 形状对相互作 用 力 的 影响可忽略不 计,这样的 带 电 体 可以看成 点 电 荷 。 考 点 3.电 场 强度 1.电 场 ⑴ 定 义: 存 在 电 荷 周围能 传递电 荷 间 相互作 用 的 一 种 特殊物 质 。 ⑵ 基本性 质 : 对放入其中 的 电 荷 有力 的 作 用 。 2.电 场 强度 ⑴ 定 义: 放入电 场 中 的 电 荷 受到 的 电 场 力 F 与它 的 电 荷 量 q 的 比 值, 叫 做改点 的 电 场 强度。 ⑵ 单位: N/C 或 V/m。 ⑶ 电 场 强度的 三种 表达方 式 的 比 较 2 定义式 决定式 关系式 表达式 qFE/ 2/ rkQE  dUE/ 适用 范围 任何电场 真空中的点电荷 匀强电场 说明 E 的大小和方向与...

1、当您付费下载文档后,您只拥有了使用权限,并不意味着购买了版权,文档只能用于自身使用,不得用于其他商业用途(如 [转卖]进行直接盈利或[编辑后售卖]进行间接盈利)。
2、本站所有内容均由合作方或网友上传,本站不对文档的完整性、权威性及其观点立场正确性做任何保证或承诺!文档内容仅供研究参考,付费前请自行鉴别。
3、如文档内容存在违规,或者侵犯商业秘密、侵犯著作权等,请点击“违规举报”。

碎片内容

《物理选修31》知识点总结

确认删除?
VIP
微信客服
  • 扫码咨询
会员Q群
  • 会员专属群点击这里加入QQ群
客服邮箱
回到顶部