电脑桌面
添加小米粒文库到电脑桌面
安装后可以在桌面快捷访问

医疗器械生产批号,生产序列号管理规范

医疗器械生产批号,生产序列号管理规范_第1页
1/6
医疗器械生产批号,生产序列号管理规范_第2页
2/6
医疗器械生产批号,生产序列号管理规范_第3页
3/6
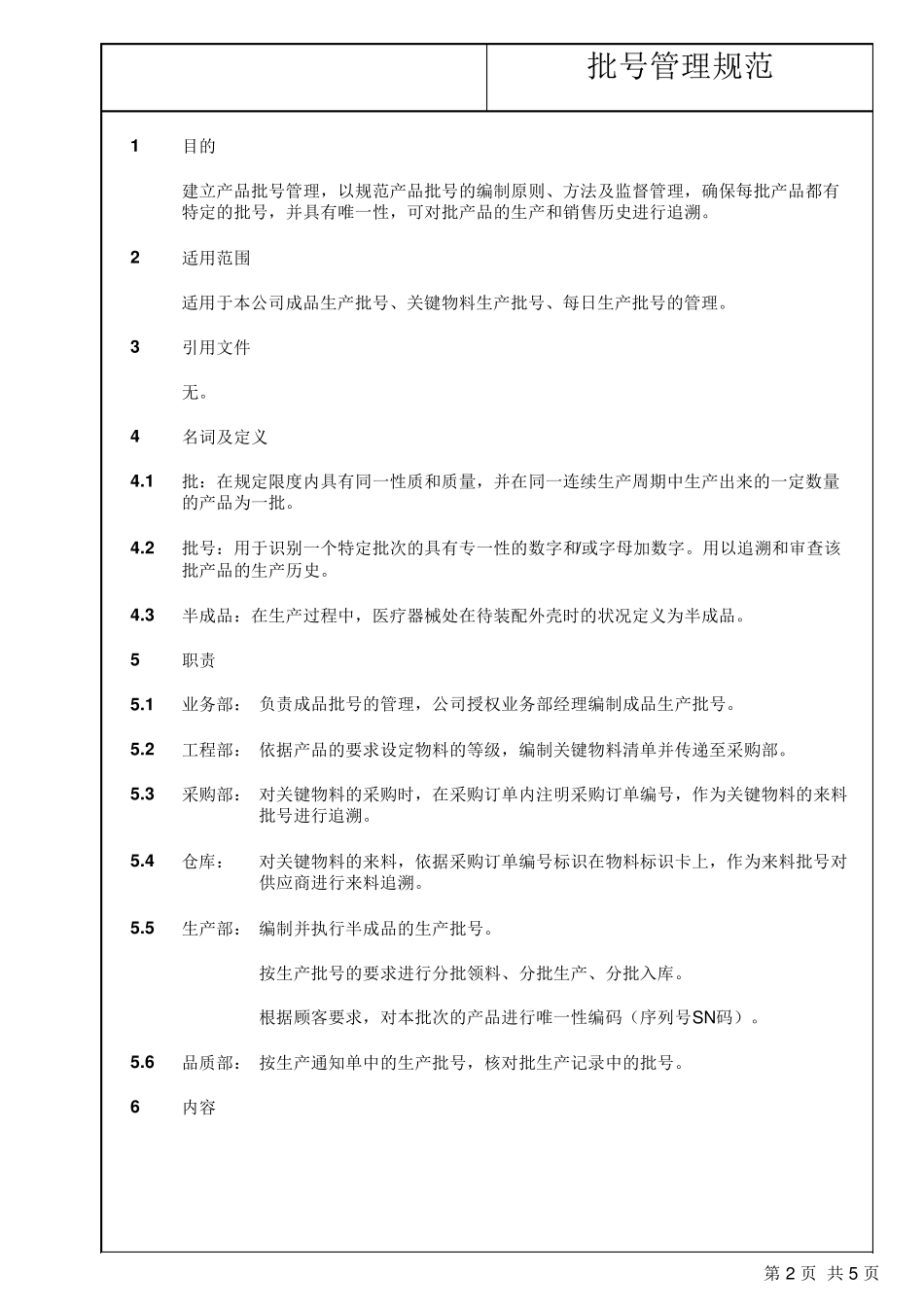
持有者章日期:2016/4/10生效日期:2016年04月10日发布实施批号管理规范文件编号:QS-SA-01日期:2016/4/10版本号:A0受控编号:审核:批准:编制:雷雪梅日期:2016/4/10#受控状态采购部行政部生产部雷雪梅2016/4/10体系文件新版A0发行。A0批号管理规范共发放发放部门2016年04月10日发布实施生效日期份。8仓库工程部管理者代表业务部品质部总经理文 件 修 订 履 历版次/修订号修订日期修订内容及条款号修订人财务部第 1 页 共 5 页批号管理规范1目的2适用范围适用于本公司成品生产批号、关键物料生产批号、每日生产批号的管理。3引用文件无。4名词及定义4 .14 .24 .3半成品:在生产过程中,医疗器械处在待装配外壳时的状况定义为半成品。5职责5 .1业务部: 负责成品批号的管理,公司授权业务部经理编制成品生产批号。5 .2工程部: 依据产品的要求设定物料的等级,编制关键物料清单并传递至采购部。5 .3采购部:5 .4仓库:5 .5生产部: 编制并执行半成品的生产批号。按生产批号的要求进行分批领料、分批生产、分批入库。根据顾客要求,对本批次的产品进行唯一性编码(序列号 SN码)。5 .6品质部: 按生产通知单中的生产批号,核对批生产记录中的批号。6内容对关键物料的采购时,在采购订单内注明采购订单编号,作为关键物料的来料批号进行追溯。建立产品批号管理,以规范产品批号的编制原则、方法及监督管理,确保每批产品都有特定的批号,并具有唯一性,可对批产品的生产和销售历史进行追溯。批:在规定限度内具有同一性质和质量,并在同一连续生产周期中生产出来的一定数量的产品为一批。批号:用于识别一个特定批次的具有专一性的数字和/或字母加数字。用以追溯和审查该批产品的生产历史。对关键物料的来料,依据采购订单编号标识在物料标识卡上,作为来料批号对供应商进行来料追溯。第 2 页 共 5 页批号管理规范批号管理流程图NOOKNONONOOKOK制程检验生产批记录品质部批号追溯清查生产部生产批记录分批入库生产部仓库《入库单》资料归档文控中心资料收集品质部DHR生产部仓库生产过程的批号管理文件记录业务部采购部要求关健物料供应商生产批号《采购单》编制生产批号编制生产指令《生产指令单》拒收&退库退货检查批号仓库《生产指令单》流程图负责部门/人员领料配料第 3 页 共 5 页批号管理规范6 .1成品生产批号的编制规则6 .1 .1成品生产批号的编制规则是:使用《生产指令单》的编号。本公司《生产指令...

1、当您付费下载文档后,您只拥有了使用权限,并不意味着购买了版权,文档只能用于自身使用,不得用于其他商业用途(如 [转卖]进行直接盈利或[编辑后售卖]进行间接盈利)。
2、本站所有内容均由合作方或网友上传,本站不对文档的完整性、权威性及其观点立场正确性做任何保证或承诺!文档内容仅供研究参考,付费前请自行鉴别。
3、如文档内容存在违规,或者侵犯商业秘密、侵犯著作权等,请点击“违规举报”。

碎片内容

医疗器械生产批号,生产序列号管理规范

您可能关注的文档

确认删除?
VIP
微信客服
  • 扫码咨询
会员Q群
  • 会员专属群点击这里加入QQ群
客服邮箱
回到顶部