电脑桌面
添加小米粒文库到电脑桌面
安装后可以在桌面快捷访问

真值和机器数概念

真值和机器数概念_第1页
1/7
真值和机器数概念_第2页
2/7
真值和机器数概念_第3页
3/7
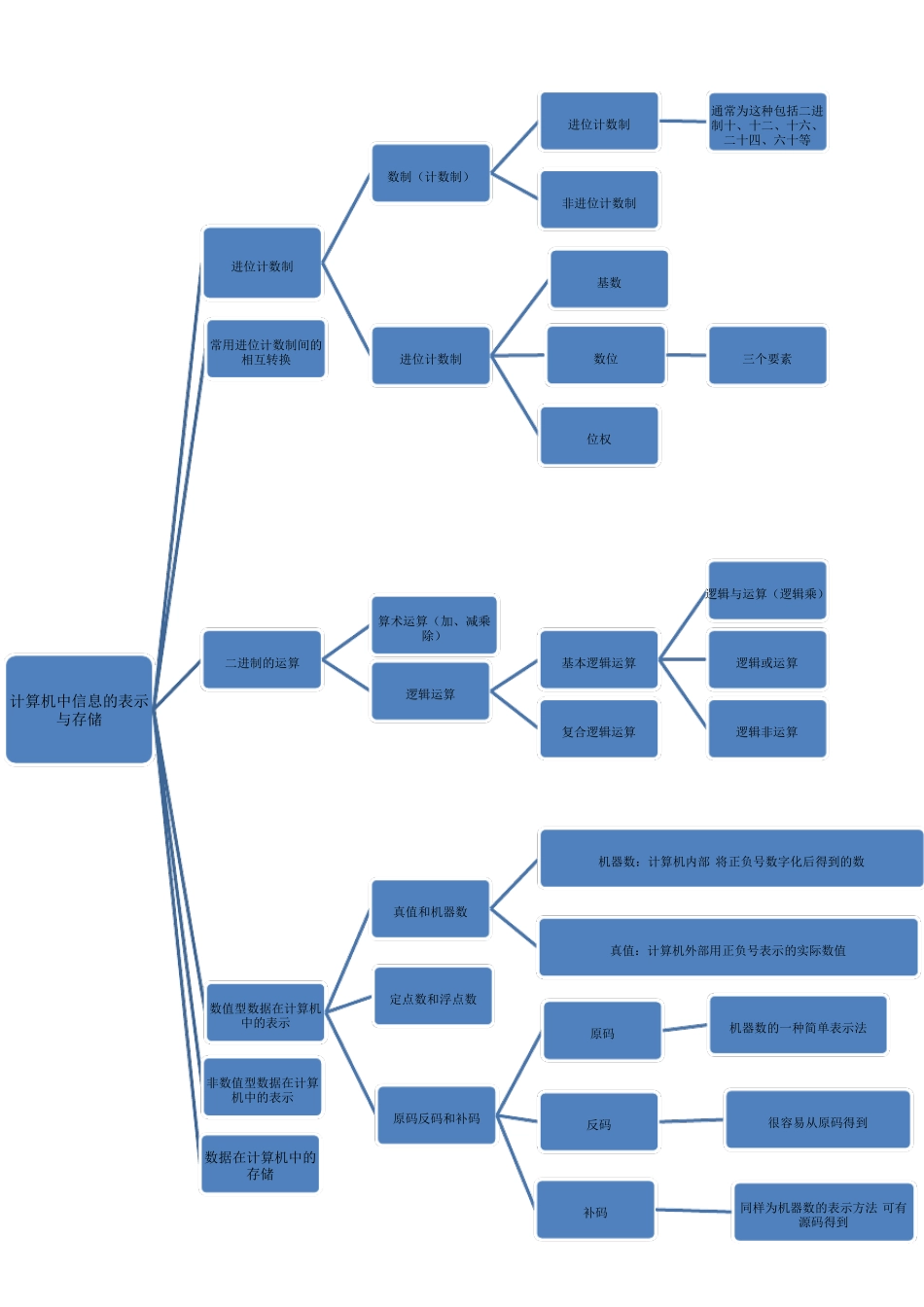
计算机中信息的表示与存储进位计数制数制(计数制)进位计数制通常为这种包括二进制十、十二、十六、二十四、六十等非进位计数制进位计数制基数数位三个要素位权常用进位计数制间的相互转换二进制的运算算术运算(加、减乘除)逻辑运算基本逻辑运算逻辑与运算(逻辑乘)逻辑或运算逻辑非运算复合逻辑运算数值型数据在计算机中的表示真值和机器数机器数:计算机内部 将正负号数字化后得到的数真值:计算机外部用正负号表示的实际数值定点数和浮点数原码反码和补码原码机器数的一种简单表示法反码很容易从原码得到补码同样为机器数的表示方法 可有源码得到数据在计算机中的存储非数值型数据在计算机中的表示概念补充 1 . 计算机的主要功能:数值处理 信息处理 信息存储。对数值的运算、处理和存储,要通过数字逻辑电路完成,而数字逻辑电路只处理二进制数据代码,因此计算机中数据信息表示方法,存储方式要用到计算机中的进位计数制。由此牵扯出本章中各种进位计数制的概念、运算、和相互转换,并进而研究各类数据通过进位计数制(一套表示数值大小的方法)在计算机中的表示和存储 2. 真值和机器数概念补充:一个数在计算机中的二进制表示形式, 叫做这个数的机器数。机器数是带符号的,在计算机用一个数的最高位存放符号, 正数为 0, 负数为1.比如,十进制中的数 +3 ,计算机字长为 8 位,转换成二进制就是 00000011。如果是 -3 ,就是 10000011 。那么,这里的 00000011 和 10000011 就是机器数。因为第一位是符号位,所以机器数的形式值就不等于真正的数值。例如上面的有符号数 10000011,其最高位 1 代表负,其真正数值是 -3 而不是形式值131(10000011 转换成十进制等于 131)。所以,为区别起见,将带符号位的机器数对应的真正数值称为机器数的真值。例:0000 0001 的真值 = +000 0001 = +1,1000 0001 的真值 = – 000 0001 = – 1 简单说,计算机中二进制数据要用 0 1 表示大小和正负,一般将最高位作为符号位,0 表示正号,1 表示负号,其余位表示数值大小。这种在计算机内部将正负号数字化后得到的数称为机器数,而在计算机外部用正负号表示的实际数值,称为机器数表示的真值 3. 原码反码补码:参见课本 P35 为了便于对已机器数形式存放的数据进行数据运算,机器数一般有三种表示方法 原码反码补码 1) 原码:以最简单的表示法,原码就是符号位加上真值的绝对值, 即用第一位...

1、当您付费下载文档后,您只拥有了使用权限,并不意味着购买了版权,文档只能用于自身使用,不得用于其他商业用途(如 [转卖]进行直接盈利或[编辑后售卖]进行间接盈利)。
2、本站所有内容均由合作方或网友上传,本站不对文档的完整性、权威性及其观点立场正确性做任何保证或承诺!文档内容仅供研究参考,付费前请自行鉴别。
3、如文档内容存在违规,或者侵犯商业秘密、侵犯著作权等,请点击“违规举报”。

碎片内容

真值和机器数概念

您可能关注的文档

确认删除?
VIP
微信客服
  • 扫码咨询
会员Q群
  • 会员专属群点击这里加入QQ群
客服邮箱
回到顶部