电脑桌面
添加小米粒文库到电脑桌面
安装后可以在桌面快捷访问

置业顾问基本行为规范

置业顾问基本行为规范_第1页
1/2
置业顾问基本行为规范_第2页
2/2
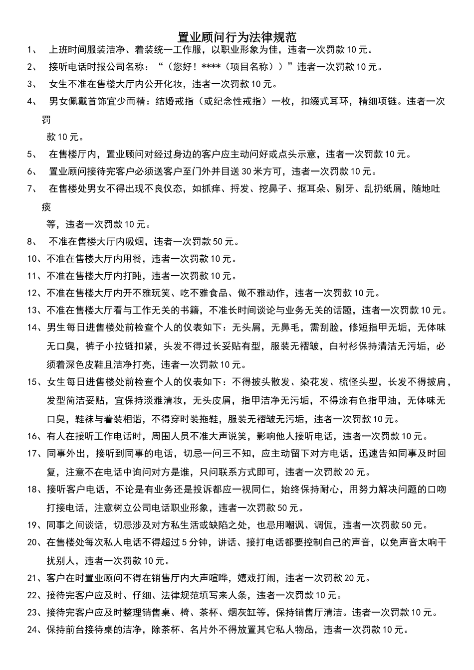
置业顾问行为法律规范1、 上班时间服装洁净、着装统一工作服,以职业形象为佳,违者一次罚款 10 元。2、 接听电话时报公司名称:“(您好!****(项目名称))”违者一次罚款 10 元。3、 女生不准在售楼大厅内公开化妆,违者一次罚款 10 元。4、 男女佩戴首饰宜少而精:结婚戒指(或纪念性戒指)一枚,扣缀式耳环,精细项链。违者一次罚 款 10 元。5、 在售楼厅内,置业顾问对经过身边的客户应主动问好或点头示意,违者一次罚款 10 元。6、 置业顾问接待完客户必须送客户至门外并目送 30 米方可,违者一次罚款 10 元。7、 在售楼处男女不得出现不良仪态,如抓痒、捋发、挖鼻子、抠耳朵、剔牙、乱扔纸屑,随地吐痰等,违者一次罚款 10 元。8、 不准在售楼大厅内吸烟,违者一次罚款 50 元。10、不准在售楼大厅内用餐,违者一次罚款 10 元。11、不准在售楼大厅内打盹,违者一次罚款 10 元。12、不准在售楼大厅内开不雅玩笑、吃不雅食品、做不雅动作,违者一次罚款 10 元。13、不准在售楼大厅看与工作无关的书籍,不准长时间谈论与业务无关的话题,违者一次罚款 10 元。14、男生每日进售楼处前检查个人的仪表如下:无头屑,无鼻毛,需刮脸,修短指甲无垢,无体味无口臭,裤子小拉链扣紧,头发不得过长妥贴有型,服装无褶皱,白衬衫保持清洁无污垢,必须着深色皮鞋且洁净打亮,违者一次罚款 10 元。15、女生每日进售楼处前检查个人的仪表如下:不得披头散发、染花发、梳怪头型,长发不得披肩,发型简洁妥贴,宜保持淡雅清妆,无头皮屑,指甲洁净无污垢,不得涂有色指甲油,无体味无口臭,鞋袜与着装相谐,不得穿时装拖鞋,服装无褶皱无污垢,违者一次罚款 10 元。16、有人在接听工作电话时,周围人员不准大声说笑,影响他人接听电话,违者一次罚款 10 元。17、同事外出,接听到同事的电话,切忌一问三不知,应主动留下对方电话,迅速告知同事及时回复,注意不在电话中询问对方是谁,只问联系方式即可,违者一次罚款 20 元。18、接听客户电话,不论是有业务还是投诉都应一视同仁,始终保持耐心,用努力解决问题的口吻打接电话,注意树立公司电话职业形象,违者一次罚款 50 元。19、同事之间谈话,切忌涉及对方私生活或缺陷之处,也忌用嘲讽、调侃,违者一次罚款 50 元。20、在售楼处每次私人电话不得超过 5 分钟,讲话、接打电话都要控制自己的声音,以免声音太响干扰别人,违者一次罚款 10 元。21、...

1、当您付费下载文档后,您只拥有了使用权限,并不意味着购买了版权,文档只能用于自身使用,不得用于其他商业用途(如 [转卖]进行直接盈利或[编辑后售卖]进行间接盈利)。
2、本站所有内容均由合作方或网友上传,本站不对文档的完整性、权威性及其观点立场正确性做任何保证或承诺!文档内容仅供研究参考,付费前请自行鉴别。
3、如文档内容存在违规,或者侵犯商业秘密、侵犯著作权等,请点击“违规举报”。

碎片内容

置业顾问基本行为规范

不二商店+ 关注
实名认证
内容提供者

我是你的不二选择

确认删除?
VIP
微信客服
  • 扫码咨询
会员Q群
  • 会员专属群点击这里加入QQ群
客服邮箱
回到顶部