电脑桌面
添加小米粒文库到电脑桌面
安装后可以在桌面快捷访问

第一单元--坚持宪法至上---教学设计

第一单元--坚持宪法至上---教学设计_第1页
1/14
第一单元--坚持宪法至上---教学设计_第2页
2/14
第一单元--坚持宪法至上---教学设计_第3页
3/14
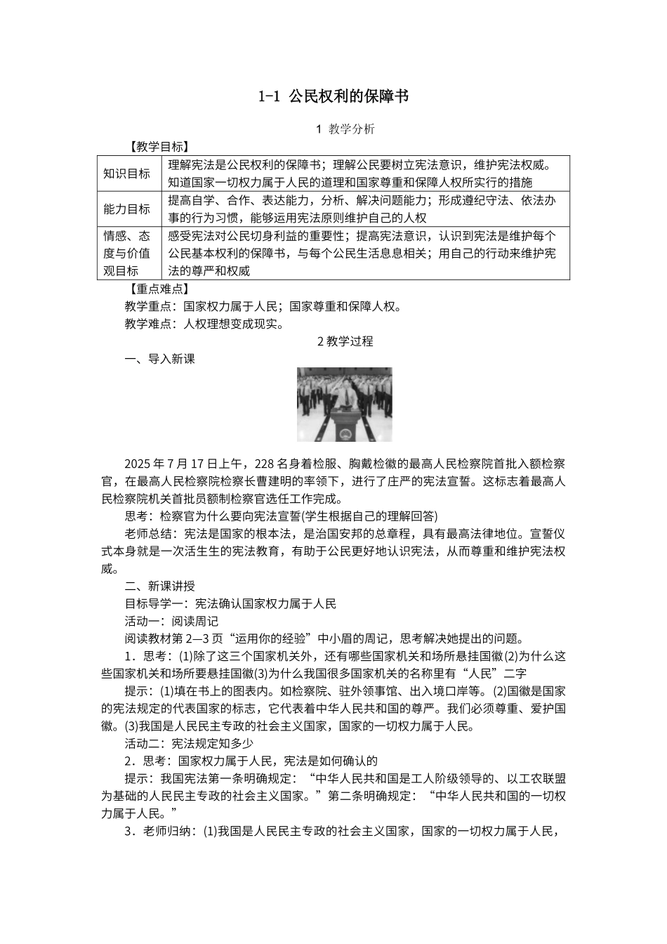
1-1 公民权利的保障书1 教学分析【教学目标】知识目标理解宪法是公民权利的保障书;理解公民要树立宪法意识,维护宪法权威。知道国家一切权力属于人民的道理和国家尊重和保障人权所实行的措施能力目标提高自学、合作、表达能力,分析、解决问题能力;形成遵纪守法、依法办事的行为习惯,能够运用宪法原则维护自己的人权情感、态度与价值观目标感受宪法对公民切身利益的重要性;提高宪法意识,认识到宪法是维护每个公民基本权利的保障书,与每个公民生活息息相关;用自己的行动来维护宪法的尊严和权威【重点难点】教学重点:国家权力属于人民;国家尊重和保障人权。教学难点:人权理想变成现实。2 教学过程一、导入新课2025 年 7 月 17 日上午,228 名身着检服、胸戴检徽的最高人民检察院首批入额检察官,在最高人民检察院检察长曹建明的率领下,进行了庄严的宪法宣誓。这标志着最高人民检察院机关首批员额制检察官选任工作完成。思考:检察官为什么要向宪法宣誓(学生根据自己的理解回答)老师总结:宪法是国家的根本法,是治国安邦的总章程,具有最高法律地位。宣誓仪式本身就是一次活生生的宪法教育,有助于公民更好地认识宪法,从而尊重和维护宪法权威。二、新课讲授目标导学一:宪法确认国家权力属于人民活动一:阅读周记阅读教材第 2—3 页“运用你的经验”中小眉的周记,思考解决她提出的问题。1.思考:(1)除了这三个国家机关外,还有哪些国家机关和场所悬挂国徽(2)为什么这些国家机关和场所要悬挂国徽(3)为什么我国很多国家机关的名称里有“人民”二字提示:(1)填在书上的图表内。如检察院、驻外领事馆、出入境口岸等。(2)国徽是国家的宪法规定的代表国家的标志,它代表着中华人民共和国的尊严。我们必须尊重、爱护国徽。(3)我国是人民民主专政的社会主义国家,国家的一切权力属于人民。活动二:宪法规定知多少2.思考:国家权力属于人民,宪法是如何确认的提示:我国宪法第一条明确规定:“中华人民共和国是工人阶级领导的、以工农联盟为基础的人民民主专政的社会主义国家。”第二条明确规定:“中华人民共和国的一切权力属于人民。”3.老师归纳:(1)我国是人民民主专政的社会主义国家,国家的一切权力属于人民,这是我国宪法的基本原则。(2)宪法确认我国的国家性质,明确人民当家作主的地位。目标导学二:国家权力属于人民的制度保障(一)经济制度活动三:生活剧场山东邹城某村,年终农民人均分红人民币 4000 元,年满 60 ...

1、当您付费下载文档后,您只拥有了使用权限,并不意味着购买了版权,文档只能用于自身使用,不得用于其他商业用途(如 [转卖]进行直接盈利或[编辑后售卖]进行间接盈利)。
2、本站所有内容均由合作方或网友上传,本站不对文档的完整性、权威性及其观点立场正确性做任何保证或承诺!文档内容仅供研究参考,付费前请自行鉴别。
3、如文档内容存在违规,或者侵犯商业秘密、侵犯著作权等,请点击“违规举报”。

碎片内容

第一单元--坚持宪法至上---教学设计

您可能关注的文档

确认删除?
VIP
微信客服
  • 扫码咨询
会员Q群
  • 会员专属群点击这里加入QQ群
客服邮箱
回到顶部