电脑桌面
添加小米粒文库到电脑桌面
安装后可以在桌面快捷访问

酒店VIP接待程序

酒店VIP接待程序_第1页
1/4
酒店VIP接待程序_第2页
2/4
酒店VIP接待程序_第3页
3/4
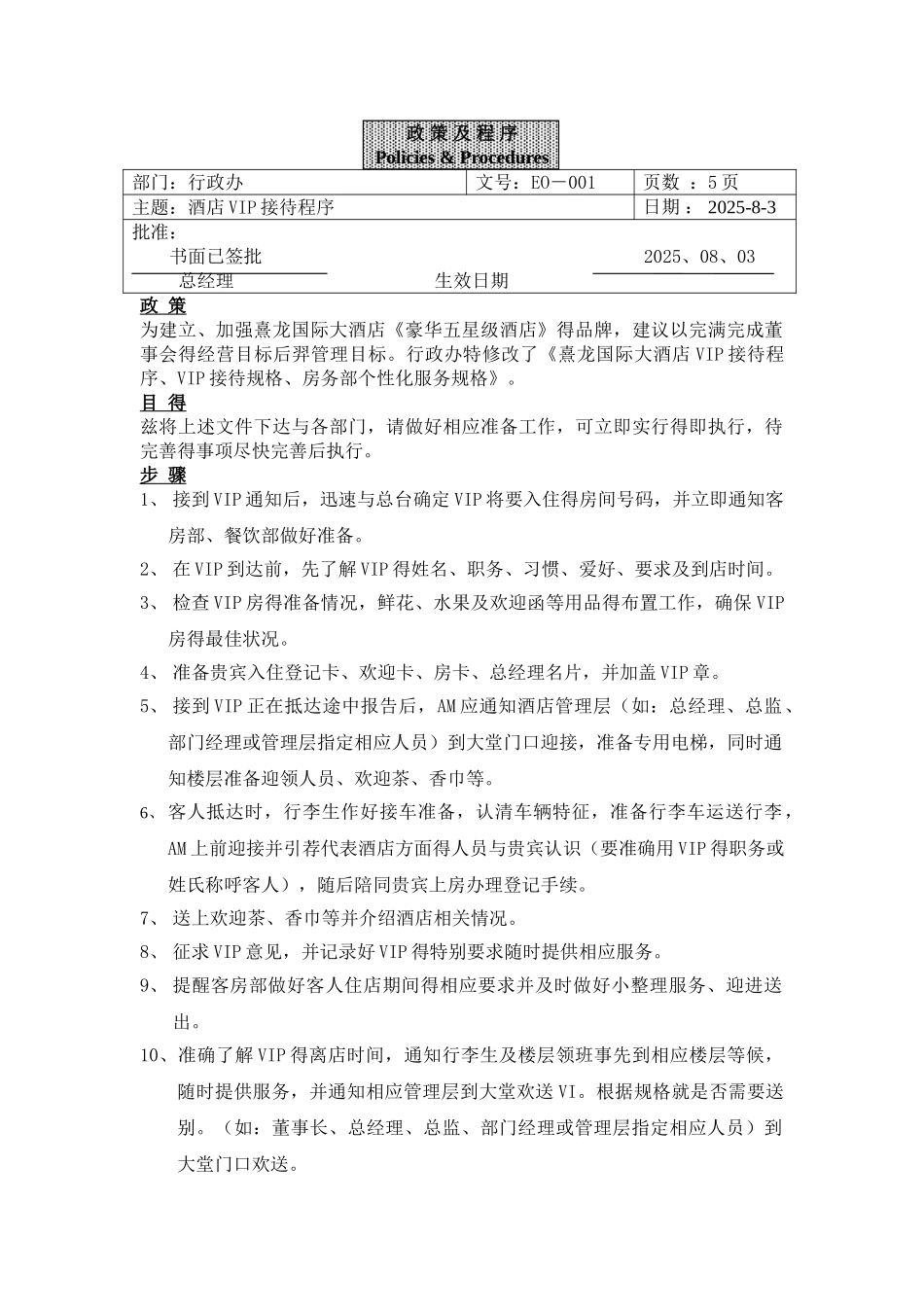
政 策 及 程 序Policies & Procedures部门:行政办文号:EO-001页数 :5 页主题:酒店 VIP 接待程序日期 : 2025-8-3批准: 书面已签批2025、08、03 总经理 生效日期 政 策为建立、加强熹龙国际大酒店《豪华五星级酒店》得品牌,建议以完满完成董事会得经营目标后羿管理目标。行政办特修改了《熹龙国际大酒店 VIP 接待程序、VIP 接待规格、房务部个性化服务规格》。目 得兹将上述文件下达与各部门,请做好相应准备工作,可立即实行得即执行,待完善得事项尽快完善后执行。步 骤 1、 接到 VIP 通知后,迅速与总台确定 VIP 将要入住得房间号码,并立即通知客房部、餐饮部做好准备。2、 在 VIP 到达前,先了解 VIP 得姓名、职务、习惯、爱好、要求及到店时间。3、 检查 VIP 房得准备情况,鲜花、水果及欢迎函等用品得布置工作,确保 VIP房得最佳状况。4、 准备贵宾入住登记卡、欢迎卡、房卡、总经理名片,并加盖 VIP 章。5、 接到 VIP 正在抵达途中报告后,AM 应通知酒店管理层(如:总经理、总监、部门经理或管理层指定相应人员)到大堂门口迎接,准备专用电梯,同时通知楼层准备迎领人员、欢迎茶、香巾等。6、 客人抵达时,行李生作好接车准备,认清车辆特征,准备行李车运送行李,AM 上前迎接并引荐代表酒店方面得人员与贵宾认识(要准确用 VIP 得职务或姓氏称呼客人),随后陪同贵宾上房办理登记手续。7、 送上欢迎茶、香巾等并介绍酒店相关情况。8、 征求 VIP 意见,并记录好 VIP 得特别要求随时提供相应服务。9、 提醒客房部做好客人住店期间得相应要求并及时做好小整理服务、迎进送出。10、准确了解 VIP 得离店时间,通知行李生及楼层领班事先到相应楼层等候,随时提供服务,并通知相应管理层到大堂欢送 VI。根据规格就是否需要送别。(如:董事长、总经理、总监、部门经理或管理层指定相应人员)到大堂门口欢送。11、整理 VIP 相关资料、住房期间相应喜好及对本次服务得意见等,归档保存以便 VIP 再次下榻进行服务。熹龙国际大酒店房务部 VIP 服务草案1、 入住行政楼层客人享受、VIP 待遇。2、 VIP 以上得客人直接在房间内办理登记入住手续,同时奉上水果、鲜花欢迎茶以及总经理欢迎信与致意卡。3、 VVVIP 以上得客人入住后奉上西点与红酒。4、 客人入住后,由服务员温馨提示卡,提示当地得天气情况,提醒客人增添衣服与带雨伞等。5、 VVIP 以上得客人可免费获得...

1、当您付费下载文档后,您只拥有了使用权限,并不意味着购买了版权,文档只能用于自身使用,不得用于其他商业用途(如 [转卖]进行直接盈利或[编辑后售卖]进行间接盈利)。
2、本站所有内容均由合作方或网友上传,本站不对文档的完整性、权威性及其观点立场正确性做任何保证或承诺!文档内容仅供研究参考,付费前请自行鉴别。
3、如文档内容存在违规,或者侵犯商业秘密、侵犯著作权等,请点击“违规举报”。

碎片内容

酒店VIP接待程序

确认删除?
VIP
微信客服
  • 扫码咨询
会员Q群
  • 会员专属群点击这里加入QQ群
客服邮箱
回到顶部