电脑桌面
添加小米粒文库到电脑桌面
安装后可以在桌面快捷访问

中考前一周数学临考注意事项

中考前一周数学临考注意事项_第1页
1/13
中考前一周数学临考注意事项_第2页
2/13
中考前一周数学临考注意事项_第3页
3/13
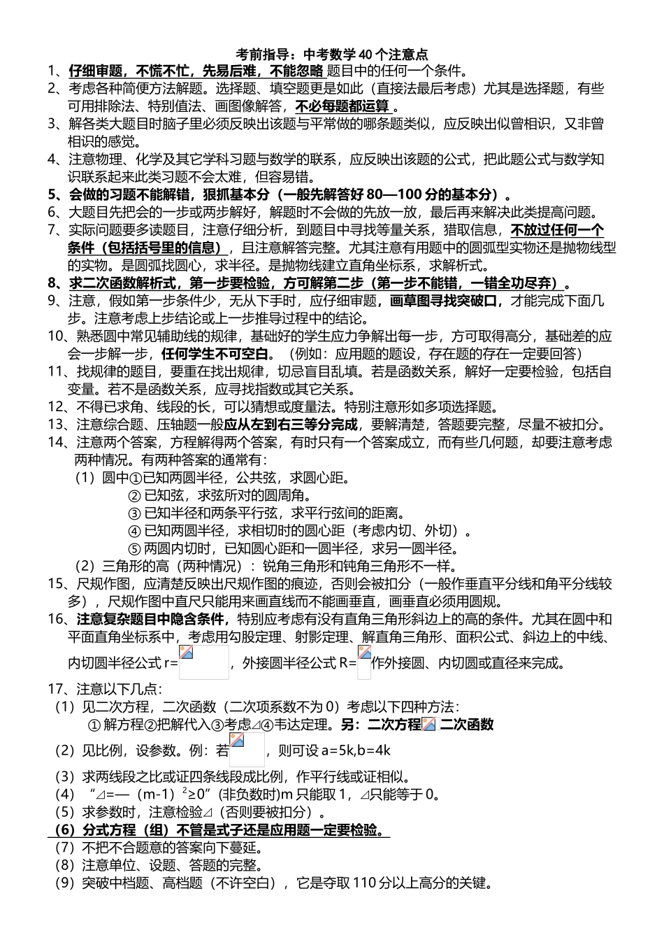
中考前一周数学临考注意事项(11 页)Good is good, but better carries it.精益求精,善益求善。考前指导:中考数学 40 个注意点1、仔细审题,不慌不忙,先易后难,不能忽略 题目中的任何一个条件。2、考虑各种简便方法解题。选择题、填空题更是如此(直接法最后考虑)尤其是选择题,有些可用排除法、特别值法、画图像解答,不必每题都运算 。3、解各类大题目时脑子里必须反映出该题与平常做的哪条题类似,应反映出似曾相识,又非曾相识的感觉。4、注意物理、化学及其它学科习题与数学的联系,应反映出该题的公式,把此题公式与数学知识联系起来此类习题不会太难,但容易错。5、会做的习题不能解错,狠抓基本分(一般先解答好 80—100 分的基本分)。6、大题目先把会的一步或两步解好,解题时不会做的先放一放,最后再来解决此类提高问题。7、实际问题要多读题目,注意仔细分析,到题目中寻找等量关系,猎取信息,不放过任何一个条件(包括括号里的信息),且注意解答完整。尤其注意有用题中的圆弧型实物还是抛物线型的实物。是圆弧找圆心,求半径。是抛物线建立直角坐标系,求解析式。8、求二次函数解析式,第一步要检验,方可解第二步(第一步不能错,一错全功尽弃)。9、注意,假如第一步条件少,无从下手时,应仔细审题,画草图寻找突破口,才能完成下面几步。注意考虑上步结论或上一步推导过程中的结论。10、熟悉圆中常见辅助线的规律,基础好的学生应力争解出每一步,方可取得高分,基础差的应会一步解一步,任何学生不可空白。(例如:应用题的题设,存在题的存在一定要回答)11、找规律的题目,要重在找出规律,切忌盲目乱填。若是函数关系,解好一定要检验,包括自变量。若不是函数关系,应寻找指数或其它关系。12、不得已求角、线段的长,可以猜想或度量法。特别注意形如多项选择题。13、注意综合题、压轴题一般应从左到右三等分完成,要解清楚,答题要完整,尽量不被扣分。14、注意两个答案,方程解得两个答案,有时只有一个答案成立,而有些几何题,却要注意考虑两种情况。有两种答案的通常有:(1)圆中①已知两圆半径,公共弦,求圆心距。② 已知弦,求弦所对的圆周角。③ 已知半径和两条平行弦,求平行弦间的距离。④ 已知两圆半径,求相切时的圆心距(考虑内切、外切)。⑤ 两圆内切时,已知圆心距和一圆半径,求另一圆半径。(2)三角形的高(两种情况):锐角三角形和钝角三角形不一样。15、尺规作图,应清楚反...

1、当您付费下载文档后,您只拥有了使用权限,并不意味着购买了版权,文档只能用于自身使用,不得用于其他商业用途(如 [转卖]进行直接盈利或[编辑后售卖]进行间接盈利)。
2、本站所有内容均由合作方或网友上传,本站不对文档的完整性、权威性及其观点立场正确性做任何保证或承诺!文档内容仅供研究参考,付费前请自行鉴别。
3、如文档内容存在违规,或者侵犯商业秘密、侵犯著作权等,请点击“违规举报”。

碎片内容

中考前一周数学临考注意事项

您可能关注的文档

办公文档专营+ 关注
实名认证
内容提供者

大量办公文档,欢迎选择

相关文档

确认删除?
VIP
微信客服
  • 扫码咨询
会员Q群
  • 会员专属群点击这里加入QQ群
客服邮箱
回到顶部