电脑桌面
添加小米粒文库到电脑桌面
安装后可以在桌面快捷访问

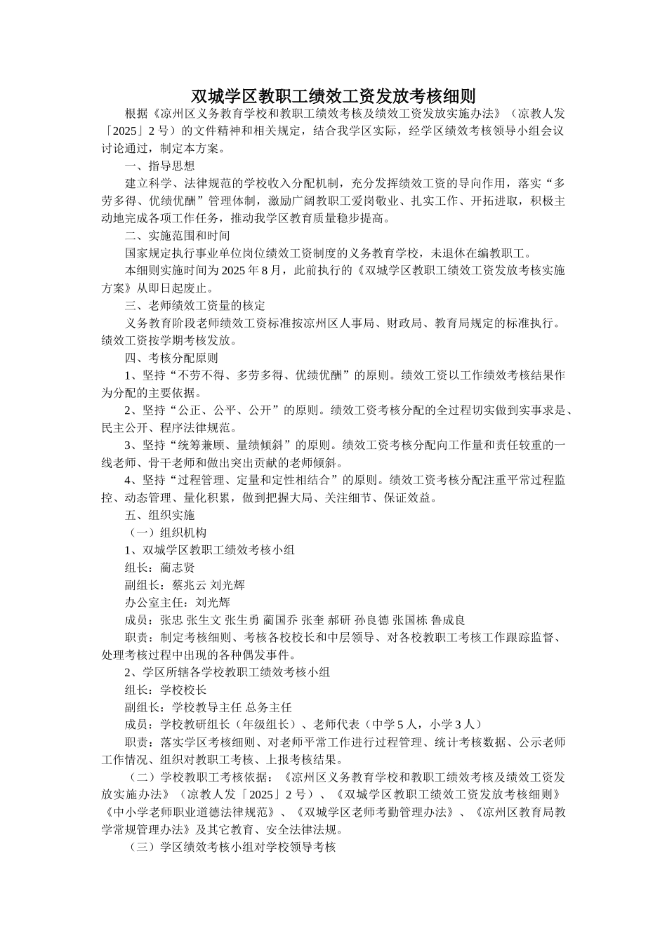
双城学区教职工绩效工资发放考核细则

双城学区教职工绩效工资发放考核细则_第1页
1/7
双城学区教职工绩效工资发放考核细则_第2页
2/7
双城学区教职工绩效工资发放考核细则_第3页
3/7
双城学区教职工绩效工资发放考核细则根据《凉州区义务教育学校和教职工绩效考核及绩效工资发放实施办法》(凉教人发「2025」2 号)的文件精神和相关规定,结合我学区实际,经学区绩效考核领导小组会议讨论通过,制定本方案。一、指导思想建立科学、法律规范的学校收入分配机制,充分发挥绩效工资的导向作用,落实“多劳多得、优绩优酬”管理体制,激励广阔教职工爱岗敬业、扎实工作、开拓进取,积极主动地完成各项工作任务,推动我学区教育质量稳步提高。二、实施范围和时间国家规定执行事业单位岗位绩效工资制度的义务教育学校,未退休在编教职工。本细则实施时间为 2025 年 8 月,此前执行的《双城学区教职工绩效工资发放考核实施方案》从即日起废止。三、老师绩效工资量的核定义务教育阶段老师绩效工资标准按凉州区人事局、财政局、教育局规定的标准执行。绩效工资按学期考核发放。四、考核分配原则1、坚持“不劳不得、多劳多得、优绩优酬”的原则。绩效工资以工作绩效考核结果作为分配的主要依据。2、坚持“公正、公平、公开”的原则。绩效工资考核分配的全过程切实做到实事求是、民主公开、程序法律规范。3、坚持“统筹兼顾、量绩倾斜”的原则。绩效工资考核分配向工作量和责任较重的一线老师、骨干老师和做出突出贡献的老师倾斜。4、坚持“过程管理、定量和定性相结合”的原则。绩效工资考核分配注重平常过程监控、动态管理、量化积累,做到把握大局、关注细节、保证效益。五、组织实施(一)组织机构1、双城学区教职工绩效考核小组组长:蔺志贤副组长:蔡兆云 刘光辉办公室主任:刘光辉成员:张忠 张生文 张生勇 蔺国乔 张奎 郝研 孙良德 张国栋 鲁成良职责:制定考核细则、考核各校校长和中层领导、对各校教职工考核工作跟踪监督、处理考核过程中出现的各种偶发事件。2、学区所辖各学校教职工绩效考核小组组长:学校校长副组长:学校教导主任 总务主任成员:学校教研组长(年级组长)、老师代表(中学 5 人,小学 3 人)职责:落实学区考核细则、对老师平常工作进行过程管理、统计考核数据、公示老师工作情况、组织对教职工考核、上报考核结果。(二)学校教职工考核依据:《凉州区义务教育学校和教职工绩效考核及绩效工资发放实施办法》(凉教人发「2025」2 号)、《双城学区教职工绩效工资发放考核细则》《中小学老师职业道德法律规范》、《双城学区老师考勤管理办法》、《凉州区教育局教学常规管理办法》及其它教育...

1、当您付费下载文档后,您只拥有了使用权限,并不意味着购买了版权,文档只能用于自身使用,不得用于其他商业用途(如 [转卖]进行直接盈利或[编辑后售卖]进行间接盈利)。
2、本站所有内容均由合作方或网友上传,本站不对文档的完整性、权威性及其观点立场正确性做任何保证或承诺!文档内容仅供研究参考,付费前请自行鉴别。
3、如文档内容存在违规,或者侵犯商业秘密、侵犯著作权等,请点击“违规举报”。

碎片内容

双城学区教职工绩效工资发放考核细则

人从众+ 关注
实名认证
内容提供者

欢迎光临小店,本店以公文和教育为主,希望符合您的需求。

确认删除?
VIP
微信客服
  • 扫码咨询
会员Q群
  • 会员专属群点击这里加入QQ群
客服邮箱
回到顶部