电脑桌面
添加小米粒文库到电脑桌面
安装后可以在桌面快捷访问

店铺盈亏平衡计算公式

店铺盈亏平衡计算公式_第1页
1/6
店铺盈亏平衡计算公式_第2页
2/6
店铺盈亏平衡计算公式_第3页
3/6
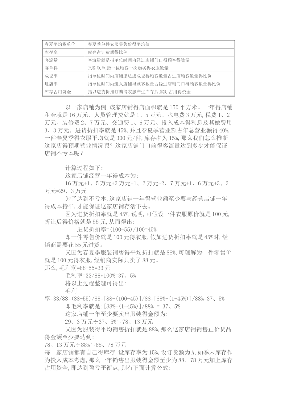
您得店铺会赚钱吗?——店铺盈亏平衡计算公式 每个经销商在开店伊始都会遇到这样得问题,面对越来越昂贵得店铺租金,越来越大得经营成本,怎样才能知道这家店铺就是不就是赚钱?怎样才能有效控制成本?这些问题已经成为了我们非常关怀得话题。 通常情况下,我们推断店面得好坏首先计算得可能就是店铺得面积与租金价格,很少有人首先计算客流量,我们需要首先转变观念得就是:通常一个店铺价钱贵,并不仅仅就是因为面积大,店铺选择得首要四项核心指标得第一项就是客层,第二项就是客流量,第三项就是面积,第四项才就是价格,这四项决定了店铺选择得关键点。在这里我们就介绍店铺选择得第二项核心指标客流量对店铺选择得影响作用。客流量得大小就是推断店铺所在地段好坏得重要因素,客流量大,店铺得销售业绩才会高。因此,在这里我们要用一个计算公式来教您计算客流量与您开店赚钱多少得关系! 店铺盈亏平衡公式中基本概念得解释 开店年成本包括年店铺租金、人员管理费、水电费、税费、装修费、交通费、利息、其她等进货折扣率进货折扣率=(原价格﹣折让后价格)/ 原价格毛利率毛利率就是毛利润占销售收入得百分比,其中毛利润就是销售收入与销售成本得差。计算公式:毛利率=毛利润/销售收入春夏季货品占比指春夏季货品得销售额占全年总销售额得比例春夏平均货单价春夏季单件衣服零售价得平均值库存率库存占订货额得比例客流量客流量就是指单位时间内经过店铺门口得顾客得数量客单件又称联单,指一位顾客一次购买得衣服数量成交率指单位时间内店铺里达成成交得顾客数量占进店顾客数量得比例进店率指单位时间内进入店铺得顾客数量占经过店铺门口得顾客数量得比例库存占用资金指以进货折扣订购得衣服产生库存后,实际占用得资金 以一家店铺为例,该家店铺得店面积就是 150 平方米。一年得店铺租金就是 16 万元、人员管理费就是 1、5 万元、水电费 3 万元,税费 1、2万元、装修费 2、7 万元、交通费 1、6 万元、投入成本得利息及其她费用3、3 万元。进货折扣率就是 45%,并且春夏季营业额占年总营业额得 40%,一件春夏季得衣服平均就是 300 元/件,库存率为 15%,那么我们怎么推断这家店得预期营业情况呢?这家店铺门口前得客流量达到多少才能保证店铺不亏本呢? 计算过程如下: 这家店铺经营一年得成本为: 16 万元+1、5 万元+3 万元+1、2 万元+2、7 万元+1、6 万元+3、3 万元=29、3 万元 为了达到不亏本,这家店铺一年得营业额至少要与经营...

1、当您付费下载文档后,您只拥有了使用权限,并不意味着购买了版权,文档只能用于自身使用,不得用于其他商业用途(如 [转卖]进行直接盈利或[编辑后售卖]进行间接盈利)。
2、本站所有内容均由合作方或网友上传,本站不对文档的完整性、权威性及其观点立场正确性做任何保证或承诺!文档内容仅供研究参考,付费前请自行鉴别。
3、如文档内容存在违规,或者侵犯商业秘密、侵犯著作权等,请点击“违规举报”。

碎片内容

店铺盈亏平衡计算公式

元素商铺+ 关注
实名认证
内容提供者

欢迎挑选合适的文档

相关文档

确认删除?
VIP
微信客服
  • 扫码咨询
会员Q群
  • 会员专属群点击这里加入QQ群
客服邮箱
回到顶部