电脑桌面
添加小米粒文库到电脑桌面
安装后可以在桌面快捷访问

一级专业考试知识点总结

一级专业考试知识点总结_第1页
1/28
一级专业考试知识点总结_第2页
2/28
一级专业考试知识点总结_第3页
3/28
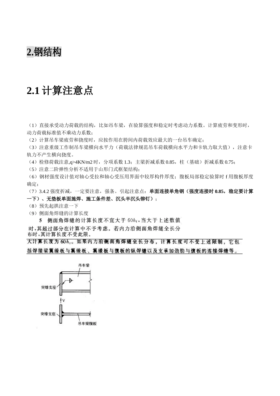
2.钢结构2.1 计算注意点(1)直接承受动力荷载的结构,比如吊车梁,在验算强度和稳定时考虑动力系数。计算疲劳和变形时,动力荷载标准值不乘动力系数;(2)计算吊车梁疲劳和挠度时,应按作用在胯间内荷载效应最大的一台吊车确定;(3)注意重级工作制吊车梁横向水平力(荷载法律规范吊车荷载横向水平力和卡轨力取大值),注意卡轨力不产生横向挠度。(4)检修荷载注意,q>4KN/m2 时,分项系数 1.3;主梁折减系数 0.85,柱(基础)折减系数 0.75;(5)注意二阶弹性分析不适用于山形门式框架结构;(6)钢材强度设计值对轴心受拉和轴心受压用界面中较厚构件厚度;腹板局部稳定验算时 f 用腹板厚度确定;(7)3.4.2 强度折减,一定要注意,强条。引起注意点:单面连接单角钢(强度连接时 0.85,稳定要计算一下)、无垫板单面施焊、施工条件差、沉头半沉头铆钉);(8)预先起拱注意一下(9)侧面角焊缝的计算长度2.2 受弯构件(1)强度计算时:rx,ry 推断?;疲劳计算;(注意直接承受动力荷载不一定疲劳计算);(2)稳定计算:近似计算时有条件;但近似计算的>0.6 时,不需换算;(3)局部稳定计算:主要注意梁的支撑加劲肋腹板平面外的稳定验算,腹板平面外计算长度取腹板高;轻中级工作制吊车梁计算腹板稳定时,吊车轮压设计值可乘 0.9 折减系数(4.3.1);(4)组合梁腹板考虑屈曲后的强度计算,仅用于静载,不能用于吊车梁。(5)中间横向加劲肋和上端受有集中压力的中间支承加劲肋,按轴心受压构件计算腹板平面外的稳定性,轴心压力按 4.4.2-1 公式。(6)腹板在支座旁的区格利用屈曲后强度即 λs>0.8,支座支承加劲肋按压弯构件计算强度和腹板平面外的稳定性,压力即支座反力,弯矩为拉力场产生的水平分力 H 引起的弯矩,H 计算公式 4.4.2-2。但有封头板的计算有些不一样。2.3 轴心受力:(1)高强摩擦型螺栓不要忘了孔前传力;(2)在计算构件长细比时要注意腹板的朝向是在平面内还是垂直于平面。(3)强度的折减系数属于强条,时时牢记。(4) 斜平面的腹杆计算长度系数为 0.9,而不是 0.8。(5) 焊缝长度计算时,切记加上两倍的焊脚尺寸。别算完就了事,还要注意是否满足构造要求!(6)超长的折减:螺栓连接长度超过 15d0 或 60d0 时记得乘以折减系数。(7)钢结构轴心受压构件的稳定系数,在查表时注意根号内的 fy,不要直接就带 235 进去。2.4 角钢轴心受力稳定性计算:1 确定计算长度 Lx,Ly,...

1、当您付费下载文档后,您只拥有了使用权限,并不意味着购买了版权,文档只能用于自身使用,不得用于其他商业用途(如 [转卖]进行直接盈利或[编辑后售卖]进行间接盈利)。
2、本站所有内容均由合作方或网友上传,本站不对文档的完整性、权威性及其观点立场正确性做任何保证或承诺!文档内容仅供研究参考,付费前请自行鉴别。
3、如文档内容存在违规,或者侵犯商业秘密、侵犯著作权等,请点击“违规举报”。

碎片内容

一级专业考试知识点总结

您可能关注的文档

确认删除?
VIP
微信客服
  • 扫码咨询
会员Q群
  • 会员专属群点击这里加入QQ群
客服邮箱
回到顶部