电脑桌面
添加小米粒文库到电脑桌面
安装后可以在桌面快捷访问

合同与付款作业指引VIP专享

合同与付款作业指引_第1页
1/6
合同与付款作业指引_第2页
2/6
合同与付款作业指引_第3页
3/6
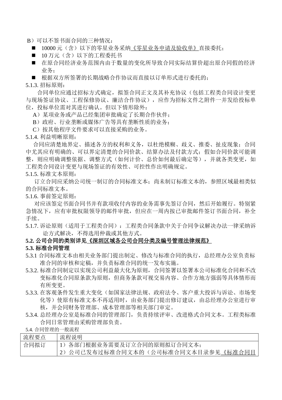
合同与付款管理作业指引1.流程要素1.1 流程目标:实现公司合同的法律规范化管理,法律规范付款流程,避开法律风险及提高资金管理能力。1.2 流程主要责任部门: 各部门1.3 流程关键业绩指标(KPI):流程 KPI责任部门/岗位数据来源合同的出错率各部门总经理办公室合同审核及时率各部门业务部门付款计划准确率各用款部门月度资金计划付款差错率各用款部门、成本管理部财务管理部付款及时性财务管理部财务管理部退票次数或帐号资料错误单数各业务部门财务管理部1.4 流程关键点(CP):流程关键点关键点说明备注合同的审批、签署5.4合同的履约及付款5.4及时准确提交月度付款计划5.52.适用范围:2.1. 公司各类合同的签订、审核、执行、归档、反馈;2.2. 公司所有对外付款,含工程付款及非工程类费用支付3.术语与定义3.1. 散单:各类付款必须在集中付款日进行支付,其余在非集中付款日支付的款项为散单。地价款、政府税费除外。4.职责4.1. 经办部门4.1.1. 起草合同文本4.1.2. 办理合同报批4.1.3. 合同基本信息录入信息系统4.1.4. 合同交底。4.2. 成本管理部4.2.1. 工程、设计合同成本测算及审核4.3. 财务管理部4.3.1. 营销、管理类合同审核。4.3.2. 合同支付条款、发票处理防哪个市和税务条款合理性。4.3.3. 负责支付经审批通过的各类款项。4.4. 总经理办公室4.4.1. 营销、设计、土地合同审核。4.4.2. 代表公司进行各类合同纠纷调解、仲裁或诉讼。4.4.3. 公司各类标准合同的组织制定、审核、发布与管理。4.5. 总经理4.5.1. 对合同业务的最终审批进行授权。4.5.2. 对授权范围内的合同行使最终审批权。4.6. 执行部门4.6.1. 代表公司执行合同条款。4.6.2. 合同执行中的内部和外部沟通。4.6.3. 负责提供集中付款资金计划、付款所需各类资料及审核。4.6.4. 对合同执行情况进行评估和总结,提出改进公司标准化合同的建议。4.6.5. 出现履约纠纷时进行协调。5. 工作程序5.1. 合同办理的原则5.1.1. 合法性原则:合同管理必须全面符合有关法律法规及行业规定,使得公司的权益能够依法受到保护。5.1.2. 书面合同原则A)必须签订书面合同的三种情况:工程类金额在人民币 10 万元以上的,非工程类金额在人民币 1 万元以上的经济业务;工程类金额在 10 万元人民币以下的,非工程类金额在人民币 1 万元以下,但由于牵涉到验收、保修肖像权等无法即时清结的情况,则此种业务也必需签署合同;原合同单价、业务范围、付款条件、...

1、当您付费下载文档后,您只拥有了使用权限,并不意味着购买了版权,文档只能用于自身使用,不得用于其他商业用途(如 [转卖]进行直接盈利或[编辑后售卖]进行间接盈利)。
2、本站所有内容均由合作方或网友上传,本站不对文档的完整性、权威性及其观点立场正确性做任何保证或承诺!文档内容仅供研究参考,付费前请自行鉴别。
3、如文档内容存在违规,或者侵犯商业秘密、侵犯著作权等,请点击“违规举报”。

碎片内容

合同与付款作业指引

确认删除?
VIP
微信客服
  • 扫码咨询
会员Q群
  • 会员专属群点击这里加入QQ群
客服邮箱
回到顶部