电脑桌面
添加小米粒文库到电脑桌面
安装后可以在桌面快捷访问

启东碧桂园二期B区一标段总承包工程招标公告

启东碧桂园二期B区一标段总承包工程招标公告_第1页
1/9
启东碧桂园二期B区一标段总承包工程招标公告_第2页
2/9
启东碧桂园二期B区一标段总承包工程招标公告_第3页
3/9
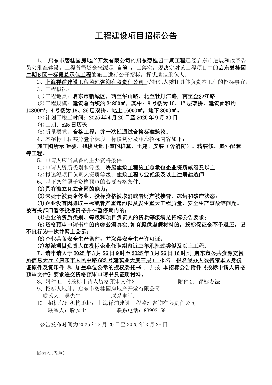
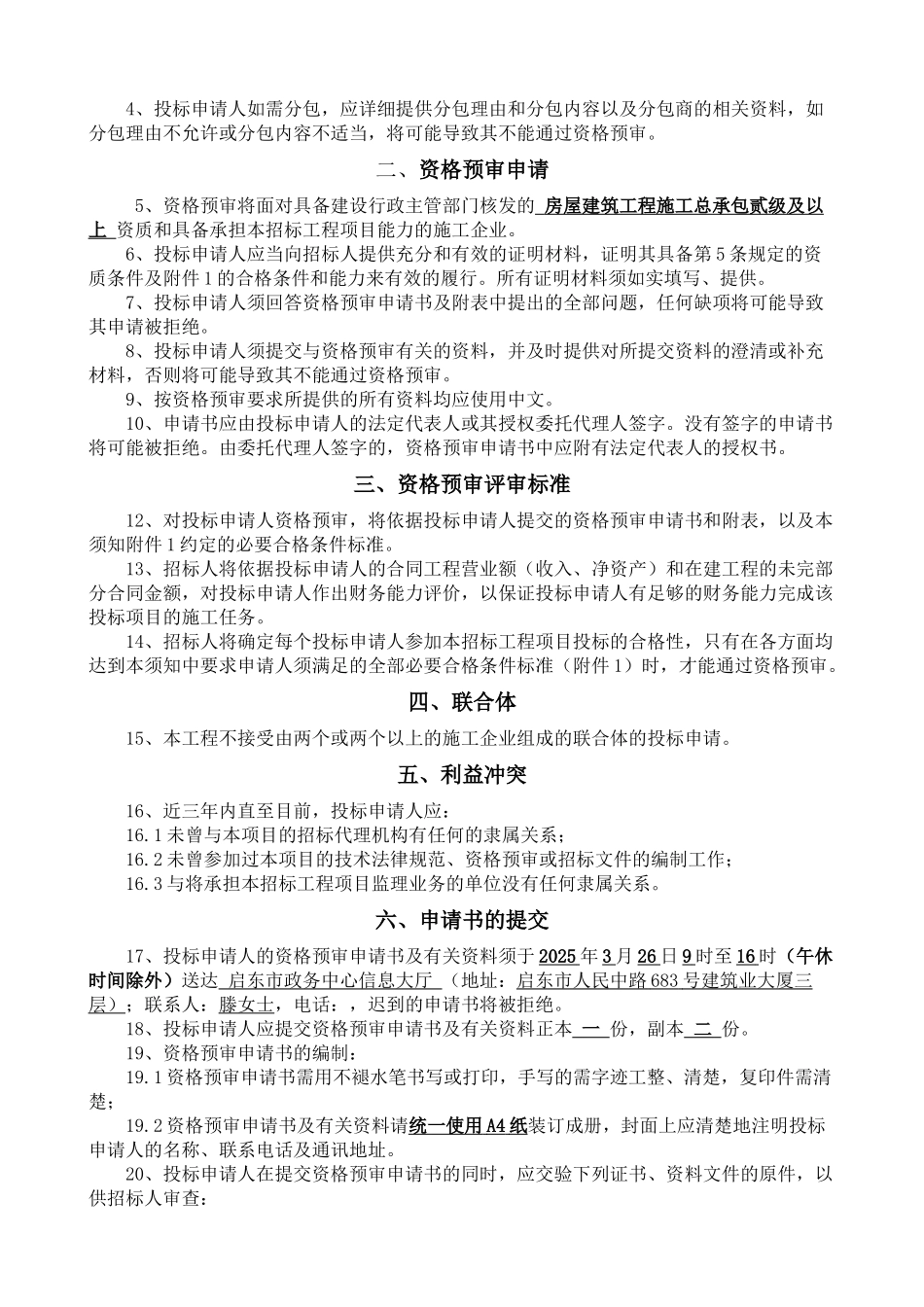
工程建设项目招标公告1、 启东市碧桂园房地产开发有限公司 的启东碧桂园二期工程已经启东市进展和改革委员会批准建设。工程所需资金来源是 自筹 ,已落实。现决定对该工程项目中的启东碧桂园二期 B 区一标段总承包工程 的施工进行公开招标,择优选定承包人。2、上海祥浦建设工程监理咨询有限责任公司 受招标人委托具体负责本工程的招标事宜。3、工程概况: (1)工程地点:启东市新城区,西至华山路,北至牡丹江路,南至金沙江路。(2)工程规模:建筑总面积约 34800㎡,其中:8 号楼为 10、17 层双拼,建筑面积约10800㎡;4 号楼为 18、26 层双拼,地上 16000㎡,地下 8000㎡。(3)计划开竣工时间:2025 年 4 月 20 日至 2025 年 9 月 30 日 (4)工期:525 日历天(5)质量要求:合格工程,并一次性通过合格标准验收。4、本招标工程共分壹个标段,标段划分及相应招标内容如下:施工图所示 8#楼、4#楼及地下室的桩基、土建、安装(含消防)、精装修、室外配套等工程。5、申请人应当具备的主要资格条件:(1)申请人资质类别和等级:房屋建筑工程施工总承包企业资质贰级及以上(2)拟选派项目负责人资质等级:建筑工程专业贰级及以上注册建造师6、以下条件属于资格预审的必要合格条件: (1)具有独立订立合同的能力; (2)未处于被责令停业、投标资格被取消或者财产被接管、冻结和破产状态; (3)企业没有因骗取中标或者严重违约以及发生重大工程质量、安全生产事故等问题,被有关部门暂停投标资格并在暂停期内的; (4)企业的资质类别、等级和项目负责人的资质等级满足招标公告要求; (5)资格预审申请书中的内容必须真实,如有提供虚假材料的,投标保证金不予退还,记不良行为一次并网上公示; (6)企业具备安全生产条件,并取得安全生产许可证; (7)拟派项目负责人在投标企业任职期内近三年承担过类似及以上工程。7、请申请人于 2025 年 3 月 26 日 9 时至 2025 年 3 月 26 日 16 时到 启东市公共资源交易 所信息大厅(启东市人民中路 683 号建筑业大厦三层) 报名,报名经办人须携带本人身份证原件及复印件 和 加盖单位公章的授权委托书 , 并按 本招标公告附件《投标申请人资格 预审文件》要求递交资格预审申请书及证明材料。8、附件 1:《投标申请人资格预审文件》 附件 2:评标办法9、招标人地址:启东市碧桂园房地产开发有限公司 联系人:吴先生 联系电话: 10、招标代理机构地址:上...

1、当您付费下载文档后,您只拥有了使用权限,并不意味着购买了版权,文档只能用于自身使用,不得用于其他商业用途(如 [转卖]进行直接盈利或[编辑后售卖]进行间接盈利)。
2、本站所有内容均由合作方或网友上传,本站不对文档的完整性、权威性及其观点立场正确性做任何保证或承诺!文档内容仅供研究参考,付费前请自行鉴别。
3、如文档内容存在违规,或者侵犯商业秘密、侵犯著作权等,请点击“违规举报”。

碎片内容

启东碧桂园二期B区一标段总承包工程招标公告

您可能关注的文档

MY shop+ 关注
实名认证
内容提供者

欢迎挑选适合自己的材料。

确认删除?
VIP
微信客服
  • 扫码咨询
会员Q群
  • 会员专属群点击这里加入QQ群
客服邮箱
回到顶部