电脑桌面
添加小米粒文库到电脑桌面
安装后可以在桌面快捷访问

第十一章索赔值的计算(五)

第十一章索赔值的计算(五)_第1页
1/6
第十一章索赔值的计算(五)_第2页
2/6
第十一章索赔值的计算(五)_第3页
3/6
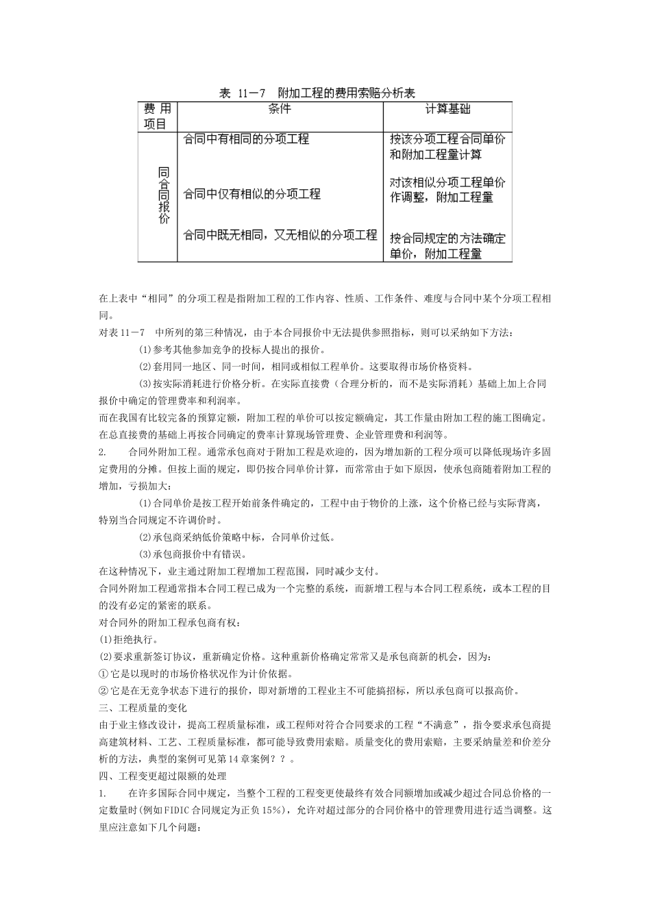
第十一章 索赔值的计算(五)第五节 工程变更的费用索赔 在索赔事件中,工程变更的比例很大,而且变更的形式较多。工程变更的费用索赔常常不仅仅涉及变更本身,而且还要考虑到由于变更产生的影响,例如所涉及的工期的顺延,由于变更所引起的停工、窝工、返工、低效率损失等。一、工程量变更工程量变更是最为常见的工程变更,它包括工程量增加、减少和工程分项的删除。它可能是由设计变更或工程师和业主有新的要求而引起的,也可能是由于业主在招标文件中提供的工作量表不准确造成的。1.对于固定总价合同。工作量作为承包商的风险,一般只有在业主修改设计的情况下才给予承包商以调整价格。2.对于单价合同,业主提供的工程量表上的数字仅为参考数字。而实际工程款的结算是根据实际完成的工程量的数量与合同单价计算的,所以对工程量的增加可以直接作为月进度款列入结算帐单中。对于单价合同,承包商必须对所报单价的准确性承担责任。一般单价是不许调整的,但在国际工程中,有些合同规定,当某一分项工程量变更超过一定范围时,允许对该分项工程的单价进行调整,这种调整主要针对合同单价中的固定费用。因为固定费用并不随工程量的增加或减少而变化。一般人们将现场管理费和总部管理费作为固定费用,而精确的分析是困难的。例如 FIDIC 土木工程施工合同中的特别条款规定,当某一分项工程的变更超过合同价格的 2%,同时该分项工程量的增加或减少超过原工程量清单中工程量的25%时,应调整该分项的合同单价。一般工程量增加,该分项的单价降低,反之,工程量减少,则该分项的单价上升。而新单价也仅适用于超过部分的工程量。《案例 39》例如:某分项工程量为 400 m3 混凝土,合同单价为 200 元/ m3,报价中的管理费 30 元/ m3。合同规定,工作量超过 25%即可调整单价。现实际工作量为 600 m3,则:调整后单价中管理费=30 元/ m3×400 m3/600 m3=20 元/ m3则调整后单价应为:200+(20-30)=190 元/ m3在工程量增加 25%范围以内用原价,即200*400*(1+25%)=100,000 元超过部分采纳新价格:190*(600-400*1.25)=19,000 元则该分项工程实际总价格为:100000+19000=119000 元3.根据 FIDIC 合同规定,业主可以删除部分工程,但这种删除仅限于业主不再需要这些部分工程的情况。业主不能将在本合同中删除的部分工程再另行发包给其他承包商,否则承包商有权对该被删除工程中所包含的现场管理费、总部管理费...

1、当您付费下载文档后,您只拥有了使用权限,并不意味着购买了版权,文档只能用于自身使用,不得用于其他商业用途(如 [转卖]进行直接盈利或[编辑后售卖]进行间接盈利)。
2、本站所有内容均由合作方或网友上传,本站不对文档的完整性、权威性及其观点立场正确性做任何保证或承诺!文档内容仅供研究参考,付费前请自行鉴别。
3、如文档内容存在违规,或者侵犯商业秘密、侵犯著作权等,请点击“违规举报”。

碎片内容

第十一章索赔值的计算(五)

您可能关注的文档

文森传品+ 关注
实名认证
内容提供者

一家传播文化教育的小店,资料丰富,随意挑选。

确认删除?
VIP
微信客服
  • 扫码咨询
会员Q群
  • 会员专属群点击这里加入QQ群
客服邮箱
回到顶部