电脑桌面
添加小米粒文库到电脑桌面
安装后可以在桌面快捷访问

《个人所得税扣缴申报表》及填表说明17223

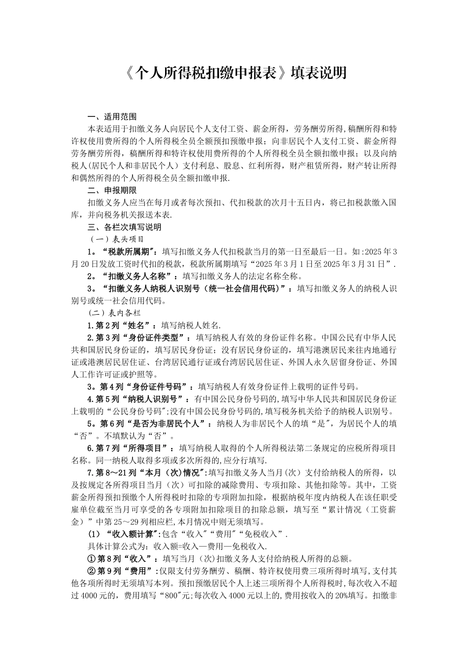
《个人所得税扣缴申报表》及填表说明17223_第1页
1/4
《个人所得税扣缴申报表》及填表说明17223_第2页
2/4
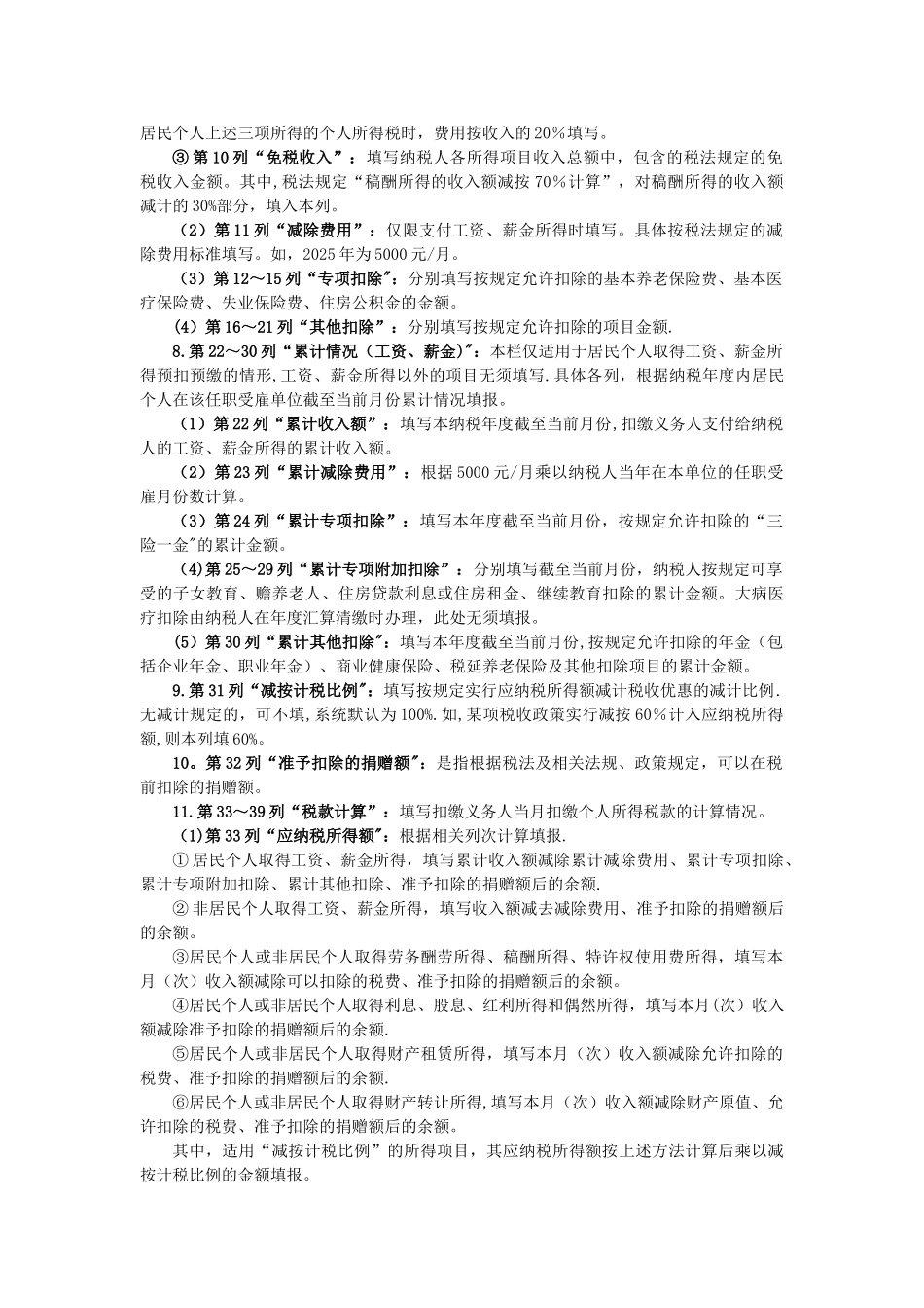
《个人所得税扣缴申报表》及填表说明17223_第3页
3/4
附件 1个人所得税扣缴申报表税款所属期: 年 月 日至 年 月 日扣缴义务人名称:扣缴义务人纳税人识别号(统一社会信用代码):□□□□□□□□□□□□□□□□□□金额单位:人民币元(列至角分)序号姓名身份证件类型身份证件号码纳税人识别号是否为非居民个人所得项目本月(次)情况累计情况(工资、薪金)减按计税比例准予扣除的捐赠额税款计算备注收入额计算减除费用专项扣除其他扣除累计收入额累计减除费用累计专项扣除累计专项附加扣除累计其他扣除应纳税所得额税率/预扣率速算扣除数应纳税额减免税额已扣缴税额应补(退)税额收入费用免税收入基本养老保险费基本医疗保险费失业保险费住房公积金年金商业健康保险税延养老保险财产原值允许扣除的税费其他子女教育赡养老人住房贷款利息住房租金继续教育12345678910111213141516171819202122232425262728293031323334353637383940合 计谨声明:本扣缴申报表是根据国家税收法律法规及相关规定填报的,是真实的、可靠的、完整的。扣缴义务人(签章): 年 月 日代理机构签章:代理机构统一社会信用代码:经办人签字:经办人身份证件号码:受理人:受理税务机关(章):受理日期: 年 月 日 国家税务总局监制《个人所得税扣缴申报表》填表说明一、适用范围本表适用于扣缴义务人向居民个人支付工资、薪金所得,劳务酬劳所得,稿酬所得和特许权使用费所得的个人所得税全员全额预扣预缴申报;向非居民个人支付工资、薪金所得劳务酬劳所得,稿酬所得和特许权使用费所得的个人所得税全员全额扣缴申报;以及向纳税人(居民个人和非居民个人)支付利息、股息、红利所得,财产租赁所得,财产转让所得和偶然所得的个人所得税全员全额扣缴申报.二、申报期限扣缴义务人应当在每月或者每次预扣、代扣税款的次月十五日内,将已扣税款缴入国库,并向税务机关报送本表.三、各栏次填写说明(一)表头项目1。“税款所属期":填写扣缴义务人代扣税款当月的第一日至最后一日。如:2025 年 3月 20 日发放工资时代扣的税款,税款所属期填写“2025 年 3 月 1 日至 2025 年 3 月 31 日”.2。“扣缴义务人名称”:填写扣缴义务人的法定名称全称。3。“扣缴义务人纳税人识别号(统一社会信用代码)”:填写扣缴义务人的纳税人识别号或统一社会信用代码。(二)表内各栏1.第 2 列“姓名”:填写纳税人姓名.2.第 3 列“身份证件类型”:填写纳税人有效的身份证件名称。中国公民有中华人民共和国居民身份...

1、当您付费下载文档后,您只拥有了使用权限,并不意味着购买了版权,文档只能用于自身使用,不得用于其他商业用途(如 [转卖]进行直接盈利或[编辑后售卖]进行间接盈利)。
2、本站所有内容均由合作方或网友上传,本站不对文档的完整性、权威性及其观点立场正确性做任何保证或承诺!文档内容仅供研究参考,付费前请自行鉴别。
3、如文档内容存在违规,或者侵犯商业秘密、侵犯著作权等,请点击“违规举报”。

碎片内容

《个人所得税扣缴申报表》及填表说明17223

确认删除?
VIP
微信客服
  • 扫码咨询
会员Q群
  • 会员专属群点击这里加入QQ群
客服邮箱
回到顶部