电脑桌面
添加小米粒文库到电脑桌面
安装后可以在桌面快捷访问

住院病历质量评定标准

住院病历质量评定标准_第1页
1/6
住院病历质量评定标准_第2页
2/6
住院病历质量评定标准_第3页
3/6
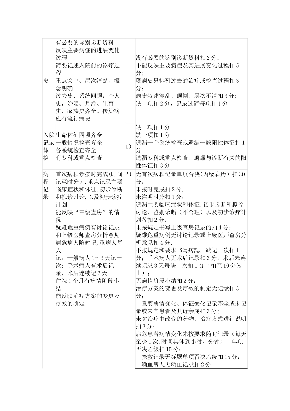
关于进一步加强我院住院病历三级质控管理的通知各职能股室、临床及医技科室:病历作为医疗质量的唯一记录文书, 在医疗活动中有着特别的意义。随着《医疗事故处理条例》的实施, 人们更进一步认识到病历对维护医患双方权益都有着极其重要的作用,而且《病历书写基本法律规范》亦以法规文件的形式对医务人员书写病历提出了明确的要求.为了保证病历书写的内涵质量, 我院已建立了住院病历的三级质量监控体系, 对住院病历形成的全过程实行全方位的质量控制。为进一步细化住院病历三级质量控制流程、明确职责、奖罚分明、提高医疗质量、保障医疗安全,经院院委会讨论通过,特做如下决定:1、第一级质控由责任床位医师完成,第二级质控由科主任完成,第一、二级质控人员根据《病历书写基本法律规范》仔细把好病历质量的第一关和第二关。2、各临床科室每月 10 日 20 日 30 日将全部出院病历准时上交质控办公室,由三级质控小组实施三级质控。评审标准依照《攸县第三人民医院住院病历质量评分标准》,评审结果提交医疗质量委员会审核并医务科备案.3、完成住院病历三级质控流程后,对于评审病历持续优秀的医师,年终医院将给予一定的奖励;对于评审为乙级病历、丙级病历的医师,根据攸县第三人民医院病历处罚办法进行处罚.4、本办法自发文之日起执行 攸县第三人民医院攸县第三人民医院(2025 实行版)住院病历质量评分标准(总分 100 分)项目 要求 标准分扣分标准 归档首页普通病历 1 周归档,有病历诊断的 2 周归档首页空白首页有项必填出院诊断填写错误血型填写错误血型漏填5推迟归档扣 5 分单项否决(丙级病历)扣 30 分漏填一项扣 2.0 分单项否决(乙级病历)扣 15 分单项否决(乙级病历)扣 15 分扣 2 分主诉简洁明了,不超过 20 字完整:症状+(部位)+时间能产生第一诊断 症状不用诊断名词 8冗长,超过 20 字扣 2 分不完整,缺一部分扣 4 分不能产生第一诊断扣 4 分以诊断代主诉扣 4 分(确无症状例外)病应与主诉紧密结合15 与主诉不紧密结合扣 3 分;史有必要的鉴别诊断资料反映主要病症的进展变化过程简要记述入院前的诊疗过程重点突出、层次清楚、概念明确过去史、系统回顾,个人史,婚姻、月经、生育史,家族史齐全。传染病应有流行病史没有必要的鉴别诊断资料扣 2 分;不能反映主要病症及其进展变化过程扣 5分;现病史只排列过去的治疗或检查过程扣 3分;病史叙述混乱、颠倒、层次不清扣 3 ...

1、当您付费下载文档后,您只拥有了使用权限,并不意味着购买了版权,文档只能用于自身使用,不得用于其他商业用途(如 [转卖]进行直接盈利或[编辑后售卖]进行间接盈利)。
2、本站所有内容均由合作方或网友上传,本站不对文档的完整性、权威性及其观点立场正确性做任何保证或承诺!文档内容仅供研究参考,付费前请自行鉴别。
3、如文档内容存在违规,或者侵犯商业秘密、侵犯著作权等,请点击“违规举报”。

碎片内容

住院病历质量评定标准

您可能关注的文档

一二三四传媒+ 关注
实名认证
内容提供者

大量资料供您选择,没有合适的可以联系小二。

确认删除?
VIP
微信客服
  • 扫码咨询
会员Q群
  • 会员专属群点击这里加入QQ群
客服邮箱
回到顶部