电脑桌面
添加小米粒文库到电脑桌面
安装后可以在桌面快捷访问

公司绩效考核方案KPI

公司绩效考核方案KPI_第1页
1/4
公司绩效考核方案KPI_第2页
2/4
公司绩效考核方案KPI_第3页
3/4
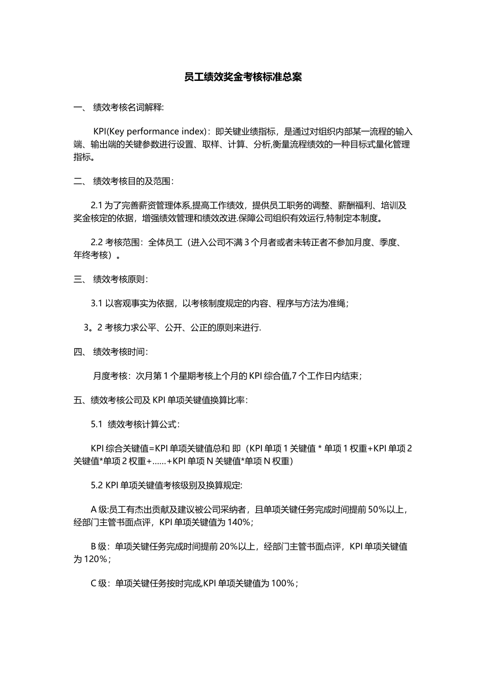
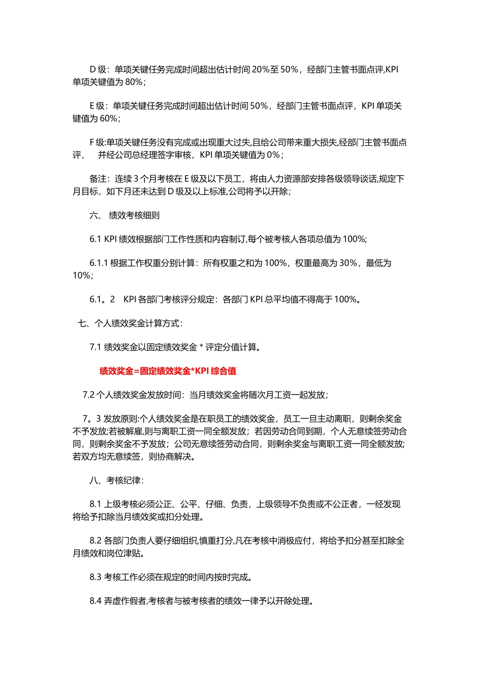
员工绩效奖金考核标准总案一、 绩效考核名词解释: KPI(Key performance index):即关键业绩指标,是通过对组织内部某一流程的输入端、输出端的关键参数进行设置、取样、计算、分析,衡量流程绩效的一种目标式量化管理指标。二、 绩效考核目的及范围: 2.1 为了完善薪资管理体系,提高工作绩效,提供员工职务的调整、薪酬福利、培训及奖金核定的依据,增强绩效管理和绩效改进.保障公司组织有效运行,特制定本制度。2.2 考核范围:全体员工(进入公司不满 3 个月者或者未转正者不参加月度、季度、年终考核)。三、 绩效考核原则: 3.1 以客观事实为依据,以考核制度规定的内容、程序与方法为准绳; 3。2 考核力求公平、公开、公正的原则来进行.四、 绩效考核时间:月度考核:次月第 1 个星期考核上个月的 KPI 综合值,7 个工作日内结束;五、绩效考核公司及 KPI 单项关键值换算比率:5.1 绩效考核计算公式:KPI 综合关键值=KPI 单项关键值总和 即(KPI 单项 1 关键值*单项 1 权重+KPI 单项 2关键值*单项 2 权重+……+KPI 单项 N 关键值*单项 N 权重)5.2 KPI 单项关键值考核级别及换算规定:A 级:员工有杰出贡献及建议被公司采纳者,且单项关键任务完成时间提前 50%以上,经部门主管书面点评,KPI 单项关键值为 140%;B 级:单项关键任务完成时间提前 20%以上,经部门主管书面点评,KPI 单项关键值为 120%;C 级:单项关键任务按时完成,KPI 单项关键值为 100%;D 级:单项关键任务完成时间超出估计时间 20%至 50%,经部门主管书面点评,KPI单项关键值为 80%;E 级:单项关键任务完成时间超出估计时间 50%,经部门主管书面点评,KPI 单项关键值为 60%;F 级:单项关键任务没有完成或出现重大过失,且给公司带来重大损失,经部门主管书面点评, 并经公司总经理签字审核,KPI 单项关键值为 0%; 备注:连续 3 个月考核在 E 级及以下员工,将由人力资源部安排各级领导谈话,规定下月目标,如下月还未达到 D 级及以上标准,公司将予以开除;六、 绩效考核细则6.1 KPI 绩效根据部门工作性质和内容制订,每个被考核人各项总值为 100%;6.1.1 根据工作权重分别计算:所有权重之和为 100%,权重最高为 30%,最低为10%;6.1。2 KPI 各部门考核评分规定:各部门 KPI 总平均值不得高于 100%。 七、个人绩效奖金计算方式:7.1 绩效奖金以固定绩效奖金*评定分值计算。 绩效...

1、当您付费下载文档后,您只拥有了使用权限,并不意味着购买了版权,文档只能用于自身使用,不得用于其他商业用途(如 [转卖]进行直接盈利或[编辑后售卖]进行间接盈利)。
2、本站所有内容均由合作方或网友上传,本站不对文档的完整性、权威性及其观点立场正确性做任何保证或承诺!文档内容仅供研究参考,付费前请自行鉴别。
3、如文档内容存在违规,或者侵犯商业秘密、侵犯著作权等,请点击“违规举报”。

碎片内容

公司绩效考核方案KPI

您可能关注的文档

确认删除?
VIP
微信客服
  • 扫码咨询
会员Q群
  • 会员专属群点击这里加入QQ群
客服邮箱
回到顶部