电脑桌面
添加小米粒文库到电脑桌面
安装后可以在桌面快捷访问

新电力电子装置介绍VIP专享VIP免费

新电力电子装置介绍_第1页
1/12
新电力电子装置介绍_第2页
2/12
新电力电子装置介绍_第3页
3/12
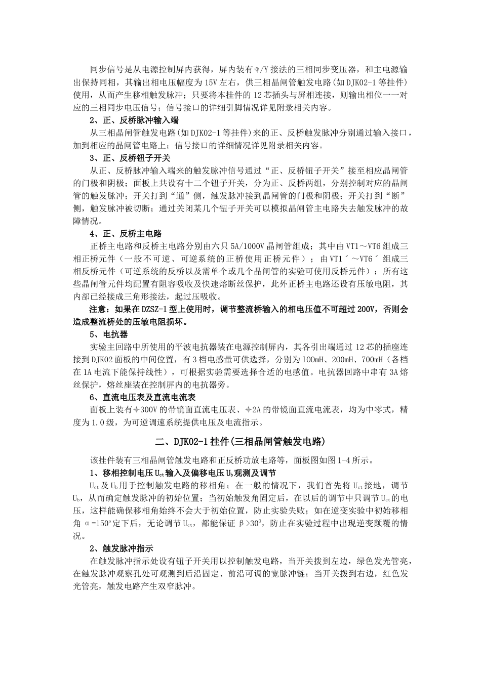
1-2DJK01电源控制屏电源控制屏主要为实验提供各种电源,如三相交流电源、直流励磁电源等;同时为实验提供所需的仪表,如直流电压、电流表,交流电压、电流表。屏上还设有定时器兼报警记录仪,供教师考核学生实验之用;在控制屏正面的大凹槽内,设有两根不锈钢管,可挂置实验所需挂件,凹槽底部设有12芯、10芯、4芯、3芯等插座,从这些插座提供有源挂件的电源;在控制屏两边设有单相三极220V电源插座及三相四极380V电源插座,此外还设有供实验台照明用的40W日光灯。图1-2主控制屏面板图1、三相电网电压指示三相电网电压指示主要用于检测输入的电网电压是否有缺相的情况,操作交流电压表下面的切换开关,观测三相电网各线间电压是否平衡。2、定时器兼报警记录仪平时作为时钟使用,具有设定实验时间、定时报警和切断电源等功能,它还可以自动记录由于接线操作错误所导致的告警次数。(具体操作方法详见DJDK-1型电力电子技术及电机控制实验装置使用说明书)3、电源控制部分它的主要功能是控制电源控制屏的各项功能,它由电源总开关、启动按钮及停止按钮组成。当打开电源总开关时,红灯亮;当按下启动按钮后,红灯灭,绿灯亮,此时控制屏的三相主电路及励磁电源都有电压输出。4、三相主电路输出三相主电路输出可提供三相交流200V/3A或240V/3A电源。输出的电压大小由“调速电源选择开关”控制,当开关置于“直流调速”侧时,A、B、C输出线电压为200V,可完成电力电子实验以及直流调速实验;当开关置于“交流调速”侧时,A、B、C输出线电压为240V,可完成交流电机调压调速及串级调速等实验。在A、B、C三相电源输出附近装有黄、绿、红发光二极管,用以指示输出电压。同时在主电源输出回路中还装有电流互感器,电流互感器可测定主电源输出电流的大小,供电流反馈和过流保护使用,面板上的TA1、TA2、TA3三处观测点用于观测三路电流互感器输出电压信号。5、励磁电源在按下启动按钮后将励磁电源开关拨向“开”侧,则励磁电源输出为220V的直流电压,并有发光二极管指示输出是否正常,励磁电源由0.5A熔丝做短路保护,由于励磁电源的容量有限,仅为直流电机提供励磁电流,不能作为大容量的直流电源使用。6、面板仪表面板下部设置有±300V数字式直流电压表和±5A数字式直流电流表,精度为0.5级,能为可逆调速系统提供电压及电流指示;面板上部设置有500V真有效值交流电压表和5A真有效值交流电流表,精度为0.5级,供交流调速系统实验时使用。1-3各挂件功能介绍以挂件的编号次序分别介绍其使用方法,并简单说明其工作原理和单元电路原理图。一、DJK02挂件(三相变流桥路)该挂件装有12只晶闸管、直流电压和电流表等,其面板如图1-3所示。图1-3DJK02面板图1、三相同步信号输出端同步信号是从电源控制屏内获得,屏内装有/Y接法的三相同步变压器,和主电源输出保持同相,其输出相电压幅度为15V左右,供三相晶闸管触发电路(如DJK02-1等挂件)使用,从而产生移相触发脉冲;只要将本挂件的12芯插头与屏相连接,则输出相位一一对应的三相同步电压信号;信号接口的详细引脚情况详见附录相关内容。2、正、反桥脉冲输入端从三相晶闸管触发电路(如DJK02-1等挂件)来的正、反桥触发脉冲分别通过输入接口,加到相应的晶闸管电路上;信号接口的详细情况详见附录相关内容。3、正、反桥钮子开关从正、反桥脉冲输入端来的触发脉冲信号通过“正、反桥钮子开关”接至相应晶闸管的门极和阴极;面板上共设有十二个钮子开关,分为正、反桥两组,分别控制对应的晶闸管的触发脉冲;开关打到“通”侧,触发脉冲接到晶闸管的门极和阴极;开关打到“断”侧,触发脉冲被切断;通过关闭某几个钮子开关可以模拟晶闸管主电路失去触发脉冲的故障情况。4、正、反桥主电路正桥主电路和反桥主电路分别由六只5A/1000V晶闸管组成;其中由VT1~VT6组成三相正桥元件(一般不可逆、可逆系统的正桥使用正桥元件);由VT1ˊ~VT6ˊ组成三相反桥元件(可逆系统的反桥以及需单个或几个晶闸管的实验可使用反桥元件);所有这些晶闸管元件均配置有阻容吸收及快速熔断丝保护,此外正桥主电路还设有压敏电阻,其内部已经接成三角形接法,起过压吸收。注...

1、当您付费下载文档后,您只拥有了使用权限,并不意味着购买了版权,文档只能用于自身使用,不得用于其他商业用途(如 [转卖]进行直接盈利或[编辑后售卖]进行间接盈利)。
2、本站所有内容均由合作方或网友上传,本站不对文档的完整性、权威性及其观点立场正确性做任何保证或承诺!文档内容仅供研究参考,付费前请自行鉴别。
3、如文档内容存在违规,或者侵犯商业秘密、侵犯著作权等,请点击“违规举报”。

碎片内容

新电力电子装置介绍

确认删除?
VIP
微信客服
  • 扫码咨询
会员Q群
  • 会员专属群点击这里加入QQ群
客服邮箱
回到顶部