电脑桌面
添加小米粒文库到电脑桌面
安装后可以在桌面快捷访问

李宁品牌遇到的问题及应对策略(第19组)VIP免费

李宁品牌遇到的问题及应对策略(第19组)_第1页
1/13
李宁品牌遇到的问题及应对策略(第19组)_第2页
2/13
李宁品牌遇到的问题及应对策略(第19组)_第3页
3/13
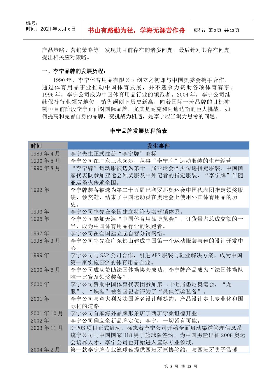
李宁品牌遇到的问题及应对策略小组成员:牟婷婷1080824207容家周1080824217邓家先3081824121梁振德3081824139雷萧3081824142授课教师:连漪教授2011年9月8日目录第2页共13页编号:时间:2021年x月x日书山有路勤为径,学海无涯苦作舟页码:第2页共13页一、李宁品牌的发展历程----------------------------------------3二、市场现状--------------------------------------------------4三、消费者行为分析--------------------------------------------5四、主要竞争对手----------------------------------------------6五、SWOT分析--------------------------------------------------7六、李宁品牌的产品策略分析-------------------------------------8七、李宁品牌的营销策略分析-------------------------------------9八、总结李宁品牌遇到的问题-------------------------------------10九、提出应对的策略---------------------------------------------11十、总结-------------------------------------------------------15参考文献:李宁品牌遇到的问题及应对策略【摘要】本文通过一系列的资料搜集,先了解李宁品牌的发展历程,对李宁品牌的市场现状、主要竞争者进行了简要分析,同时,通过分析李宁品牌的第3页共13页第2页共13页编号:时间:2021年x月x日书山有路勤为径,学海无涯苦作舟页码:第3页共13页产品策略、营销策略等,发现其目前存在的诸多问题,最后针对其存在问题提出相关应对策略。一、李宁品牌的发展历程:1990年,李宁体育用品有限公司创立之初即与中国奥委会携手合作,通过体育用品事业推动中国体育发展,并不遗余力赞助各项体育赛事。1995年,李宁公司成为中国体育用品行业的领跑者。2004年,李宁公司继续保持行业领先地位,销售额创下历史新高,向着国际一流品牌的目标冲刺…目前阶段李宁正面对国际品牌,尤其是耐克和阿迪达斯的巨大挑战,如何提高和完善自身的品牌,变挑战为机遇,是李宁应当竭力思考的问题。李宁品牌发展历程简表时间发生事件1989年4月李宁先生正式注册“李宁牌”商标1990年5月李宁公司在广东三水起步,从事“李宁牌”运动服装的生产经营1990年8月“李宁牌”运动服被选为第十一届亚运会圣火传递指定服装、中国国家代表队参加亚运会领奖服及中外记者的指定服装,“李宁牌”伴随亚运圣火传遍全国。1992年李宁牌装备被选为第二十五届巴塞罗那奥运会中国代表团指定领奖服装、领奖鞋,结束了中国运动员在奥运会上使用外国体育用品的历史。1993年李宁公司率先在全国建立特许专卖营销体系。1995年李宁公司参加天津“中国体育用品博览会”,订货量占总成交额的一半,成为中国体育用品行业的领跑者。1997年李宁公司在全国建立起自营分销网络。1998年3月李宁公司率先在广东佛山建成中国第一个运动服装与鞋的设计开发中心。1999年李宁公司与SAP公司合作,引进AFS服装与鞋业解决方案,成为中国第一家实施ERP的体育用品企业。2000年6月李宁公司成功赞助法国体操协会成功,李宁牌产品成为“法国体操队唯一比赛及领奖装备”。2000年李宁公司赞助中国体育代表团参加第二十七届悉尼奥运会,“龙服”、“蝶鞋”被各国记者评为了“最佳领奖装备”。2001年李宁公司与意大利及法国著名设计师签约,产品设计走上专业化和国际化的道路。2001年10月李宁公司首家海外品牌形象店于西班牙桑坦德开业。2002年李宁公司确立全新品牌定位:李宁,一切皆有可能。2003年11月E-POS项目正式启动,标志着李宁公司开始全面启动渠道管理信息系统宁公司与中国国家U18男子篮球队签约,为中国男篮出征2008奥运会培养人才,李宁公司也开始进入篮球专业领域。2004年2月第一款李宁牌专业篮球鞋提供西班牙篮协签约,与西班牙男子篮球第4页共13页第3页共13页编号:时间:2021年x月x日书山有路勤为径,学海无涯苦作舟页码:第4页共13页队、女子篮球队签约至2008年。2004年6月28日李宁有限公司在香港联交主板成功上市(股票编号:2331),这是第一家内地体育用品公司在香港上市。2004年8月李宁公司与美国Exeter研发公司NedFrederick博士合作,共同致力于李宁运动鞋核心技术的研发...

1、当您付费下载文档后,您只拥有了使用权限,并不意味着购买了版权,文档只能用于自身使用,不得用于其他商业用途(如 [转卖]进行直接盈利或[编辑后售卖]进行间接盈利)。
2、本站所有内容均由合作方或网友上传,本站不对文档的完整性、权威性及其观点立场正确性做任何保证或承诺!文档内容仅供研究参考,付费前请自行鉴别。
3、如文档内容存在违规,或者侵犯商业秘密、侵犯著作权等,请点击“违规举报”。

碎片内容

李宁品牌遇到的问题及应对策略(第19组)

您可能关注的文档

精华资料店+ 关注
实名认证
内容提供者

大量教育教学资料

确认删除?
VIP
微信客服
  • 扫码咨询
会员Q群
  • 会员专属群点击这里加入QQ群
客服邮箱
回到顶部