电脑桌面
添加小米粒文库到电脑桌面
安装后可以在桌面快捷访问

川教版八年级历史上册复习提纲(全套)VIP免费

川教版八年级历史上册复习提纲(全套)_第1页
1/7
川教版八年级历史上册复习提纲(全套)_第2页
2/7
川教版八年级历史上册复习提纲(全套)_第3页
3/7
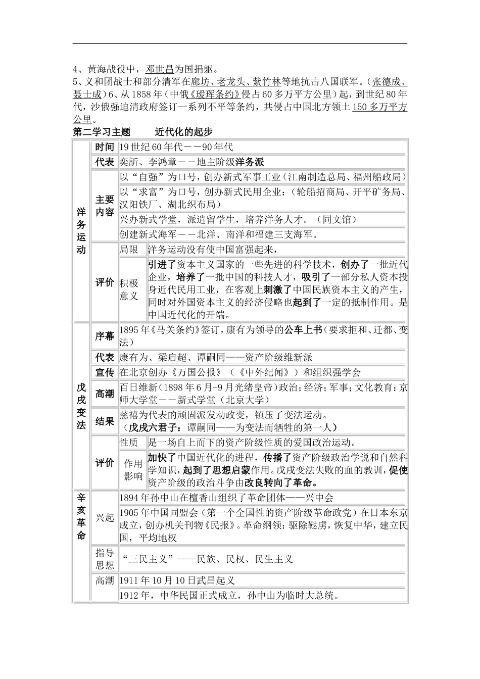
八年级上册复习资料(川教版)第一学习主题列强的侵略和中国人民的抗争一、列强侵华战争表根本原因打开中国大门,变中国为其商品市场、原料市场,维护扩大侵略权益。战争名称鸦片战争第二次鸦片战争甲午中日战争八国联军侵华直接原因借口林则徐虎门销烟英“亚罗号”法“马神甫”为了镇压义和团运动起止时间1840-18421856-18601894-18951900侵略者英国英、法日本奥俄德美法意英日八国重要事件《南京条约》附件:领事裁判权和片面最惠国待遇等权利英法联军攻占北京、抢劫火烧圆明园黄海大战(邓世昌)八国联军攻占北京,慈禧太后逃往西安。签订条约1842年《南京条约》《北京条约》《天津条约》1895年《马关条约》1901年《辛丑条约》条约内容割香港岛赔2100万元,开放广州、厦门、福州、宁波、上海关税协商(影响最大)割辽东半岛、台湾、澎湖列岛赔白银2亿两增开重庆、沙市、苏州、杭州为通商口岸允许日本在中国开设工厂(与其他条约区别最大)赔偿白银4.5亿两;保证严禁人民参加反对列强的活动(清政府成为洋人的朝廷和统治工具);拆毁大沽炮台,允许列强派兵驻扎北京到山海铁路沿线;在北京划定使馆界,允许各国派兵保护,不许中国人居住。影响危害中国开始沦为半殖民地半封建社会,是中国近代史的开端。中国半殖民地化的程度进一步加深大大加深了中国半殖民地化的程度。刺激了帝国主义掀起瓜分中国的狂潮清政府完全成为帝国主义统治中国的工具,中国完全沦为半殖民地半封建社会.中国一步步逐渐沦为半殖民地半封建社会。(时间+战争+条约+影响)启示“落后就要挨打”、“天下兴亡,匹夫有责”二、中国人民的抗争1、1839年林则徐虎门销烟,林则徐是民族英雄。2、洪秀全领导太平天国运动,定都南京;太平军抗击洋枪队:1862年慈溪大战,击毙华尔。3、1876年左宗棠收复新疆,捍卫了祖国领土的完整。1884年清政府在新疆设立行省。4、黄海战役中,邓世昌为国捐躯。5、义和团战士和部分清军在廊坊、老龙头、紫竹林等地抗击八国联军。(张德成、聂士成)6、从1858年(中俄《瑷珲条约》侵占60多万平方公里)起,到世纪80年代,沙俄强迫清政府签订一系列不平等条约,共侵占中国北方领土150多万平方公里。第二学习主题近代化的起步洋务运动时间19世纪60年代――90年代代表奕訢、李鸿章――地主阶级洋务派主要内容以“自强”为口号,创办新式军事工业(江南制造总局、福州船政局)以“求富”为口号,创办新式民用企业:(轮船招商局、开平矿务局、汉阳铁厂、湖北织布局)兴办新式学堂,派遣留学生,培养洋务人才。(同文馆)创建新式海军――北洋、南洋和福建三支海军。评价局限洋务运动没有使中国富强起来,积极意义引进了资本主义国家的一些先进的科学技术,创办了一批近代企业,培养了一批中国的科技人才,吸引了一部分私人资本投身近代民用工业,在客观上刺激了中国民族资本主义的产生,同时对外国资本主义的经济侵略也起到了一定的抵制作用。是中国近代化的开端。戊戌变法序幕1895年《马关条约》签订,康有为领导的公车上书(要求拒和、迁都、变法)代表康有为、梁启超、谭嗣同——资产阶级维新派宣传在北京创办《万国公报》(《中外纪闻》)和组织强学会高潮百日维新(1898年6月-9月光绪皇帝)政治;经济;军事;文化教育:京师大学堂――新式学堂(北京大学)结果慈禧为代表的顽固派发动政变,镇压了变法运动。(戊戌六君子:谭嗣同——为变法而牺牲的第一人)评价性质是一场自上而下的资产阶级性质的爱国政治运动。作用影响加快了中国近代化的进程,传播了资产阶级政治学说和自然科学知识,起到了思想启蒙作用。戊戌变法失败的血的教训,促使资产阶级的政治斗争由改良转向了革命。辛亥革命兴起1894年孙中山在檀香山组织了革命团体——兴中会1905年中国同盟会(第一个全国性的资产阶级革命政党)在日本东京成立,创办机关刊物《民报》。革命纲领:驱除鞑虏,恢复中华,建立民国,平均地权指导思想“三民主义”——民族、民权、民生主义高潮1911年10月10日武昌起义1912年,中华民国正式成立,孙中山为临时大总统。颁布了第一部具有资产阶级性质的宪法――《中华民国临时约法》评价性质一...

1、当您付费下载文档后,您只拥有了使用权限,并不意味着购买了版权,文档只能用于自身使用,不得用于其他商业用途(如 [转卖]进行直接盈利或[编辑后售卖]进行间接盈利)。
2、本站所有内容均由合作方或网友上传,本站不对文档的完整性、权威性及其观点立场正确性做任何保证或承诺!文档内容仅供研究参考,付费前请自行鉴别。
3、如文档内容存在违规,或者侵犯商业秘密、侵犯著作权等,请点击“违规举报”。

碎片内容

川教版八年级历史上册复习提纲(全套)

您可能关注的文档

确认删除?
VIP
微信客服
  • 扫码咨询
会员Q群
  • 会员专属群点击这里加入QQ群
客服邮箱
回到顶部