电脑桌面
添加小米粒文库到电脑桌面
安装后可以在桌面快捷访问

湖北省武汉市蔡甸区第二中学高中化学 第二节《元素周期表和元素周期律》教案 新人教版必修2VIP免费

湖北省武汉市蔡甸区第二中学高中化学 第二节《元素周期表和元素周期律》教案 新人教版必修2_第1页
1/4
湖北省武汉市蔡甸区第二中学高中化学 第二节《元素周期表和元素周期律》教案 新人教版必修2_第2页
2/4
湖北省武汉市蔡甸区第二中学高中化学 第二节《元素周期表和元素周期律》教案 新人教版必修2_第3页
3/4
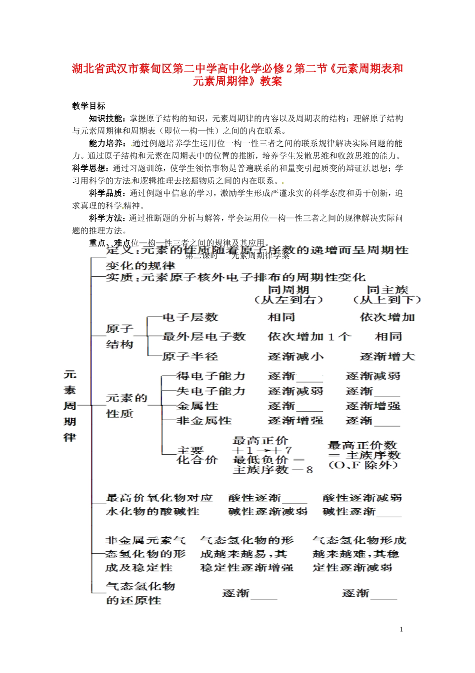
湖北省武汉市蔡甸区第二中学高中化学必修2第二节《元素周期表和元素周期律》教案教学目标知识技能:掌握原子结构的知识,元素周期律的内容以及周期表的结构;理解原子结构与元素周期律和周期表(即位—构—性)之间的内在联系。能力培养:通过例题培养学生运用位一构一性三者之间的联系规律解决实际问题的能力。通过原子结构和元素在周期表中的位置的推断,培养学生发散思维和收敛思维的能力。科学思想:通过习题训练,使学生领悟事物是普遍联系的和量变引起质变的辩证法思想;学习用科学的方法和逻辑推理去挖掘物质之间的内在联系。科学品质:通过例题中信息的学习,激励学生形成严谨求实的科学态度和勇于创新,追求真理的科学精神。科学方法:通过推断题的分析与解答,学会运用位—构—性三者之间的规律解决实际问题的推理方法。重点、难点位—构—性三者之间的规律及其应用。第二课时元素周期律学案1例1.A、B、C、D、E是同一周期的五种主族元素,A和B的最高价氧化物对应的水化物显碱性,且碱性B>A;C、D两种元素对应的气态氢化物的稳定性C>D,则它们的原子序数由小到大的顺序是()A.BM2.(2011·高考重庆卷)下列叙述正确的是()A.Fe分别与氯气和稀盐酸反应所得氯化物相同B.K、Zn分别与不足量的稀硫酸反应所得溶液均呈中性C.Li、Na、K的原子半径和密度随原子序数的增加而增大D.C、P、S、Cl的最高价氧化物对应水化物的酸性逐渐增强3.(2012·高考浙江卷)X、Y、Z是原子序数依次递增的短周期元素,3种元素的原子核外电子数之和与Ca2+的核外电子数相等,X、Z分别得到一个电子后均形成稀...

1、当您付费下载文档后,您只拥有了使用权限,并不意味着购买了版权,文档只能用于自身使用,不得用于其他商业用途(如 [转卖]进行直接盈利或[编辑后售卖]进行间接盈利)。
2、本站所有内容均由合作方或网友上传,本站不对文档的完整性、权威性及其观点立场正确性做任何保证或承诺!文档内容仅供研究参考,付费前请自行鉴别。
3、如文档内容存在违规,或者侵犯商业秘密、侵犯著作权等,请点击“违规举报”。

碎片内容

湖北省武汉市蔡甸区第二中学高中化学 第二节《元素周期表和元素周期律》教案 新人教版必修2

您可能关注的文档

确认删除?
VIP
微信客服
  • 扫码咨询
会员Q群
  • 会员专属群点击这里加入QQ群
客服邮箱
回到顶部