电脑桌面
添加小米粒文库到电脑桌面
安装后可以在桌面快捷访问

学生学习素养评定标准VIP免费

学生学习素养评定标准_第1页
1/2
学生学习素养评定标准_第2页
2/2
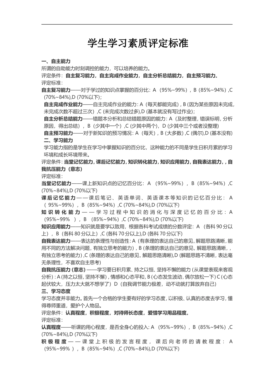
学生学习素质评定标准一、自主能力所谓的自助能力时刻调控的能力,可以培养的能力。评定条件:自主复习能力,自主完成作业能力,自主分析总结能力,自主预习能力。评定标准:自主复习能力——对于学过的知识点掌握的百分比:A(95%~99%),B(85%~94%),C(70%~84%),D(70%以下);自主完成作业能力——自主完成作业的能力:A(每天都能完成),B(因为某些原因未完成,未完成次数不超过三次),C(未完成次数过多),D(基本就没有写过作业);自主分析总结能力——错题本分析和总结错题原因的能力:A(及时整理,错误标明,分析原因,得出总结),B(少其中一个),C(少其中两个),D(少其中三个或者没整理)自主预习能力——对于新知识的预习情况:A(每天),B(大多数),C(偶尔),D(基本没有)二、学习能力学习能力指的是学生在学习中掌握知识的百分比,这种能力的不同是学生日积月累的学习环境和成长环境带来。评定条件:当堂记忆能力,课后记忆能力,知识转化能力,知识应用能力,自我表达能力,,自我抗压能力(意志)评定标准:当堂记忆能力——课上新知识点的记忆百分比:A(95%~99%),B(85%~94%),C(70%~84%),D(70%以下)课后记忆能力——课后笔记、英语单词、英语课本等知识的记忆百分比:A(95%~99%),B(85%~94%),C(70%~84%),D(70%以下)知识转化能力——学习过程中知识的消化与深度记忆的百分比:A(95%~99%),B(85%~94%),C(70%~84%),D(70%以下)知识应用能力——知识就是要学以致用,根据各科考试成绩的分数评定:A(各科90分以上),B(各科80分以上),C(各科70分以上),D(各科70分以下)自我表达能力——表达的条理性与创造性:A(有条理的表达自己的意见,解题思路清晰,能用不同的方法解决问题,有独立思考的能力),B(条理的表达自己的意见,解题思路清晰,,有独立思考的能力),C(条理的表达自己的意见,解题思路清晰),D(解题思路不清晰,表达毫无条理性,不喜欢自主思考)自我抗压能力(意志)——学习要日积月累、持之以恒、坚持不懈的能力(从课堂表现来客观分析):A(持之以恒,坚持不懈),情感和心态平和,B(心态发生波动,偶尔放松一下)C(心态起伏较大,压力太大就不想学了)D(自我调节能力极差,动不动就打算放弃自己)三、学习态度学习态度并非能力。首先一个合格的学生要有好的学习态度,以积极、认真的态度去学习,懂得尊师重道,爱护个人物品。评定条件:认真程度,积极程度,对待师长态度,爱惜学习用品程度。评定标准:认真程度——听课的用心程度,是否全身心的投入:A(95%~99%),B(85%~94%),C(70%~84%),D(70%以下)积极程度——课堂上积极的发言程度,课后向老师的请教程度:A(95%~99%),B(85%~94%),C(70%~84%),D(70%以下)对待师长的态度——是否尊重老师,上课时有问题举手向老师请示,不顶撞老师,不打断老师等等:A(95%~99%),B(85%~94%),C(70%~84%),D(70%以下)爱惜学习用品程度——书面是否干净整洁,教科书及笔记、习题试卷是否完整:A(非常完整与整洁),B(完整整洁),C(有一部分不够整洁和完整),D(很不完整,甚至都弄丢了)四、学习习惯教书育人,传授的不仅仅是知识,更是做人的准则,培养孩子一个良好的行为习惯,做一个优秀的自我也是重中之重。评定条件:坐姿,书写规范,课堂纪律,科学分配学习时间评定标准:坐姿——是否标准:A(非常标准),B(有点瑕疵),C(偶尔偷懒靠靠墙等)D(头太低,翘个二郎腿,总是趴桌子上写字等)书写规范——根据课堂笔记、试卷卷面等进行客观的评定:A(字迹工整、清晰、内容完整、条理清晰),B(少一个),C(少两个),D(少三个及以上)课堂纪律——根据课堂上的表现而客观评定:A(非常专注于听课)B(偶尔会交头接耳)C(总是讲话,影响到其他同学的学习)D(制造各种事端从而引起老师和学生的关注,影响老师的讲课进度和全班同学的听课状态)科学的分配时间——根据各科考试的分数评定,上课进入状态时间的长短:A(非常合理的学习分配时间,学习的时间就是学习,能迅速的进入学习状态),B(较合理的时间分配,进入学习状态较快),C(不太懂得怎么去合力的分配时间)D(只学感兴趣的学科,进入学习状态非常慢)

1、当您付费下载文档后,您只拥有了使用权限,并不意味着购买了版权,文档只能用于自身使用,不得用于其他商业用途(如 [转卖]进行直接盈利或[编辑后售卖]进行间接盈利)。
2、本站所有内容均由合作方或网友上传,本站不对文档的完整性、权威性及其观点立场正确性做任何保证或承诺!文档内容仅供研究参考,付费前请自行鉴别。
3、如文档内容存在违规,或者侵犯商业秘密、侵犯著作权等,请点击“违规举报”。

碎片内容

学生学习素养评定标准

您可能关注的文档

确认删除?
VIP
微信客服
  • 扫码咨询
会员Q群
  • 会员专属群点击这里加入QQ群
客服邮箱
回到顶部