电脑桌面
添加小米粒文库到电脑桌面
安装后可以在桌面快捷访问

企业所得税税前列支费用VIP免费

企业所得税税前列支费用_第1页
1/4
企业所得税税前列支费用_第2页
2/4
企业所得税税前列支费用_第3页
3/4
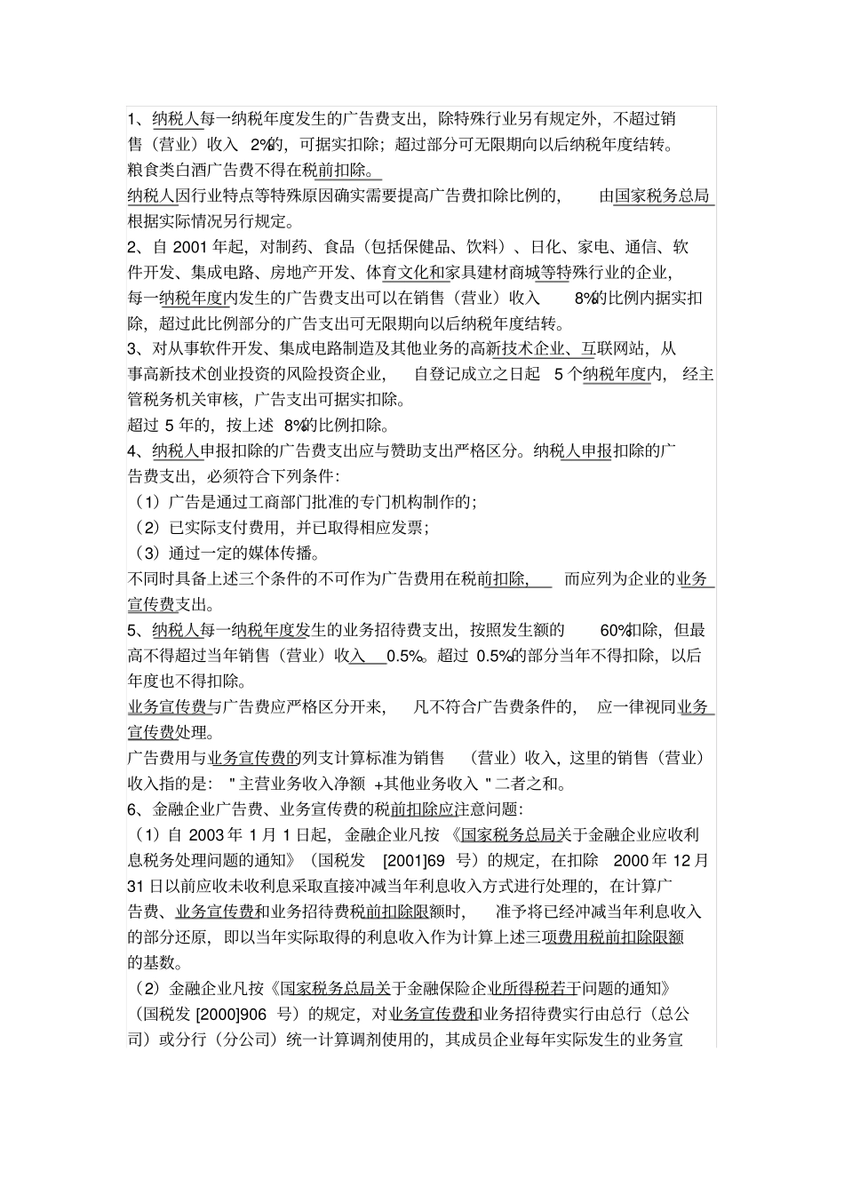
企业所得税税前列支费用税前列支中的“税”指的是企业所得税。税前列支就是税前利润中可以抵扣的费用。由于会计法和税法存在了某些方面的差异,会计账务处理和税务处理对企业的收入与费用的认定口径不相同。营业外支出比如:企业违反行政规定而受到的行政罚款,会计账务处理上做了“营业外支出”,税前利润中已扣除了这部分罚款,但税法规定,企业的受政府行政部分的行政罚款在计算所得税时不可以抵扣,所以这部分的罚款要调增企业的应纳税所得额。举例:企业的受行政处罚3万元,会计税前利润是80万,但税法上认定的应交所得税的利润(税收上称应纳税所得额)不是80万元,而是80+3=83万元,这3万元就是不能在税前列支的,所以要加上去一起计算所得税。其它投资另如:依上例子,企业购买国库债券,取得收入10万元,会计上做了收益处理,会计税前利润80万元,税法规定购买国库债券取得的收入不要交纳所得税。所以在计算应纳所得税的利润时,应扣除这部分收益。按80+3-10=73万元计征所得税。10万元就是可以是税前列支的。广告费收入分类广告费收入及支出是许多企业在会计实务中均要面临的问题。在临近年末的时候,企业需要认识到所得税汇算清缴的重要性,正确确认广告费业务收入、掌握广告费的所得税税前列支比例、分清广告费支出与业务宣传费支出的差异并做好相应的所得税纳税调整。我们按照涉及广告业务的具体情况,可以把企业分为两类:一类是广告公司,广告公司中广告制作转包是一项重要的广告费支出,可以抵减收入、抵减当期应纳税所得额;另一类是非广告公司性质的企业(以下简称一般企业),广告费支出应作为企业的费用支出,抵减当期应纳税所得额。国税、地税均加强了对所得税审计的监管力度,包括发布不信任中介机构名单、发现中介机构出具虚假报告予以处罚等,所以企业正确地进行涉及广告业务的财税处理就显得愈加重要。下面就企业涉及广告费业务的财税问题做几点简要的介绍:一般企业广告费支出所得税税前列支1、纳税人每一纳税年度发生的广告费支出,除特殊行业另有规定外,不超过销售(营业)收入2%的,可据实扣除;超过部分可无限期向以后纳税年度结转。粮食类白酒广告费不得在税前扣除。纳税人因行业特点等特殊原因确实需要提高广告费扣除比例的,由国家税务总局根据实际情况另行规定。2、自2001年起,对制药、食品(包括保健品、饮料)、日化、家电、通信、软件开发、集成电路、房地产开发、体育文化和家具建材商城等特殊行业的企业,每一纳税年度内发生的广告费支出可以在销售(营业)收入8%的比例内据实扣除,超过此比例部分的广告支出可无限期向以后纳税年度结转。3、对从事软件开发、集成电路制造及其他业务的高新技术企业、互联网站,从事高新技术创业投资的风险投资企业,自登记成立之日起5个纳税年度内,经主管税务机关审核,广告支出可据实扣除。超过5年的,按上述8%的比例扣除。4、纳税人申报扣除的广告费支出应与赞助支出严格区分。纳税人申报扣除的广告费支出,必须符合下列条件:(1)广告是通过工商部门批准的专门机构制作的;(2)已实际支付费用,并已取得相应发票;(3)通过一定的媒体传播。不同时具备上述三个条件的不可作为广告费用在税前扣除,而应列为企业的业务宣传费支出。5、纳税人每一纳税年度发生的业务招待费支出,按照发生额的60%扣除,但最高不得超过当年销售(营业)收入0.5%。超过0.5%的部分当年不得扣除,以后年度也不得扣除。业务宣传费与广告费应严格区分开来,凡不符合广告费条件的,应一律视同业务宣传费处理。广告费用与业务宣传费的列支计算标准为销售(营业)收入,这里的销售(营业)收入指的是:"主营业务收入净额+其他业务收入"二者之和。6、金融企业广告费、业务宣传费的税前扣除应注意问题:(1)自2003年1月1日起,金融企业凡按《国家税务总局关于金融企业应收利息税务处理问题的通知》(国税发[2001]69号)的规定,在扣除2000年12月31日以前应收未收利息采取直接冲减当年利息收入方式进行处理的,在计算广告费、业务宣传费和业务招待费税前扣除限额时,准予将已经冲减当年利息收入的部分还原,即以当年实际取得的利息...

1、当您付费下载文档后,您只拥有了使用权限,并不意味着购买了版权,文档只能用于自身使用,不得用于其他商业用途(如 [转卖]进行直接盈利或[编辑后售卖]进行间接盈利)。
2、本站所有内容均由合作方或网友上传,本站不对文档的完整性、权威性及其观点立场正确性做任何保证或承诺!文档内容仅供研究参考,付费前请自行鉴别。
3、如文档内容存在违规,或者侵犯商业秘密、侵犯著作权等,请点击“违规举报”。

碎片内容

企业所得税税前列支费用

您可能关注的文档

确认删除?
VIP
微信客服
  • 扫码咨询
会员Q群
  • 会员专属群点击这里加入QQ群
客服邮箱
回到顶部