电脑桌面
添加小米粒文库到电脑桌面
安装后可以在桌面快捷访问

快速成形纸质铸型浇注锡铋合金模具VIP免费

快速成形纸质铸型浇注锡铋合金模具_第1页
1/5
快速成形纸质铸型浇注锡铋合金模具_第2页
2/5
快速成形纸质铸型浇注锡铋合金模具_第3页
3/5
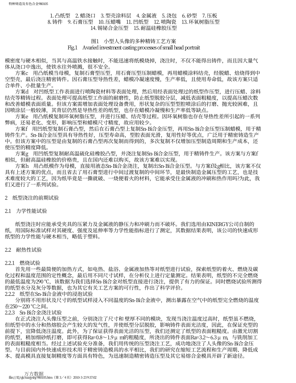
特种铸造及有色合金980105特种铸造及有色合金SPECIALCASTING&NONFERROUSALLOYS1998年第1期No.11998科技期刊用快速成形纸质铸型浇注锡铋合金模具华中理工大学沈其文*新加坡KINERGY公司林国才武汉汽轮发电机厂蔡星文摘要概述了快速成形技术的优越性和应用领域,拟定了多种快速成形纸型的精密铸造工艺方案,分析比较了各方案的特点和实施条件。着重阐述了用快速成形纸质铸型直接浇注液态Sn-Bi合金,生产压型或母模的实用性试验研究,以及围绕此项试验对快速成形纸型材料所进行的力学性能、耐热性等前期预备试验,在此基础上成功地浇铸了人头像压型。关键词:快速成形技术纸质铸型锡铋合金DirectlyPouringtheSn-BiAlloyPatternorPressDiebyUsingaPrototypeMadeofPaperShenQiwen(HuazhongUniversityofScience&Technology)LinGuocai(KINERGYPTE.LTD.Singpore)CaiXingwen(WuhanTurbogeneratorFactory)ABSTRACTThepapersummariesadvantageandapplicationareaofRapidPrototypingTechnology.Aseriesofinvestmentcastingprocessesofpapermouldhasbeenmadeandthefeaturesandimplementalfactorshasbeencompared.WehaveemphasizedtheresearchondirectlypouringliquidSn-BialloyintotheRapidPrototypingpapermould.Insuchaway,Wecanproduceapressdieorprototype,andalsomakesomepredeterminatetestsonmechanicalpropertiesandheat-resistanceofpapermaterial.Onthebasisofthesetestspressdieofmen'sheadportraithasbeensuccessfullypoured.KeyWords:RapidPrototypingTechnology,PaperMould,Sn-BiAlloy由华中理工大学与新加坡KINERGY公司合作开发的ZIPPY系列快速成形机是近几年出现的一种最新加工设备,它集计算机辅助设计(CAD)、激光技术、精密伺服驱动和计算机数字控制(CNC)等先进技术于一体,可用纸制造机械、电子、汽车、飞机及家电等各种复杂形状样品的原型、精密铸造压型或母模、塑料模具以及玩具、艺术品、骨移置的零件及模具等。目前ZIPPY系列快速成形机最大成形件尺寸可达长×宽×高=1200mm×750mm×550mm,其制造精度在X,Y及Z三个方向均可达±0.1~±0.2mm,其成形速度快,生产率高,切割速度可达650mm/s以上,上述参数均高于国内外同类产品。并已在日本、印尼、英国、德国及我国台湾、广州、番禺及珠海等多家公司使用。1快速成形精密铸造工艺方案分析选用艺术人头像纸型进行多种精密铸造方案的研究。首先在ZIPPY快速成形机上用激光切割出人头像的纸质原型(凸、凹纸模型成对一次切割制成),然后拟定不同工艺方案进行试验,如图1所示。方案a用凸纸模代替蜡模,粘上蜡浇口,直接涂料结壳,经高温焙烧,烧掉纸模,留下中空型壳进行浇注。该方案的实施条件是要求纸模易燃烧、含杂质少。为此,我们对纸模进行了燃烧试验,试验结果表明,纸模中含有4.93%~5.11%的水分及7.39%~8.00%的灰分,因此在焙烧中,纸模将产生大量气体,引起型壳胀裂,并且焙烧后在型壳中残留较多的灰渣,不易清除干净,易导致精铸件产生夹渣等缺陷。并且每次浇注都要烧失纸模,其成本也较高。方案b用凸纸模作为气化模,将纸模埋入砂中造型,在不取出纸模的情况下,将铁水直接浇到纸模上,企望利用高温铁水将纸模烧掉。该方案实施条件要求纸模密度低,容易燃烧并气化烧掉,但从密度测定中,反映纸file:///E|/qk/tzzzjyshj/980105.htm(第1/4页)2010-3-239:37:02万方数据特种铸造及有色合金980105file:///E|/qk/tzzzjyshj/980105.htm(第2/4页)2010-3-239:37:02万方数据特种铸造及有色合金9801051.凸纸型2.蜡浇口3.型壳涂料层4.金属液5.浇包6.砂型7.压板8.铸件9.石膏压型10.压蜡嘴11.凹纸型12.喷陶瓷13.环氧树脂压型14.锡铋合金压型15.耐温硅橡胶压型图1小型人头像的多种精铸工艺方案Fig.1Avariedinvestmentcastingprocessesofsmallheadportrait模密度与硬木相似,当其与高温铁水接触时,不能迅速将纸模烧掉,浇注时,不仅不能得出铸件,而且因大量气体从浇口中逸出,使铁水往外喷溅,很不安全。方案c用凸纸模当母模,复制石膏型压型,用石膏压型压制蜡模,再用蜡模涂料结壳,经脱蜡、焙烧得到中空型壳,最后浇注精...

1、当您付费下载文档后,您只拥有了使用权限,并不意味着购买了版权,文档只能用于自身使用,不得用于其他商业用途(如 [转卖]进行直接盈利或[编辑后售卖]进行间接盈利)。
2、本站所有内容均由合作方或网友上传,本站不对文档的完整性、权威性及其观点立场正确性做任何保证或承诺!文档内容仅供研究参考,付费前请自行鉴别。
3、如文档内容存在违规,或者侵犯商业秘密、侵犯著作权等,请点击“违规举报”。

碎片内容

快速成形纸质铸型浇注锡铋合金模具

您可能关注的文档

书海行舟+ 关注
实名认证
内容提供者

热爱教学事业,对互联网知识分享很感兴趣

确认删除?
VIP
微信客服
  • 扫码咨询
会员Q群
  • 会员专属群点击这里加入QQ群
客服邮箱
回到顶部