电脑桌面
添加小米粒文库到电脑桌面
安装后可以在桌面快捷访问

九年级课堂教学情况调查问卷VIP免费

九年级课堂教学情况调查问卷_第1页
1/2
九年级课堂教学情况调查问卷_第2页
2/2
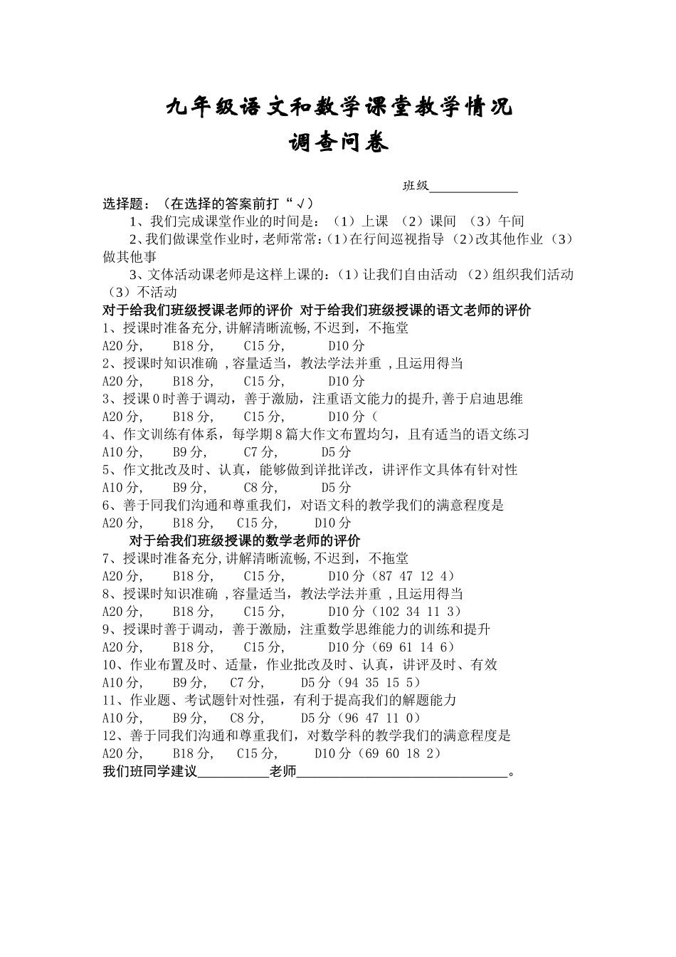
九年级语文和数学课堂教学情况调查问卷班级选择题:(在选择的答案前打“√)1、我们完成课堂作业的时间是:(1)上课(2)课间(3)午间2、我们做课堂作业时,老师常常:(1)在行间巡视指导(2)改其他作业(3)做其他事3、文体活动课老师是这样上课的:(1)让我们自由活动(2)组织我们活动(3)不活动对于给我们班级授课老师的评价对于给我们班级授课的语文老师的评价1、授课时准备充分,讲解清晰流畅,不迟到,不拖堂A20分,B18分,C15分,D10分2、授课时知识准确,容量适当,教法学法并重,且运用得当A20分,B18分,C15分,D10分3、授课0时善于调动,善于激励,注重语文能力的提升,善于启迪思维A20分,B18分,C15分,D10分(4、作文训练有体系,每学期8篇大作文布置均匀,且有适当的语文练习A10分,B9分,C7分,D5分5、作文批改及时、认真,能够做到详批详改,讲评作文具体有针对性A10分,B9分,C8分,D5分6、善于同我们沟通和尊重我们,对语文科的教学我们的满意程度是A20分,B18分,C15分,D10分对于给我们班级授课的数学老师的评价7、授课时准备充分,讲解清晰流畅,不迟到,不拖堂A20分,B18分,C15分,D10分(8747124)8、授课时知识准确,容量适当,教法学法并重,且运用得当A20分,B18分,C15分,D10分(10234113)9、授课时善于调动,善于激励,注重数学思维能力的训练和提升A20分,B18分,C15分,D10分(6961146)10、作业布置及时、适量,作业批改及时、认真,讲评及时、有效A10分,B9分,C7分,D5分(9435155)11、作业题、考试题针对性强,有利于提高我们的解题能力A10分,B9分,C8分,D5分(9647110)12、善于同我们沟通和尊重我们,对数学科的教学我们的满意程度是A20分,B18分,C15分,D10分(6960182)我们班同学建议老师。年月

1、当您付费下载文档后,您只拥有了使用权限,并不意味着购买了版权,文档只能用于自身使用,不得用于其他商业用途(如 [转卖]进行直接盈利或[编辑后售卖]进行间接盈利)。
2、本站所有内容均由合作方或网友上传,本站不对文档的完整性、权威性及其观点立场正确性做任何保证或承诺!文档内容仅供研究参考,付费前请自行鉴别。
3、如文档内容存在违规,或者侵犯商业秘密、侵犯著作权等,请点击“违规举报”。

碎片内容

九年级课堂教学情况调查问卷

您可能关注的文档

确认删除?
VIP
微信客服
  • 扫码咨询
会员Q群
  • 会员专属群点击这里加入QQ群
客服邮箱
回到顶部