电脑桌面
添加小米粒文库到电脑桌面
安装后可以在桌面快捷访问

人教版小学数学四年级下学期公式概念VIP免费

人教版小学数学四年级下学期公式概念_第1页
1/4
人教版小学数学四年级下学期公式概念_第2页
2/4
人教版小学数学四年级下学期公式概念_第3页
3/4
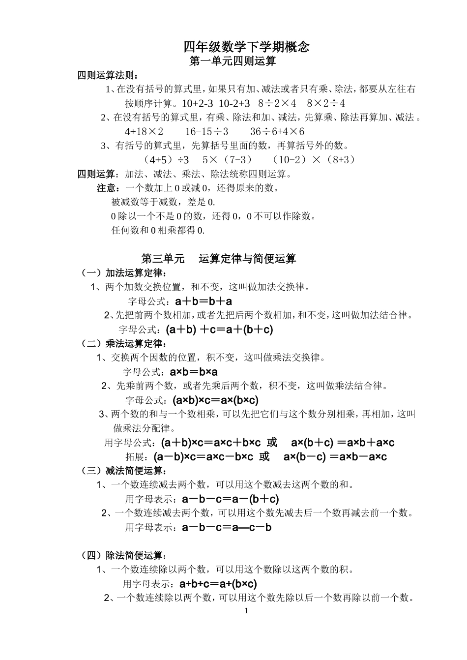
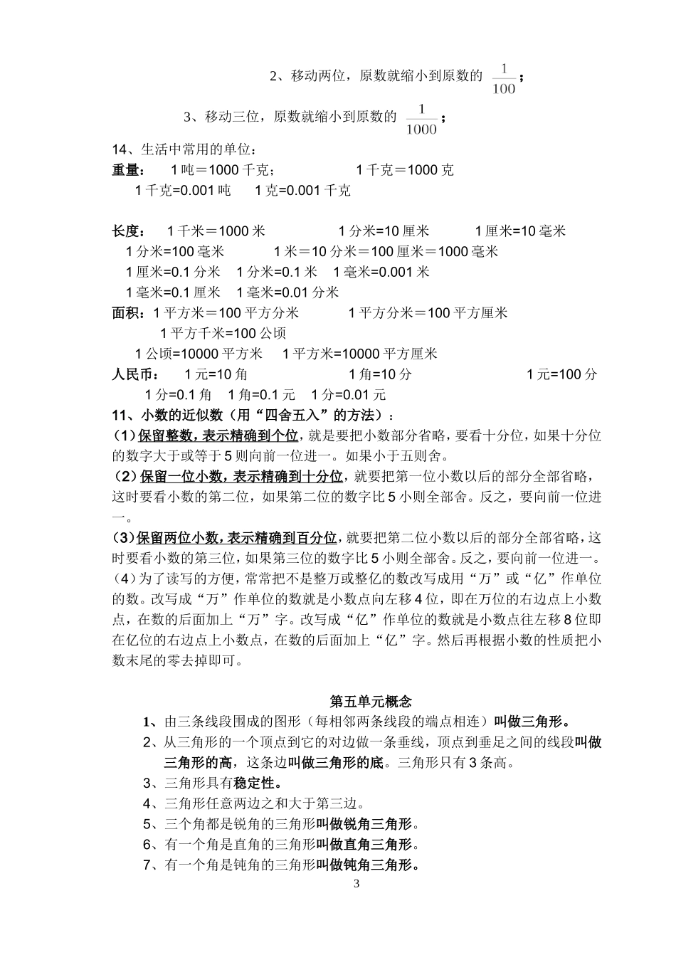
四年级数学下学期概念第一单元四则运算四则运算法则:1、在没有括号的算式里,如果只有加、减法或者只有乘、除法,都要从左往右按顺序计算。10+2-310-2+38÷2×48×2÷42、在没有括号的算式里,有乘、除法和加、减法,先算乘、除法再算加、减法。4+18×216-15÷336÷6+4×63、有括号的算式里,先算括号里面的数,再算括号外的数。(4+5)÷35×(7-3)(10-2)×(8+3)四则运算:加法、减法、乘法、除法统称四则运算。注意:一个数加上0或减0,还得原来的数。被减数等于减数,差是0.0除以一个不是0的数,还得0,0不可以作除数。任何数和0相乘都得0.第三单元运算定律与简便运算(一)加法运算定律:1、两个加数交换位置,和不变,这叫做加法交换律。字母公式:a+b=b+a2、先把前两个数相加,或者先把后两个数相加,和不变,这叫做加法结合律。字母公式:(a+b)+c=a+(b+c)(二)乘法运算定律:1、交换两个因数的位置,积不变,这叫做乘法交换律。字母公式:a×b=b×a2、先乘前两个数,或者先乘后两个数,积不变,这叫做乘法结合律。字母公式:(a×b)×c=a×(b×c)3、两个数的和与一个数相乘,可以先把它们与这个数分别相乘,再相加,这叫做乘法分配律。用字母公式:(a+b)×c=a×c+b×c或a×(b+c)=a×b+a×c拓展:(a-b)×c=a×c-b×c或a×(b-c)=a×b-a×c(三)减法简便运算:1、一个数连续减去两个数,可以用这个数减去这两个数的和。用字母表示:a-b-c=a-(b+c)2、一个数连续减去两个数,可以用这个数先减去后一个数再减去前一个数。用字母表示:a-b-c=a—c-b(四)除法简便运算:1、一个数连续除以两个数,可以用这个数除以这两个数的积。用字母表示:a÷b÷c=a÷(b×c)2、一个数连续除以两个数,可以用这个数先除以后一个数再除以前一个数。1用字母表示:a÷b÷c=a÷c÷b第四单元概念1、在进行测量和计算时,往往不能正好得到整数的结果,这时常用小数来表示。2、小数:把整数1平均分成10份、100份、1000份‥‥‥这样的一份或几份是十分之几,百分之几、千分之几‥‥‥写成不带分母的形式的数,叫小数。3、小数的计数单位是:十分之一、百分之一、千分之一‥‥‥分别写作0.1、0.01、0.001‥‥‥4、小数之间的进率:每相邻两个计数单位间的进率是10。5、小数数位:十分之几是一位小数,百分之几是两位小数,千分之几是三位小数6、=0.1=0.01=0.001小数的数位顺序表整数部分小数点小数部分数位…万位千位百位十位个位.十分位百分位千分位万分位…计数单位…万千百十个十分之一百分之一千分之一万分之一…9、小数的读法:整数部分按整数的读法来读,小数点读作点,小数部分要依次读出每个数字。10、小数的写法:整数部分按整数的写法来写,小数点写在个位右下角,小数部分依次写出每一个数位上的数字。11、小数的性质:1、小数的末尾添上“0”或者去掉“0”,小数的大小不变。2、根据小数的性质,遇到小数末尾有“0”的时候,一般地可以去掉小数末尾的“0”,把小数化简。12、小数大小比较:两个小数比大小,先比整数部分,如果整数部分相同,就从十分位开始顺次比较小数部分。13、小数点向右移动变化:1、移动一位,原数就扩大到原数的10倍;2、移动两位,原数就扩大到原数的100倍;3、移动三位,原数就扩大到原数的1000倍;小数点向左移动变化:1、移动一位,原数就缩小到原数的;22、移动两位,原数就缩小到原数的;3、移动三位,原数就缩小到原数的;14、生活中常用的单位:重量:1吨=1000千克;1千克=1000克1千克=0.001吨1克=0.001千克长度:1千米=1000米1分米=10厘米1厘米=10毫米1分米=100毫米1米=10分米=100厘米=1000毫米1厘米=0.1分米1分米=0.1米1毫米=0.001米1毫米=0.1厘米1毫米=0.01分米面积:1平方米=100平方分米1平方分米=100平方厘米1平方千米=100公顷1公顷=10000平方米1平方米=10000平方厘米人民币:1元=10角1角=10分1元=100分1分=0.1角1角=0.1元1分=0.01元11、小数的近似数(用“四舍五入”的方法):(1)保留整数,表示精确到个位,就是要把小数部分省略,要看十分位,如果十分位的数字大于或等于5则向前一位进一。如果小于...

1、当您付费下载文档后,您只拥有了使用权限,并不意味着购买了版权,文档只能用于自身使用,不得用于其他商业用途(如 [转卖]进行直接盈利或[编辑后售卖]进行间接盈利)。
2、本站所有内容均由合作方或网友上传,本站不对文档的完整性、权威性及其观点立场正确性做任何保证或承诺!文档内容仅供研究参考,付费前请自行鉴别。
3、如文档内容存在违规,或者侵犯商业秘密、侵犯著作权等,请点击“违规举报”。

碎片内容

人教版小学数学四年级下学期公式概念

您可能关注的文档

精品文库+ 关注
实名认证
内容提供者

小学学习各类资料大全

确认删除?
VIP
微信客服
  • 扫码咨询
会员Q群
  • 会员专属群点击这里加入QQ群
客服邮箱
回到顶部