电脑桌面
添加小米粒文库到电脑桌面
安装后可以在桌面快捷访问

(部编)人教语文2011课标版一年级下册《小公鸡和小鸭子》说课稿VIP免费

(部编)人教语文2011课标版一年级下册《小公鸡和小鸭子》说课稿_第1页
1/3
(部编)人教语文2011课标版一年级下册《小公鸡和小鸭子》说课稿_第2页
2/3
(部编)人教语文2011课标版一年级下册《小公鸡和小鸭子》说课稿_第3页
3/3
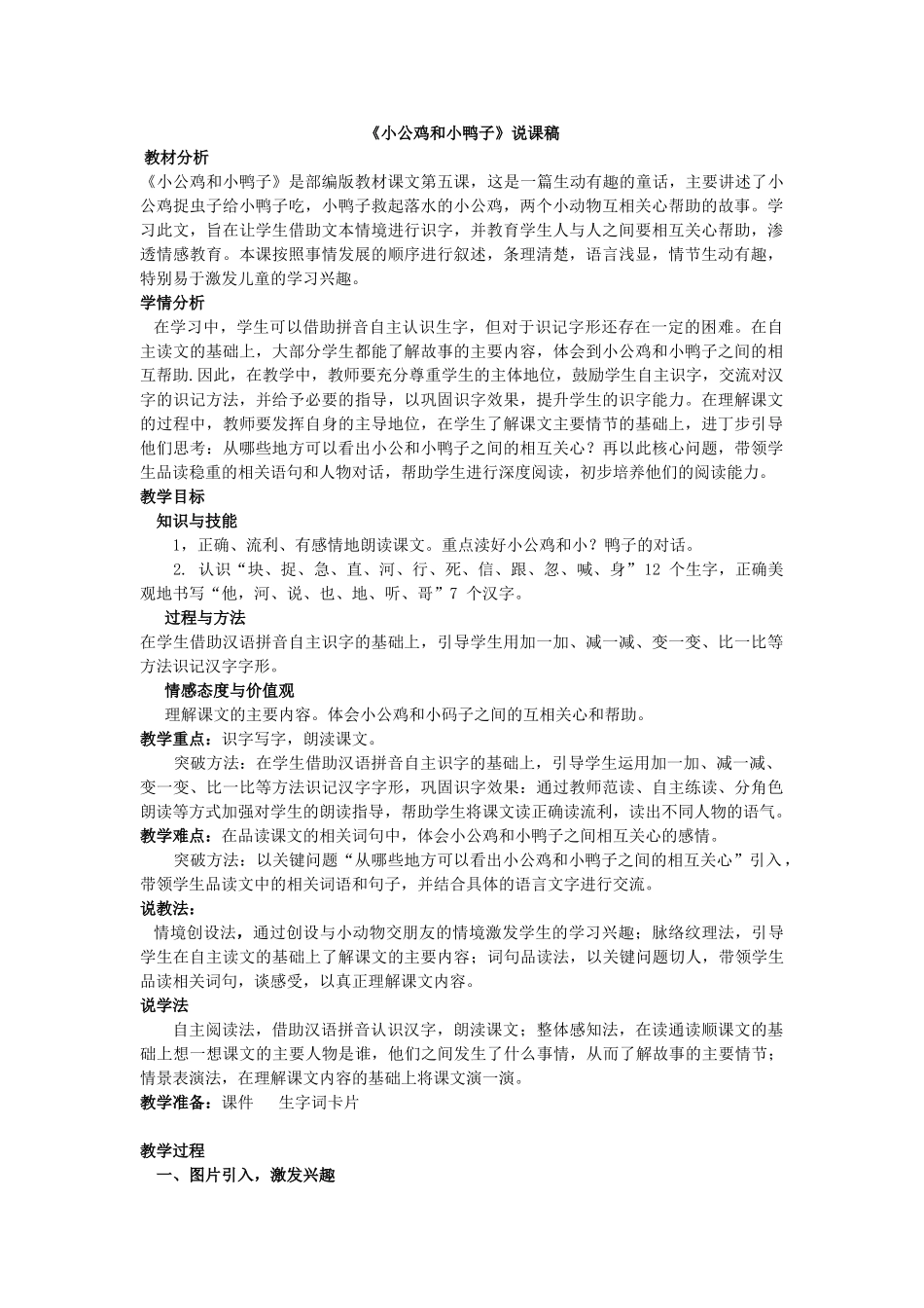
《小公鸡和小鸭子》说课稿教材分析《小公鸡和小鸭子》是部编版教材课文第五课,这是一篇生动有趣的童话,主要讲述了小公鸡捉虫子给小鸭子吃,小鸭子救起落水的小公鸡,两个小动物互相关心帮助的故事。学习此文,旨在让学生借助文本情境进行识字,并教育学生人与人之间要相互关心帮助,渗透情感教育。本课按照事情发展的顺序进行叙述,条理清楚,语言浅显,情节生动有趣,特别易于激发儿童的学习兴趣。学情分析在学习中,学生可以借助拼音自主认识生字,但对于识记字形还存在一定的困难。在自主读文的基础上,大部分学生都能了解故事的主要内容,体会到小公鸡和小鸭子之间的相互帮助.因此,在教学中,教师要充分尊重学生的主体地位,鼓励学生自主识字,交流对汉字的识记方法,并给予必要的指导,以巩固识字效果,提升学生的识字能力。在理解课文的过程中,教师要发挥自身的主导地位,在学生了解课文主要情节的基础上,进丁步引导他们思考:从哪些地方可以看出小公和小鸭子之间的相互关心?再以此核心问题,带领学生品读稳重的相关语句和人物对话,帮助学生进行深度阅读,初步培养他们的阅读能力。教学目标知识与技能1,正确、流利、有感情地朗读课文。重点渎好小公鸡和小?鸭子的对话。2.认识“块、捉、急、直、河、行、死、信、跟、忽、喊、身”12个生字,正确美观地书写“他,河、说、也、地、听、哥”7个汉字。过程与方法在学生借助汉语拼音自主识字的基础上,引导学生用加一加、减一减、变一变、比一比等方法识记汉字字形。情感态度与价值观理解课文的主要内容。体会小公鸡和小码子之间的互相关心和帮助。教学重点:识字写字,朗渎课文。突破方法:在学生借助汉语拼音自主识字的基础上,引导学生运用加一加、减一减、变一变、比一比等方法识记汉字字形,巩固识字效果:通过教师范读、自主练读、分角色朗读等方式加强对学生的朗读指导,帮助学生将课文读正确读流利,读出不同人物的语气。教学难点:在品读课文的相关词句中,体会小公鸡和小鸭子之间相互关心的感情。突破方法:以关键问题“从哪些地方可以看出小公鸡和小鸭子之间的相互关心”引入,带领学生品读文中的相关词语和句子,并结合具体的语言文字进行交流。说教法:情境创设法,通过创设与小动物交朋友的情境激发学生的学习兴趣;脉络纹理法,引导学生在自主读文的基础上了解课文的主要内容;词句品读法,以关键问题切人,带领学生品读相关词句,谈感受,以真正理解课文内容。说学法自主阅读法,借助汉语拼音认识汉字,朗渎课文;整体感知法,在读通读顺课文的基础上想一想课文的主要人物是谁,他们之间发生了什么事情,从而了解故事的主要情节;情景表演法,在理解课文内容的基础上将课文演一演。教学准备:课件生字词卡片教学过程一、图片引入,激发兴趣1.谈话导入:小朋友,今天我们的课堂上来了两只可爱的小动物,你们认识吗?(出示小鸡和小鸭的图片。)喊喊他们的名字,和他们打打招呼吧!2.相机板书课题,指名生朗读,注意“鸭子”的“子”要读轻声。3.师激趣:小公鸡和小鸭子不但是我们人类的好朋友,它们俩也是好朋友呢!这节课,我们就一起去了解它们之间发生的故事!设计意图:课堂伊始,以介绍新朋友的方式导入,揭示课题,学生顺势借助图片说出小公鸡和小鸭子的不同点。这样充分调动了学生的积极性,为学生营造出轻松愉悦的学习氛围。二、初读课文,学习生字新词1、师播放课文的朗读录音,提醒学生认真倾听。2.自由读课文。(1)借助拼音,把课文读一读,遇到不熟悉的字画出来,多读几遍。(生自由读课文,师巡视。)(2)用自己喜欢的方法识记生字。3.检查学生自读情况:(1)指名学生朗读第1自然段,出示“一块儿”词卡,知道学生读好儿化音,认识提土旁。(2)指名学生朗读第2自然段,出示:他们、捉虫子、急得直哭,指名学生认读。引导学生思考:小公鸡和小鸭子都是动物,文中的“他们”为什么没写成“它们”?在学生思考交流的基础上师明确:课文是一篇童话故事,作者把小公鸡和小鸭子当成了人来写。根据学生的认读情况相机正音:“捉、直”都是翘舌音,注意读准确。(3)指名学生朗读第3自然段,出示“小...

1、当您付费下载文档后,您只拥有了使用权限,并不意味着购买了版权,文档只能用于自身使用,不得用于其他商业用途(如 [转卖]进行直接盈利或[编辑后售卖]进行间接盈利)。
2、本站所有内容均由合作方或网友上传,本站不对文档的完整性、权威性及其观点立场正确性做任何保证或承诺!文档内容仅供研究参考,付费前请自行鉴别。
3、如文档内容存在违规,或者侵犯商业秘密、侵犯著作权等,请点击“违规举报”。

碎片内容

(部编)人教语文2011课标版一年级下册《小公鸡和小鸭子》说课稿

您可能关注的文档

确认删除?
VIP
微信客服
  • 扫码咨询
会员Q群
  • 会员专属群点击这里加入QQ群
客服邮箱
回到顶部