电脑桌面
添加小米粒文库到电脑桌面
安装后可以在桌面快捷访问

梯形形面积的计算导学案1VIP免费

梯形形面积的计算导学案1_第1页
1/3
梯形形面积的计算导学案1_第2页
2/3
梯形形面积的计算导学案1_第3页
3/3
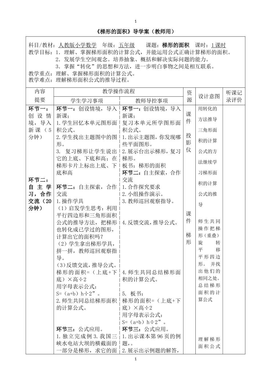
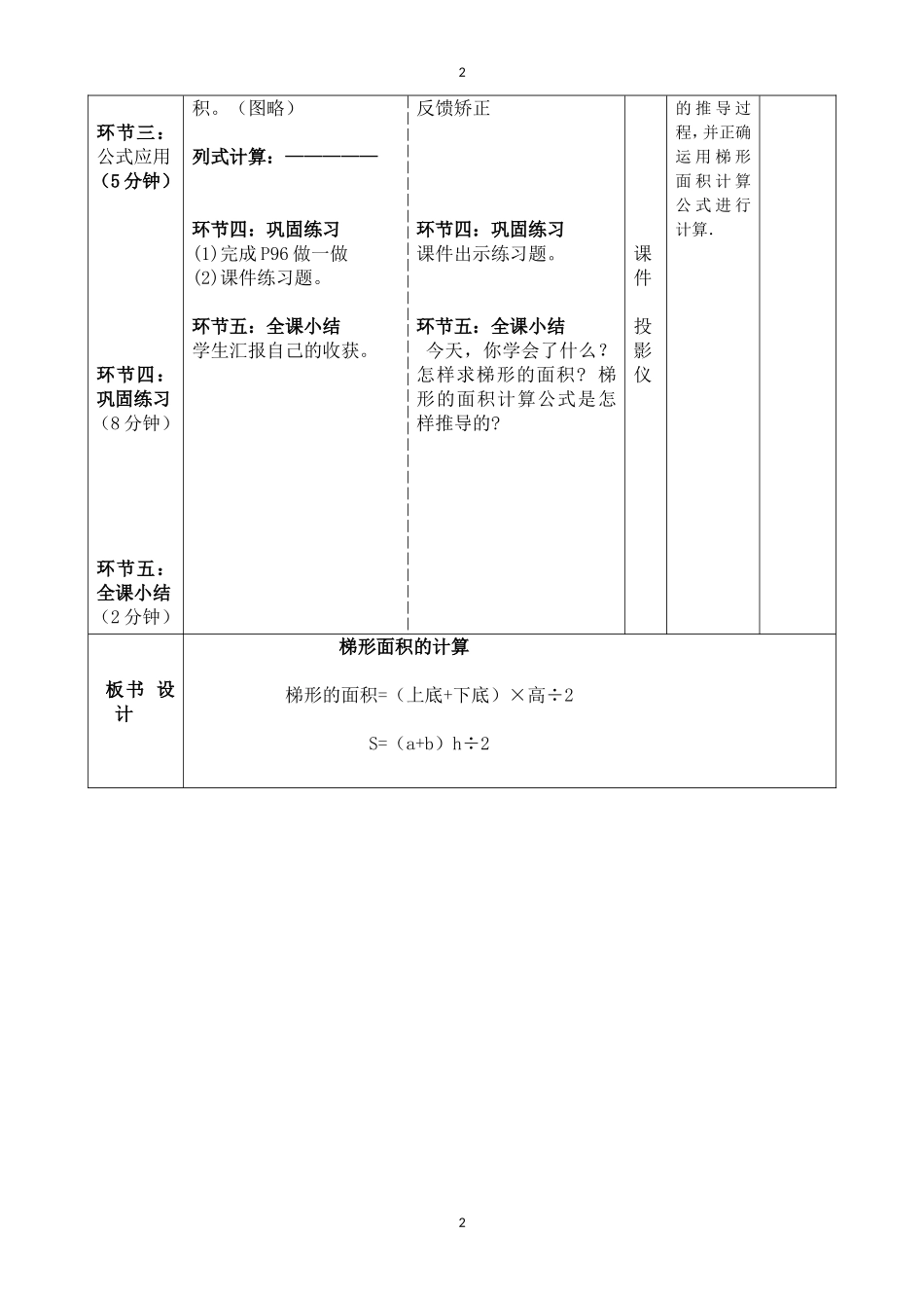
1《梯形的面积》导学案(教师用)科目/教材:人教版小学数学年级:五年级课题:梯形的面积课时:1课时教学目标:1.理解、掌握梯形面积的计算公式,并能运用公式正确计算梯形的面积。2.发展学生空间观念。培养抽象、概括和解决实际问题的能力。3.掌握“转化”的思想和方法,进一步明白事物之间是相互联系。教学重点:理解、掌握梯形面积的计算公式。教学难点:理解梯形面积公式的推导过程。内容提要教学操作流程资源设计意图听课记录评价学生学习事项教师导控事项环节一:创设情境,导入新课(5分钟)环节二:自主学习,合作交流(20分钟)环节一:创设情境,导入新课;1.学生回忆本单元图形面积公式。2.学生找出主题图中的图形。3.复习梯形让学生说出它的上底、下底和高;在梯形卡片上标出上底、下底和高环节二:自主探索,合作交流1.操作学具(1)启发学生思考:利用平行四边形和三角形面积公式的推导方法,把梯形也转化成已学过的图形,计算出它的面积吗?(2)学生拿出梯形学具,拼一拼,教师巡回观察指导。(3)反馈交流,推导公式。梯形的面积=(上底+下底)×高÷2用字母表示公式:S=(a+b)h÷2”。2.师生共同总结梯形面积的计算公式。环节三:公式应用。1.独立完成例3.我国三峡水电站大坝的横截面的一部分是梯形,求它的面环节一:创设情境,导入新课;复习本单元所学图形面积公式。1.出示主题图,你发现哪些平面图形。2.展示台出示梯形,复习梯形。板书:梯形的面积环节二:自主探索,合作交流1.合作探究要求2.小组操作演示。3.教师巡回观察指导。4.反馈交流,推导公式。4.师生共同总结梯形面积的计算公式。5.板书:梯形的面积=(上底+下底)×高÷2用字母表示公式:S=(a+b)h÷2”。环节三:公式应用。1.出示课本第96页的例题,。2.展示出示例题的解答,课件投影仪课件梯形用转化的方法推导三角形面积的计算公式的方法继续学习梯形面积的计算公式的推导师生共同操作把梯形(重叠)旋转平移平形四边形。并找出他们的相同之处。总结梯形面积的计算公式理解梯形面积公式12环节三:公式应用(5分钟)环节四:巩固练习(8分钟)环节五:全课小结(2分钟)积。(图略)列式计算:—————环节四:巩固练习(1)完成P96做一做(2)课件练习题。环节五:全课小结学生汇报自己的收获。反馈矫正环节四:巩固练习课件出示练习题。环节五:全课小结今天,你学会了什么?怎样求梯形的面积?梯形的面积计算公式是怎样推导的?课件投影仪的推导过程,并正确运用梯形面积计算公式进行计算.板书设计梯形面积的计算梯形的面积=(上底+下底)×高÷2S=(a+b)h÷223《梯形的面积》导学案(学生用)课题梯形的面积课型新授课学习目标:1.理解、掌握梯形面积的计算公式,并能运用公式正确计算梯形的面积。2.发展学生空间观念。培养抽象、概括和解决实际问题的能力。3.掌握“转化”的思想和方法,进一步明白事物之间是相互联系,重点:理解、掌握梯形面积的计算公式。难点:理解梯形面积公式的推导过程。环节一:创设情境,导入新课。1.学生回忆已学图形面积公式。2.学生标出梯形的上底、下底和高。环节二:自主探究,合作交流1.操作探究要求:(1)、每6个同学一个学习小组,利用学具合作探究推导出梯形的公式。(2)、小组成员选出一名小组长,一名记录人,一名发言人。(3)、合作探究时间为15分钟。2.操作学具。通过实验操作我们知道了:两个()的梯形可以拼成一个平行四边形。这个平行四边形的底等于梯形的()+()。这个平行四边形的高等于梯形的()。每个梯形的面积等于拼成的平行四边形面积的()。2.反馈交流,推导公式。(小组合作)梯形的面积=所拼成的÷2所以:梯形的面积=(+)×高÷23.用字母表示公式:梯形的面积用S表示上底用a表示下底用b表示高用h表示()3

1、当您付费下载文档后,您只拥有了使用权限,并不意味着购买了版权,文档只能用于自身使用,不得用于其他商业用途(如 [转卖]进行直接盈利或[编辑后售卖]进行间接盈利)。
2、本站所有内容均由合作方或网友上传,本站不对文档的完整性、权威性及其观点立场正确性做任何保证或承诺!文档内容仅供研究参考,付费前请自行鉴别。
3、如文档内容存在违规,或者侵犯商业秘密、侵犯著作权等,请点击“违规举报”。

碎片内容

梯形形面积的计算导学案1

您可能关注的文档

中小学资料+ 关注
实名认证
内容提供者

精美课件,值得下载

相关文档

确认删除?
VIP
微信客服
  • 扫码咨询
会员Q群
  • 会员专属群点击这里加入QQ群
客服邮箱
回到顶部