电脑桌面
添加小米粒文库到电脑桌面
安装后可以在桌面快捷访问

多媒体在小学数学课堂教学的运用(学生)问卷调查VIP免费

多媒体在小学数学课堂教学的运用(学生)问卷调查_第1页
1/5
多媒体在小学数学课堂教学的运用(学生)问卷调查_第2页
2/5
多媒体在小学数学课堂教学的运用(学生)问卷调查_第3页
3/5
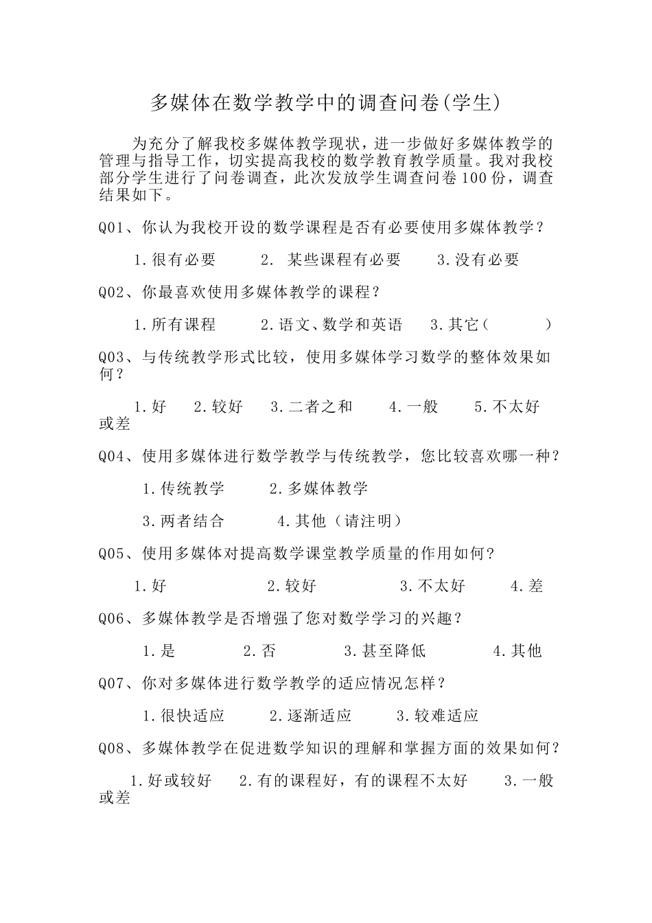
多媒体在数学教学中的调查问卷(学生) 为充分了解我校多媒体教学现状,进一步做好多媒体教学的管理与指导工作,切实提高我校的数学教育教学质量。我对我校部分学生进行了问卷调查,此次发放学生调查问卷 100 份,调查结果如下。Q01、你认为我校开设的数学课程是否有必要使用多媒体教学?1.很有必要 2. 某些课程有必要 3.没有必要Q02、你最喜欢使用多媒体教学的课程?1.所有课程 2.语文、数学和英语 3.其它( )Q03、与传统教学形式比较,使用多媒体学习数学的整体效果如何?1.好 2.较好 3.二者之和 4.一般 5.不太好或差Q04、使用多媒体进行数学教学与传统教学,您比较喜欢哪一种?1.传统教学 2.多媒体教学3.两者结合 4.其他(请注明)Q05、使用多媒体对提高数学课堂教学质量的作用如何? 1.好 2.较好 3.不太好 4.差Q06、多媒体教学是否增强了您对数学学习的兴趣?1.是 2.否 3.甚至降低 4.其他Q07、你对多媒体进行数学教学的适应情况怎样?1.很快适应 2.逐渐适应 3.较难适应Q08、多媒体教学在促进数学知识的理解和掌握方面的效果如何?1.好或较好 2.有的课程好,有的课程不太好 3.一般或差Q09、多媒体教学在活跃数学课堂气氛,提高学习兴趣方面的效果如何? 1.好或较好 2.不好Q10、多媒体教学在促进师生交流和沟通方面的效果如何? 1. 好或较好 2.一般 3.差Q11、多媒体教学在‘创设情景数学’的效果如何? 1.很好 2.较好Q12、多媒体教学在‘启发思维’的效果如何? 1.很好 2.较好Q13、使用多媒体教学能达到‘帮助理解数学知识’,你同意吗? 1.很同意 2.同意 3.不同意Q14、使用多媒体教学能达到 ‘提高数学学习效率’,你同意吗? 1.很同意 2.同意 3.不同意Q15、使用多媒体教学能达到‘扩大数学知识领域’,你同意吗? 1.很同意 2.同意 3.不同意Q16、使用多媒体教学能达到‘能对数学考试有作用’,你同意吗? 1.很同意 2.同意 3.不同意Q17、在多媒体数学课堂上你经常能看到什么?1.满屏的文字 2.图片、表格或录像较多3.文字和辅助内容搭配的恰到好处Q18、你对多媒体数学教学内容的感觉是:1.形象生动,记忆深刻 2.与常规教学差不多3.速度太快,以至印象不深Q20、您认为多媒体教学对您的数学学习有哪些帮助?1.图、文、声并茂,使课堂生动活泼,提高了学习积极性。2.信息量大,可以学到更多知识。3.有利于课程重点、难点内容的理解和掌握4.有利于优秀教学资源的利用与共享Q20、你认为现有的多媒体的视...

1、当您付费下载文档后,您只拥有了使用权限,并不意味着购买了版权,文档只能用于自身使用,不得用于其他商业用途(如 [转卖]进行直接盈利或[编辑后售卖]进行间接盈利)。
2、本站所有内容均由合作方或网友上传,本站不对文档的完整性、权威性及其观点立场正确性做任何保证或承诺!文档内容仅供研究参考,付费前请自行鉴别。
3、如文档内容存在违规,或者侵犯商业秘密、侵犯著作权等,请点击“违规举报”。

碎片内容

多媒体在小学数学课堂教学的运用(学生)问卷调查

您可能关注的文档

确认删除?
VIP
微信客服
  • 扫码咨询
会员Q群
  • 会员专属群点击这里加入QQ群
客服邮箱
回到顶部