电脑桌面
添加小米粒文库到电脑桌面
安装后可以在桌面快捷访问

高中历史必修模块时序知识综合梳理 (2)VIP免费

高中历史必修模块时序知识综合梳理 (2)_第1页
1/12
高中历史必修模块时序知识综合梳理 (2)_第2页
2/12
高中历史必修模块时序知识综合梳理 (2)_第3页
3/12
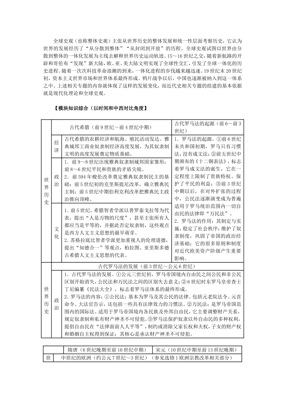
高中历史必修模块时序知识综合梳理山东省特级教师 宋景田 高中历史新课程内容具有时序性(即历史课程必须按照历史发展的时序来呈现)与整体性(即历史课程必须全景式地反映人类社会发展的面貌)的特点。这种整体性,既是指历史的时空(时间上的古代、近代和现代,空间上的中国历史和世界各国历史),也指人类社会发展中政治、经济、文化等领域。高中新课程历史突出了一条主线:人类文明的演进过程。人类文明史有三个分支:政治、经济与文化文明,三个领域的文明相互联系、相互促进、相互制约。人类文明是多元的,不同地区不同民族的人民创造了不同类型的文明,这是人类的宝贵财富。中外内容的联系与比较,可以促使我们进一步认识人类社会发展的统一性和多样性,理解和尊重世界各地区、各国、各民族的文化传统,汲取人类创造的优秀文明成果,形成开放的世界意识。 古代的政治制度、生产方式、思想文化以及人文精神等专题,展示了中国与西方世界在物质文明、政治文明和精神文明方面所取得的成果。可以说,文明史观是确定中国与西方古代历史专题的基本依据。文明史观认为,人类社会发展的历史就是人类文明演进的历史。历史演进的基本线索是人类文明的发展以及人类自身的文明化。历史的基本内容是人类创造文明和积累文明的过程及其所获得的成果。人类文明由物质文明、政治文明和精神文明三个部分组成。因此,人类文明史也相应地划分为物质文明史、政治文明史和精神文明史三个部分。物质文明史包括物质的生产、生活、流通和交通等方面的内容;政治文明史包括政治的观念、组织、制度和行为等方面的内容;精神文明史则包括思想学术、科学技术和文学艺术等方面的内容。从文明演进的角度看历史,就把握住了历史的真谛,可以从中接受先辈留下的遗产和吸取历史的教训。文明史观在认识历史的主线上,要求以人类文明为主题、以农业文明向工业文明的演进为线索,从不同的文明类型中把握人类文明的多样化,将中国历史视为世界文明史的一部分;在认识历史的着眼点上,注重至今仍有重大影响的文明成果,如政治制度文明、物质生产和生活文明以及思想、文学、艺术等精神文明;在认识历史的范围上,要改变以往偏重政治史的习惯,将思想文化和社会生活的内容视为文明演进的重要内容;在认识历史的视角和教育价值上,重视从现实追溯历史以及从历史联系现实的方法。 大约从 16 世纪起,人类社会开始由农业社会向工业社会转变,这一转变称为现代化。从本质上说,现代...

1、当您付费下载文档后,您只拥有了使用权限,并不意味着购买了版权,文档只能用于自身使用,不得用于其他商业用途(如 [转卖]进行直接盈利或[编辑后售卖]进行间接盈利)。
2、本站所有内容均由合作方或网友上传,本站不对文档的完整性、权威性及其观点立场正确性做任何保证或承诺!文档内容仅供研究参考,付费前请自行鉴别。
3、如文档内容存在违规,或者侵犯商业秘密、侵犯著作权等,请点击“违规举报”。

碎片内容

高中历史必修模块时序知识综合梳理 (2)

您可能关注的文档

确认删除?
VIP
微信客服
  • 扫码咨询
会员Q群
  • 会员专属群点击这里加入QQ群
客服邮箱
回到顶部