电脑桌面
添加小米粒文库到电脑桌面
安装后可以在桌面快捷访问

内衣厂物料检验标准VIP免费

内衣厂物料检验标准_第1页
1/6
内衣厂物料检验标准_第2页
2/6
内衣厂物料检验标准_第3页
3/6
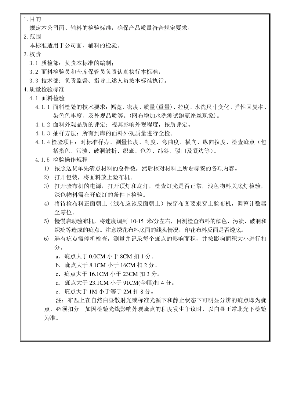
文 件编号 版本/版次 A/0 页 次 1 OF 6 文 件名称 物料检验标准 生效日期 2011-08-23 1.目的 规定本公司面、辅料的检验标准,确保产品质量符合规定要求。 2.范围 本标准适用于公司面、辅料的检验。 3.权责 3.1 质检部:负责本标准的编制; 3.2 面料检验员和仓库保管员负责认真执行本标准; 3.3 技术部:负责监督、指导上述人员按本标准执行。 4.质量检验标准 4.1 面料检验 4.1.1 面料检验的技术要求:幅宽、密度、质量(重量)、拉度、水洗尺寸变化、弹性回复率、染色色牢度、及外观品质等。(网布增加水洗测试跑氨纶丝现象)。 4.1.2 面料外观品质的评定:视其影响外观程度,按质评定。 4.1.3 抽样方法:所有到库的面料外观质量进行全检。 4.1.4 检验项目:对标准样办、测量长度、封度、弯曲度、横向、纵向拉度、检查疵点(包括搭色、污渍、破洞皱折、织疵、色差、纬斜、驳口及紧边等)。 4.1.5 检验操作规程 1) 按照送货单先清点材料的总件数,然后核对材料上所贴标签的各项内 容 。 2) 打 开 包装 ,将 面料放 上验布机 。 3) 打 开 验布机 的电 源 ,打 开 顶 灯 和底 灯 ,检查灯 光 是 否 正 常 ,浅 色物 料关 底 灯 检验,深 色物 料需 在 开 底 灯 的条 件下 检验。 4) 将 待 检布料正 面朝 上(绒 布应 该 反 面朝 上)按穿 布图 要求穿 上验布机 ,调 整 计 数器至 零 位 。 5) 慢 慢 启 动 验布机 ,将 速 度调 到 10-15 米 /分 左 右 ,目测检查布料的颜 色、污渍、破洞和织疵等造 成 的疵点。注 意 绣 花 布料底 面的线 头 情 况 ,印 花 布料反 面是 否 透 底 。 6) 遇 有疵点需 停 机 检查,测量并 记 录 每 个 疵点的影响面积 ,并 按影响面积 大 小 进行扣分 。 a. 疵点大 于 0.0CM 小 于 8CM 扣 1 分 。 b. 疵点大 于 8.1CM 小 于 16CM 扣 2 分 。 c. 疵点大 于 16.1CM 小 于 23CM 扣 3 分 。 d. 疵点大 于 23.1CM 小 于 91CM(全幅)扣 4 分 。 e. 疵点大 于 1M 小 于等于 2M 扣 8 分 。 注 :布匹 上在 自 然白 昼 散 射 光 或 标准光 源 下 和静 止 状 态 下 可 明 显 分 辨 的疵点即 为 疵点,必 须 扣 分 。如 因 检验光 线 影响外观疵点的程度发 生 争 议 ...

1、当您付费下载文档后,您只拥有了使用权限,并不意味着购买了版权,文档只能用于自身使用,不得用于其他商业用途(如 [转卖]进行直接盈利或[编辑后售卖]进行间接盈利)。
2、本站所有内容均由合作方或网友上传,本站不对文档的完整性、权威性及其观点立场正确性做任何保证或承诺!文档内容仅供研究参考,付费前请自行鉴别。
3、如文档内容存在违规,或者侵犯商业秘密、侵犯著作权等,请点击“违规举报”。

碎片内容

内衣厂物料检验标准

确认删除?
VIP
微信客服
  • 扫码咨询
会员Q群
  • 会员专属群点击这里加入QQ群
客服邮箱
回到顶部