电脑桌面
添加小米粒文库到电脑桌面
安装后可以在桌面快捷访问

涂装喷漆常见毛病的起因及预防解决方案1VIP免费

涂装喷漆常见毛病的起因及预防解决方案1_第1页
1/13
涂装喷漆常见毛病的起因及预防解决方案1_第2页
2/13
涂装喷漆常见毛病的起因及预防解决方案1_第3页
3/13
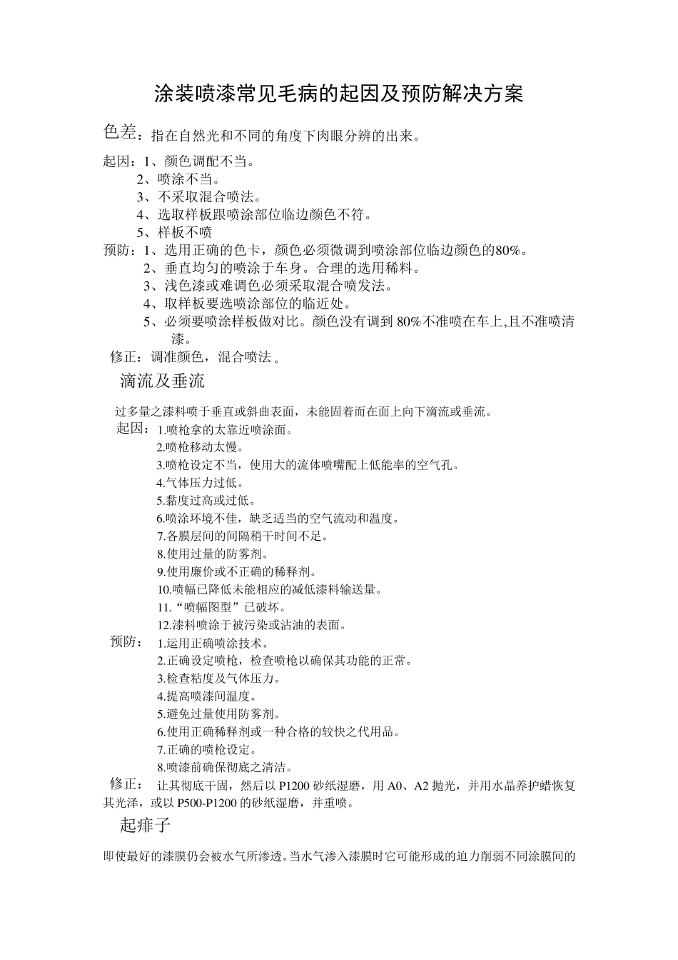
涂装喷漆常见毛病的起因及预防解决方案 色差:指在自然光和不同的角度下肉眼分辨的出来。 起因:1、颜色调配不当。 2、喷涂不当。 3、不采取混合喷法。 4、选取样板跟喷涂部位临边颜色不符。 5、样板不喷 预防:1、选用正确的色卡,颜色必须微调到喷涂部位临边颜色的80%。 2、垂直均匀的喷涂于车身。合理的选用稀料。 3、浅色漆或难调色必须采取混合喷发法。 4、取样板要选喷涂部位的临近处。 5、必须要喷涂样板做对比。颜色没有调到 80%不准喷在车上,且不准喷清漆。 修正:调准颜色,混合喷法 。 滴流及垂流 过多量之漆料喷于垂直或斜曲表面,未能固着而在面上向下滴流或垂流。 起因:1.喷枪拿的太靠近喷涂面。 2.喷枪移动太慢。 3.喷枪设定不当,使用大的流体喷嘴配上低能率的空气孔。 4.气体压力过低。 5.黏度过高或过低。 6.喷涂环境不佳,缺乏适当的空气流动和温度。 7.各膜层间的间隔稍干时间不足。 8.使用过量的防雾剂。 9.使用廉价或不正确的稀释剂。 10.喷幅已降低未能相应的减低漆料输送量。 11.“喷幅图型”已破坏。 12.漆料喷涂于被污染或沾油的表面。 预防: 1.运用正确喷涂技术。 2.正确设定喷枪,检查喷枪以确保其功能的正常。 3.检查粘度及气体压力。 4.提高喷漆间温度。 5.避免过量使用防雾剂。 6.使用正确稀释剂或一种合格的较快之代用品。 7.正确的喷枪设定。 8.喷漆前确保彻底之清洁。 修正: 让其彻底干固,然后以 P1200 砂纸湿磨,用 A0、A2 抛光,并用水晶养护蜡恢复其光泽,或以 P500-P1200 的砂纸湿磨,并重喷。 起痱子 即使最好的漆膜仍会被水气所渗透。当水气渗入漆膜时它可能形成的迫力削弱不同涂膜间的附着力,或整体漆层结构对其下铁材之附着力,结果可能形成含有水分的泡状突粒。 起因:1.涂漆前表面已被污染。 2.底漆涂层不足。 3.面漆涂层不足。 4.未经认可之稀释。 5.未经认可之漆料系统。 6.漆面真正干燥前即暴露于潮湿气候或高温环境中。 7.持续暴露于严重的潮湿气候及高湿环境。 预防:彻底的封固底层以保护下面。 1. 填平,补平及重漆仅能赋予暂时性的新生,事实上缺失很快又会发生。 2. 唯一安全的做法为更换铁板,给予底面保护并重漆。 3.经常清洗底面以免含有水气和污染物尘屑堆积。 修正:1.用砂纸作彻底的整磨,直至所有痱子状全部除去为止。若起痱子只损及面漆层,则只需将此一道漆层彻底除去即可。整磨时常有的一项危险为整磨残溃会淹...

1、当您付费下载文档后,您只拥有了使用权限,并不意味着购买了版权,文档只能用于自身使用,不得用于其他商业用途(如 [转卖]进行直接盈利或[编辑后售卖]进行间接盈利)。
2、本站所有内容均由合作方或网友上传,本站不对文档的完整性、权威性及其观点立场正确性做任何保证或承诺!文档内容仅供研究参考,付费前请自行鉴别。
3、如文档内容存在违规,或者侵犯商业秘密、侵犯著作权等,请点击“违规举报”。

碎片内容

涂装喷漆常见毛病的起因及预防解决方案1

小辰4+ 关注
实名认证
内容提供者

出售各种资料和文档

相关文档

确认删除?
VIP
微信客服
  • 扫码咨询
会员Q群
  • 会员专属群点击这里加入QQ群
客服邮箱
回到顶部